2026年3月,国家发展改革委员会与国务院妇儿工委办公室联合发布了《关于在全社会推进儿童友好建设的意见》,该政策文件从八个维度全面确立了中国儿童友好建设的顶层战略框架。随着可持续金融的持续推进,“以儿童视角的投资”是资管机构践行SDGs细分议题的关键抓手。本文将聚焦儿童视角投资的核心内涵、双轨驱动的价值传导机制以及资管机构实践案例,为中国资管机构在政策红利与市场转型的交汇期,进一步完善可持续投资体系提供借鉴。
一、儿童权益保障的可持续议题分析
(一)可持续发展目标(SDGs)中的儿童福祉
保障儿童权益是实现社会可持续发展的基石。在联合国可持续发展目标(SDGs)体系中,儿童福祉横跨了消除贫困(SDG 1)、健康福祉(SDG 3)与优质教育(SDG 4)等核心维度,构成了人类资本积累的基础矩阵。2026年,随着全球资本市场对“应对气候变化”认知的深化,儿童作为受环境退化影响最深远的脆弱群体,其生存权与发展权已与气候行动(SDG 13)形成了实质性的逻辑耦合。这种关联要求气候治理超越单一的碳减排,转向全维度的“代际公平保障机制”,通过气候韧性基础设施与绿色金融工具的融合,实现自然资本与金融资本的协同增值,为后代预留可持续发展的战略空间。
表1 可持续发展目标(SDGs)与儿童福利保障的关联关系表

(二)“十五五”开局下的“儿童友好城市”建设
“十五五”开局之际,中国儿童友好城市建设政策发展正进一步推进可持续金融机制引导儿童权益保障从边缘化福利转向战略性人力资产。以“儿童视角”开展投资,将适儿化基础设施与普惠服务纳入可长期运营的公共资产范畴,能够促进公共资源与社会资本在城市更新领域的有序衔接与高效配置。
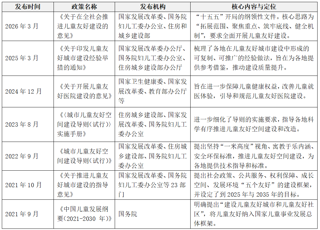
制度层面,《关于推进儿童友好城市建设的指导意见》与《中国儿童发展纲要(2021—2030年)》的顶层设计为儿童权益保障奠定基础,持续推动儿童友好理念融入城市发展规划与普惠金融相关评价体系。前者通过中央预算内投资引导与专项债券支持,为城市基础设施的适儿化改造提供了制度化的资金路径;后者则通过强化“儿童优先”原则,将公共服务供给与城市物理空间建设深度绑定。表1梳理了2021年至2026年国家层面出台的儿童友好建设系列政策,包含顶层纲领、总体指导以及更为细化的专项规范,现阶段儿童友好城市建设正经历从试点探索到全社会机制建设的实质性进程。
表2 儿童友好城市建设相关国家政策表(2021年-2026年)

地方层面,各地监管部门积极响应顶层制度规范,在儿童友好城市建设领域开展法治化与制度化探索。如下表所示,多地(上海、杭州、常州、温州、东莞等地)发布相关政策或开展实践举措,以地方性法规、政府规章、行动方案等形式因地制宜地推进儿童友好城市建设,集中体现出在儿童权益保障领域,国家顶层设计向地方落地转化的多样化路径。
表3 儿童友好城市建设相关地方政策表

二、以儿童视角的可持续投资
(一)以儿童视角投资框架(Child-Lens Investing Framework)
联合国儿童基金会(UNICEF)作为全球儿童权益保障的权威引领者,于2023年正式确立并推行“儿童视角投资框架”(Child-Lens Investing Framework,CLIF),旨在将全球资本流向与儿童福祉深度对接。该框架提供了一套系统性的投资方法论,要求资产管理机构在投资全生命周期中,从儿童安全、健康及教育等维度,引导金融工具支持儿童群体的实质性权益保障。从儿童福祉的社会生态逻辑来看,儿童发展是一个多层嵌套的系统,包含个体层面的身心健康、学习技能,家庭与照料者的支持,社区层面的学校、工作、公共空间,最后延伸至政策与更广泛的社会环境(经济、和平与安全等)。
实务操作层面,CLIF通过“儿童筛查型”、“儿童包容型”与“儿童中心导向(Child-Centered)”三大核心支柱(如下图),支持面向儿童的解决方案,构建避免或最小化对儿童造成伤害的可持续投资框架,推动资本配置转向主动的儿童福祉创造与价值赋能。其中,“儿童筛查型投资”保障“避免伤害”的基本底线,“儿童包容型”将儿童发展纳入商业影响目标,“儿童中心导向”则直接投向服务儿童的解决方案,助力投资者精准挖掘长期价值。

图1 以儿童视角投资的方法论
资料来源:Child-Lens Investing Framework,UNICEF
(二)以儿童视角投资的实践案例
1. UNICEF:Today & Tomorrow Climate Risk Financing Mechanism
作为应对气候变化与儿童福祉耦合风险的创新尝试,联合国儿童基金会推出的“今日与明日”(Today & Tomorrow)计划展示了参数化保险工具在保护儿童权益方面的巨大潜力。作为全球首个以儿童为核心的气候风险预置融资机制,该产品旨在为受气旋、洪水等灾害影响最严重的低收入国家提供即时保障。该机制的核心创新在于触发条件并非基于损失评估,而是基于预设的气象参数(如风速或降水量),确保在灾害发生后48小时内拨付资金。资金被严格限制用于保护儿童的核心公共服务,如紧急加固学校校舍、保障避难所的疫苗冷链供应以及维持灾后受影响家庭的现金转移支付。通过将气候保险与儿童保护相结合,该计划成功将传统的灾后救援前置为灾前风险管理,体现了可持续金融在维护代际公平与生态弹性方面的深层逻辑。
2.Triodos Future Generations Fund:股权投资中的儿童权利管理
Triodos未来世代基金作为全球首批深度整合“儿童视角投资框架”(CLIF)的公开市场股权基金,核心实践在于将儿童权益从公益概念与二级市场投资的核心风险与价值相联系。该基金由Triodos投资管理公司与联合国儿童基金会(UNICEF)深度合作,将“儿童视角”系统性地拆解为健康生存、优质教育、儿童保护、清洁环境及平等包容五大投资主题。在筛选标准上,基金建立了严苛的定量门槛,要求投资组合中至少 50% 的成分股收入必须直接源自于对上述领域有显著贡献的业务。此外,该基金通过“积极股东参与”(Active Ownership)机制,推动被投企业将儿童作为独立的利益相关方纳入可持续发展报告体系。该基金表面金融机构可以通过标准化的影响力评估,在追求中长期财务收益的同时,系统性对冲因忽视儿童权益而产生的代际人力资本风险。
3. CAF 数字社会债券:新兴市场关键基础设施的创新融资
拉丁美洲和加勒比开发银行(CAF)在2026年初推出“儿童与青年债券计划”,标志着多边开发银行在社会债券领域的重大突破。该计划旨在通过10亿美元的种子规模,到2031年通过杠杆效应动员50亿美元的社会资本。其中,2026年1月发行的1.25亿瑞士法郎数字社会债券是该计划的里程碑。这笔债券采用了区块链技术支撑的数字资产框架,在瑞士数字交易所(SDX)上市,显著降低了跨境融资成本。在农业信贷银行(CACIB)作为可持续架构顾问的支持下,该债券的收益被精准定向用于拉美地区的“儿童友好型基础设施”,包括配备先进水净化系统(WASH)的校园、数字化的母婴医疗中心以及针对贫困青少年的职业技能培训设施。这一创新模式不仅为新兴市场提供了低成本资金,更通过数字化的资金用途追踪,为投资者提供了极高的社会影响力透明度。
4. GIIN与60 Decibels:儿童视角指标的全球标准化与量化评价
为解决儿童视角投资“难以衡量、难以对标”的长期痛点,联合国儿童基金会于2026年初联合全球影响力投资网络(GIIN)完成了全球标准化指标的布局。通过将“儿童视角指标”正式嵌入行业通用的IRIS+影响力度量系统,全球450多家大型投资机构得以在统一的框架下进行数据对标。与此同时,这一指标体系被成功整合进“2025年微型金融指数(MFI Index)”。通过与60 Decibels等专业影响力调研机构合作,投资者可以利用基于终端用户反馈的“精益数据”(Lean Data)方法,对金融服务提供商(FSPs)在改善家庭营养、减少童工现象以及提升教育支付能力等方面的表现进行实时监测。从“定性叙述”向“定量评级”的转变为机构投资者识别具备高质量增长潜力的普惠金融资产提供了关键的决策依据。
三、可持续金融支持儿童权益保障的机制分析
可持续金融支持儿童权益保障的机制可解构为“直接资本配置”与“间接价值传导”共同驱动的双轨路径。“直接资本配置”聚焦于资本的定向流动,通过项目认定、评估评级和影响指标三大模块,将资金精准导入教育、卫生、水与环境卫生(WASH)等儿童福祉核心领域。该机制下,金融机构可通过制定专属的“儿童友好型分类目录”,明确界定符合以儿童视角原则的合格项目,有效降低了资本与社会需求之间的信息不对称。在评估环节,领先的资产管理机构已开始将“儿童权利与商业原则(CRBP)”整合进ESG评级模型,通过对企业供应链童工风险、产品安全性以及数字安全的负面筛选,推进底层标的企业的合规经营。成果转化阶段,借助如IRIS+系统的标准化指标,资本流向可以“儿童患者完成治疗的人数”、“新增疫苗接种覆盖率”、“ 为儿童学习者提供的教育贷款金额”以及“贫困地区女童入学率”等可量化的指标衡量。“直接资本配置”在为儿童相关公共服务提供稳定的资金补偿的同时,可通过可持续绩效挂钩债券等结果导向型金融工具实现社会价值与财务回报的内源性统一。
“间接保障机制”则通过塑造有利于儿童成长的外部生态,将儿童权益内化为企业运营与社会治理的核心要素。该机制与CLIF分类中的“管理包容(Child-Inclusive)”逻辑深度契合,核心逻辑在于通过金融杠杆引导企业将儿童作为独立的利益相关方纳入决策考量。该机制的关键实践在于家庭友好型工作场所(FFW)的建设与认证。由深圳市妇女儿童发展基金会与UNICEF联合开发的《家庭友好型工作场所认证体系1.0》通过40项量化指标,引导企业在生育保护与照护支持等维度实现制度化转型,截至2025年底广东省已有86家企业通过该认证并与“幸福企业”评选挂钩,显著缓解了职场父母的育儿压力。2026年,监管部门发布《关于在全社会推进儿童友好建设的意见》,明确在国土空间规划中引入“1米高度”视角,并将该机制从空间规划延伸至社会政策网络,将原本碎片化的儿童保护措施整合为系统性的城市运营能力。
四、对于中国资管机构的相关建议
(一)深化儿童权益专项研究,锚定高质量资产定价底座
资管机构可建立基于“儿童福祉”的实质性指标体系,深度挖掘可持续议题与长期财务回报之间的相关性。研究可自上而下结合宏观的人口结构分析,以及微观的企业运营层面,重点考察“家庭友好型”政策对企业员工留存率、生产力提升以及品牌声誉风险的量化贡献。借助第三方研究机构或联合国儿童基金会等专业组织,针对教育科技、普惠医疗、母婴健康等细分赛道开展深度行业调研,并将“1米高度”的城市规划视角转化为基础设施及房地产投资中的儿童影响评价分析。立足于国家推进“儿童友好城市”建设的进程,识别具备长效增长潜力的优质底层资产,从而为资产定价提供更具前瞻性的决策支撑。
(二)完善负面筛选机制,严控深层儿童权益合规风险
在传统“零童工”底线思维基础上,构建全方位的儿童权利合规审查机制。当前的ESG评估框架中,可新增针对数字化风险、产品营销及供应链生态等维度的专项筛选标准。具体而言,可参照MSCI World Development Children's Rights Select Screens Index方法学,严格筛查涉及违背可持续投资原则或气候韧性的投资标的。同时,针对能源与化工等高环境影响行业,应重点审查其生产经营是否影响周边社区儿童健康受损。通过建立动态的“儿童议题风险清单”,有效规避合规风险,同时借助尽职调查助力被投企业实现向“儿童包容型经营”的价值转型。
(三)创新儿童主题金融产品,拓宽气候韧性下的影响力投资路径
建议积极创新以儿童权益为核心主题的金融工具,推动“儿童视角”与“气候韧性”的交叉配置。资管机构可探索发行专项“儿童友好”债券、指数或ETF产品,引导募集资金精准投向普惠性托育、残疾儿童康复设施、校园适儿化改造等民生工程。此外,借鉴国际先进经验,资管机构可尝试开发参数化巨灾保险产品,为易受自然灾害影响地区的儿童福利基础设施提供风险保障。公募基金领域,可参照“Triodos Future Generations Fund”的产品形式,为个人投资者提供参与社会价值创造的透明渠道,拓宽社会影响力与投资收益的路径。
(四)强化跨界协作与量化能力建设,构建国际对标的信息披露体系
能力建设方面,资管机构可探索构建跨界协作的生态网络,并提升影响力度量的专业化水平。儿童相关议题方面,可加强与IRIS+系统、CLIF框架及国家相关政策标准的联动,提升可持续金融专业研究实力。此外,资管机构可锚定本土化可持续信息披露框架,将“儿童友好”因素纳入年度影响力投资报告或环境、社会与治理(ESG)报告,提升利益相关方的透明度,建立与国际主流可持续投资的深度对话机制。
参考文献
[1]中国社会科学院工业经济研究所.全球气候治理中的中国方位:历史逻辑、现实境遇与优化路径[R].北京:中国社会科学院, 2024. http://gjs.cssn.cn/kydt/kydt_kycg/202511/t20251103_5929199.shtml
[2]国家发展和改革委员会.关于在全社会推进儿童友好建设的意见[Z]. 2021. https://www.ndrc.gov.cn/xwdt/tzgg/202603/t20260317_1404184.html
[3]新华网.儿童友好建设全面推进,城市更新应引入“1米高度”儿童视角[EB/OL]。(2023-10-20) [2026-03-20]. https://www.yicai.com/news/103093001.html
[4]联合国儿童基金会.气候变化、儿童权利与代际正义[R]。纽约:联合国儿童基金会,2023年. https://www.unicef.org.uk/wp-content/uploads/2010/09/CCC-briefing.pdf
[5]世界银行.世界银行可持续发展债券:影响报告[R].华盛顿:世界银行, 2024. https://treasury.worldbank.org/en/about/unit/treasury/impact/impact-report
[6]中国人民银行,国家金融监督管理总局.关于深化绿色金融与社会责任金融协同发展的指导意见[Z].北京,2025. https://www.nfra.gov.cn/cn/view/pages/ItemDetail.html?docId=1199877&itemId=928&generaltype=0
[7]联合国儿童基金会, 联合国全球契约组织. 儿童权利与商业原则[R]。 2012.https://www.unicef.org/media/96136/file/Childrens-Rights-Business-Principles-2012.pdf
[8]Triodos Investment Management. Triodos Future Generations Fund: Annual Impact Report 2024[R/OL]. (2024) [2026-03-20]. https://www.impactinvest.org.uk/case-study/triodos-investment-management-future-generations-strategy/
[9]UNICEF Office of Innovation. Child-Lens Investing Framework: One Year On[R/OL]. (2024-09) [2026-03-20]. https://www.unicef.org/innovation/child-lens-investing-framework-one-year
[10]Global South World. CAF and UNICEF Mobilize $5 Billion for Child-Friendly Projects[EB/OL]. (2026-01-15) [2026-03-20]. https://www.globalsouthworld.com/article/exclusive-latam-development-bank-unicef-target-5-billion-for-child-friendly-projects
[11]CAF. CAF launches the first Childhood and Youth Bond with UNICEF CLIF methodology[EB/OL]. (2026-01-20) [2026-03-20]. https://www.unicef.org/lac/en/press-releases/caf-launches-children-youth-bond-programme-unicef-child-focused-investment-framework
[12]Credit Agricole CIB. Fundacion Pro-Niño issues first $61.6M Childhood and Youth Bond with CACIB as sole structurer[EB/OL]. (2025-12) [2026-03-20].https://www.ca-cib.com/en/news/corporacion-andina-de-fomento-issues-inaugural-us616-million-children-and-youth-bond-credit
[13]ReliefWeb. UNICEF and partners push Child-Lens Investing to the forefront of financial inclusion[EB/OL]. (2026-02) [2026-03-20]. https://reliefweb.int/report/world/unicef-and-partners-bring-child-lens-investing-forefront-global-financial-inclusion
[14]联合国儿童基金会. 联合国儿童基金会与GIIN携手,将儿童成果融入影响力投资[EB/OL]. (2026-03-05) [2026-03-20].https://www.unicef.org/partnerships/unicef-and-giin-join-forces-integrate-child-outcomes-impact-investing
[15]南方Plus. 深圳发布家庭友好型工作场所认证体系[EB/OL]. (2024-12-15) [2026-03-20].https://static.nfnews.com/content/202505/16/c11295523.html
相关文章:
IIGF观点 | 杨晨辉:中国资管机构气候风险压力测试的发展现状与建议
IIGF观点 | 杨晨辉、吴丽霞等:中国金融市场可持续投资发展现状与趋势浅析
IIGF观点 | 杨晨辉、马子怡:金融机构开展气候风险压力测试的路径与实践
IIGF两会观点 | 杨晨辉、徐紫荆:债券发行人可持续风险评估机制与建议浅析
作者:
杨晨辉 中央财经大学绿色金融国际研究院量化与风险管理部高级研究员
徐紫荆 中央财经大学绿色金融国际研究院科研助理