2026年1月9日,财政部正式印发《可持续信息鉴证业务准则第6101号——基本准则(试行)》(财会〔2026〕1号,以下简称《准则》),标志着我国可持续信息鉴证领域迎来统一的基础性准则,填补了此前该领域缺乏全国性统一规范的空白。可持续信息鉴证作为衔接企业可持续信息披露与市场信任的关键纽带,是完善可持续发展制度体系的重要支撑。本文将基于国内外可持续信息鉴证相关政策规范发展梳理,对《准则》进行解读并对后续的实施与应用提供建议与思路。
一、国内外可持续信息鉴证业务相关政策发展梳理
(一)国际层面:从分散探索到全球趋同,构建统一鉴证框架
随着企业可持续信息披露的不断普及与成熟,作为保障披露信息真实性、可靠性、可比性的核心环节,可持续信息鉴证的规范性建设已成为各国各地区完善可持续治理体系的重点。全球可持续信息鉴证政策的发展经历了“自愿探索—区域规范—全球趋同”三个阶段,重点解决了可持续信息披露不可信、不可比的问题,推动了全球可持续发展资源合理配置。
一是自愿探索阶段。在这一阶段国际组织聚焦信息披露报告准则的制定(如全球报告倡议组织(GRI)等框架),为鉴证业务提供间接支撑。但鉴证业务缺乏强制要求,多以鼓励为主,由企业自愿委托第三方机构开展,鉴证方法、保证程度、报告格式差异较大。
二是区域规范阶段。在这一阶段各国各地区的政府及监管部门开始陆续出台强制政策要求企业进行可持续信息鉴证以保证信息披露的真实性和可信度。欧盟通过《可持续金融信息披露条例(SFDR)》《企业可持续报告指令(CSRD)》等制度强制部分企业聘请第三方鉴证;美国证券交易委员会出台《气候相关信息披露规则》强调鉴证机构独立性;英、澳等国结合国情也出台适配准则以推动可持续信息鉴证的规范。
三是全球趋同阶段。在这一阶段无论是可持续信息披露还是可持续信息鉴证都实现了全球统一的框架与基准。2023年6月,全球首批统一的可持续披露准则《国际财务报告可持续披露准则S1号——可持续相关财务信息披露一般要求(IFRS S1)》和《国际财务报告可持续披露准则S2号——气候相关披露(IFRS S2)》发布,为鉴证准则的统一奠定基础。2024年11月,国际审计与鉴证准则理事会(IAASB)发布《国际可持续信息鉴证业务准则第5000号——可持续信息鉴证业务的一般要求(ISSA 5000)》,建立全球统一的可持续信息鉴证框架,涵盖业务承接、风险评估、证据收集、报告出具等全流程,为各国提供基准。2025年1月,国际会计师职业道德准则理事会(IESBA)发布《国际可持续鉴证职业道德准则(IESSA)》,为可持续信息鉴证提供职业道德规范,并将与ISSA 5000同步实施。
(二)中国香港:依托国际经验,构建适配本地市场的鉴证规范
香港联交所(HKEX)于2012年推出《ESG报告指引》(现为《ESG报告守则),信息披露逐步从自愿披露过渡到强制披露,并明确上市公司可自愿聘请第三方鉴证。2024年12月,香港会计师公会(HKICPA)发布HKFRS S1/S2,与ISSB准则全面接轨。2025年3月,香港会计师公会发布《香港可持续发展鉴证业务通用准则(HKSSA 5000)》,与ISSA 5000全面衔接,同时适配香港联交所上市公司ESG报告强制披露要求,同时兼顾私人实体需求,旨在为香港地区可持续发展信息鉴证提供统一规范。HKSSA 5000还进一步规划强制鉴证路线,即恒生综合大型股成份股最早于2030年对范围1、范围2排放实施强制鉴证。2025年10月香港会计师公会(HKICPA)发布《ESG鉴证报告技术公报第5号(修订本)》,进一步强化实操指引,提升鉴证质量与公信力。2025年12月,香港会计及财务汇报局(AFRC)发布《香港可持续核证监管框架建议咨询文件》,进一步落实香港政府《可持续披露路线图》中的关键监管举措,建立强制可持续信息鉴证制度。除了对强制鉴证主体与实施阶段进行了明确外,该文件拟对鉴证机构实施注册管理,通过监管配套提升鉴证公信力。
总体来说,中国香港的可持续信息鉴证规范特点鲜明:一是接轨国际标准;二是聚焦本地市场需求;三是规范鉴证细节,如对从业者资质有明确要求;四是明确保证程度,分为合理保证(积极保证)和有限保证(消极保证)。目前香港地区的可持续信息鉴证已形成较为成熟的市场环境,鉴证机构以国际会计师事务所和本地专业机构为主,鉴证覆盖率逐步提升,其规范体系既保障了本地市场的健康发展,也为我国大陆地区可持续信息鉴证准则的制定提供了有益借鉴。
(三)中国内地:基于“全球基准+区域实践”从政策引导到标准落地,填补统一准则空白
我国可持续信息鉴证政策与“双碳”目标推进、可持续发展战略深度绑定,经历“政策引导—试点探索—标准落地”渐进式发展。
在政策引导阶段(2018年前):我国尚未明确提出可持续信息鉴证的具体要求,相关政策主要聚焦于可持续信息披露的引导,例如,原环境保护部、证监会等部门先后出台政策鼓励企业披露环境信息、社会责任信息,部分上市公司开始自愿披露ESG报告,但此时鉴证业务尚未普及,仅有少数企业委托第三方机构对披露信息进行验证。
试点探索阶段(2018-2025年):“双碳”目标提出后,可持续信息披露的重要性日益提升,鉴证业务的需求逐步增加,相关部门开始推进鉴证业务的试点与规范。无论是沪深北三大交易所发布的《可持续发展报告(试行)》《可持续发展报告编制指南》,还是财政部等九部委印发《企业可持续披露准则》,都对披露信息的可验证性做出明确,并鼓励关键信息的鉴证。但同时,此阶段鉴证市场也存在诸多乱象,如鉴证机构专业能力参差不齐、鉴证标准不统一导致鉴证报告缺乏可比性、保证程度与程序执行混乱影响鉴证公信力等等,市场不乏一些“漂绿”行为。
标准落地阶段(2026年至今):2026年1月,《可持续信息鉴证业务准则第6101号——基本准则(试行)》印发,填补了我国可持续信息鉴证领域统一基本准则的空白,标志着我国可持续信息鉴证业务进入标准化、规范化发展的新阶段。该准则作为我国可持续信息鉴证准则体系的基础性准则,明确了鉴证业务的核心要求、流程与规范,为后续具体准则和应用指南的制定奠定了基础,也为我国鉴证行业的健康发展提供了制度保障。
二、《可持续信息鉴证业务准则第6101号——基本准则(试行)》核心内容
(一)制定背景与核心目的
《准则》的制定是我国落实可持续发展战略、完善可持续信息监管体系、规范鉴证行业发展的必然要求,其核心目的的体现在三个方面。
一是填补我国可持续信息鉴证统一标准的空白。如前文所述,此前我国可持续信息鉴证市场存在碎片化特征,缺乏统一的基本准则,鉴证机构多参考国际标准或自行制定内部标准,导致鉴证质量参差不齐、报告缺乏可比性,严重影响了鉴证业务的公信力。《准则》的出台明确了鉴证业务的统一规范,为所有开展可持续信息鉴证业务的机构提供了基础性遵循,有效破解了市场乱象。
二是衔接企业可持续信息披露准则,形成制度闭环。《企业可持续披露准则——基本准则(试行)》和《企业可持续披露准则第1号——气候(试行)》的发布,明确了企业可持续信息的披露要求,但缺乏配套的鉴证准则,导致披露信息的可验证性难以保障,披露准则的实施效果大打折扣。《准则》作为配套准则,明确了对企业披露的可持续信息进行鉴证的要求,实现了“披露—鉴证”的协同,形成了完整的制度闭环,有助于提升可持续信息的真实性和可靠性。
三是推动我国鉴证行业与国际接轨,提升国际公信力。当前全球可持续信息鉴证准则呈现趋同态势,ISSA 5000等国际准则已成为全球通用基准。《准则》借鉴了国际准则的核心理念和框架,同时结合我国实际情况作出适配性规定,既有助于我国鉴证机构参与国际竞争,也能为我国企业跨境可持续信息披露与鉴证提供合规支撑,提升我国可持续信息的国际认可度。
此外,《准则》的制定也是规范和指导会计师事务所等第三方中介机构开展可持续信息鉴证业务,保证执业质量的重要举措。在实施范围及实施要求作出规定之前,《准则》由开展可持续信息鉴证业务的机构自愿实施,为后续全面推广奠定基础。
(二)核心定义与适用范围
从《准则》核心定义与适用范围来看,《准则》明确可持续信息鉴证业务,是鉴证者受委托对被鉴证单位依据企业可持续披露准则等标准编制的可持续信息开展鉴证工作,通过获取充分、适当的鉴证证据形成并出具鉴证意见报告,以此提升信息使用者对可持续信息的信任程度的专业业务。其中核心的可持续事项,涵盖环境、社会、治理等方面的可持续议题,以及这类议题对应的风险、机遇和影响;可持续信息则是围绕上述可持续议题相关风险、机遇和影响形成的信息,二者是鉴证工作的核心对象。
在适用范围上,《准则》体现出较强的全面性与灵活性,既适用于对被鉴证单位拟披露的全部可持续信息开展鉴证,也可针对部分可持续信息实施鉴证,仅要求鉴证者在此类情况下确认鉴证范围恰当,避免对信息使用者造成误导。同时,《准则》对鉴证业务的保证程度适配性也做了明确规定,既适用于对鉴证范围内的可持续信息统一提供合理保证或有限保证的情形,也支持差异化保证安排,即对部分可持续信息获取合理保证、对另一部分获取有限保证。其中合理保证要求将鉴证业务风险降至可接受的低水平,并以积极方式发表鉴证意见;有限保证则是将风险降至可接受水平,以消极方式发表意见,且有限保证情形下的鉴证业务风险高于合理保证。
此外,《准则》清晰划定了适用边界,若企业会计准则等财务报告编制基础明确部分可持续信息需纳入财务报表,那么对该部分信息的核查需遵循中国注册会计师审计准则,不适用本准则。而在准则体系定位中,《准则》将作为可持续信息鉴证业务准则体系的基础准则,统领后续具体准则与应用指南的制定,后者均需遵循本《准则》的原则与要求,为环境、社会、治理等具体议题的可持续信息鉴证工作,以及准则的落地执行提供总领性规范。
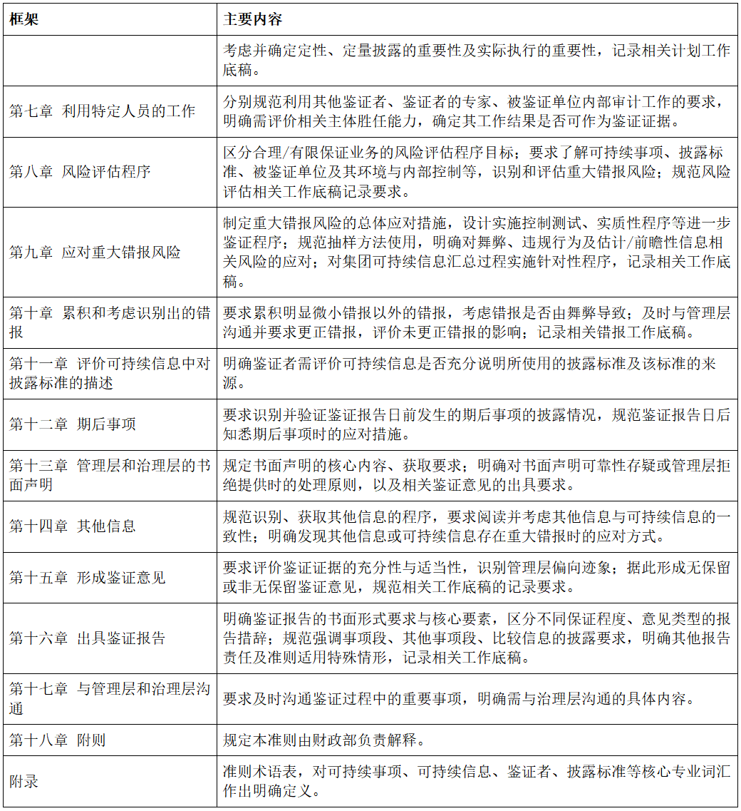
(三)主要内容


三、《可持续信息鉴证业务准则第6101号——基本准则(试行)》的创新意义与实施建议
在制度创新层面,该准则首次构建起兼具中国特色与国际趋同的可持续信息鉴证准则体系,将基本准则定位为统领性规范,配套规划具体准则与应用指南的后续制定,形成覆盖环境、社会、治理全议题,从基础概念到具体实操的全链条准则框架,填补了我国此前缺乏统一可持续信息鉴证标准的制度空白。同时,准则创新设计了差异化保证程度体系,明确区分合理保证与有限保证的实施要求、风险水平及意见表述方式,还支持对不同可持续信息采用混合保证安排,既适配我国不同规模企业、不同鉴证议题的实操需求,也让鉴证报告的效力边界清晰可辨,解决了此前市场上鉴证标准混乱、保证程度模糊的行业痛点。此外,准则突破了传统财务鉴证的局限,立足可持续信息非财务属性的特点,构建起全流程风险防控逻辑,将风险评估、错报应对贯穿鉴证业务全环节,还专门针对可持续信息的估计性、前瞻性特征制定针对性鉴证要求,同时明确鉴证者可利用专家、内部审计等特定人员的工作,兼顾了鉴证的专业性与实操性,形成适配可持续信息特征的鉴证方法论。
在实践意义方面,首先该准则有效规范了可持续信息鉴证市场生态,统一了会计师事务所、咨询机构、认证机构等各类鉴证主体的执业标准,明确了鉴证者的职业责任、质量管理要求与职业道德底线,终结了此前鉴证业务“各执一词”、核查深度不足的乱象,推动鉴证行业向专业化、高质量方向发展。同时通过明确工作底稿、鉴证证据、报告出具等全流程要求,切实提升鉴证业务质量,让第三方鉴证真正发挥增信作用。其次,准则与企业可持续披露准则形成协同,构建起从信息披露到鉴证的完整制度闭环,通过鉴证环节的倒逼作用,推动企业建立健全可持续信息管理体系,规范数据收集、汇总、披露全流程,从源头提升可持续信息的真实性、可比性,有效遏制“漂绿”“选择性披露”等问题。此外,该准则的实施优化了资本市场资源配置效率。通过独立第三方鉴证提升可持续信息的可信度,缓解资本市场的信息不对称问题,降低投资者、债权人等信息使用者的决策风险,引导资本更多流向绿色低碳、可持续发展领域,同时经鉴证的可持续信息也成为企业对接绿色金融产品、获取融资便利的重要凭证,推动企业可持续发展能力与市场价值的正向绑定。
在实施建议方面,该准则的切实落地需鉴证从业者、监管部门、企业、行业协会多方协同发力。作为核心执行主体,鉴证从业者应强化ESG、碳排放计量等专业能力建设,对标国际准则提升专业服务水平,坚守独立性与职业道德,完善质量管控与风险防控机制,并积极参与试点实践、积累行业经验。监管部门需加快完善配套准则与应用指南,推动从自愿向强制实施过渡,强化跨部门监管协同,加大对违规鉴证与“漂绿”行为的惩处力度,同时加强宣传引导、加快法规完善进程并构建统一监管平台。企业应提升信息披露与鉴证意识,规范数据编制与内部管理,主动配合鉴证工作,加强专业人才培养,杜绝虚假披露并动态适配政策与标准变化。行业协会则要发挥桥梁纽带作用,健全行业自律与诚信体系,提供培训、技术等专业服务,协调各方诉求、推动经验交流,引导行业运用数字化技术创新服务模式,共同促进准则落地见效。
相关文章:
IIGF观点 | 金蕾:PCAF标准下金融机构“协助排放”核算现状浅析
IIGF观点 | 金蕾:全球绿色采购新范式与企业行动路线——WEF《企业绿色采购手册》解读
IIGF观点 | 金蕾:体育组织可持续发展与气候治理参与的现状与路径——以足球运动为例
IIGF观点 | 金蕾:双碳目标下我国商业银行低碳发展路径——以“碳中和”银行建设实践为例
作者:
金 蕾 中央财经大学绿色金融国际研究院研究员,杭州市上城区绿色价值投资研究中心研究员