十年来,我国能源结构绿色转型成效明显,通过煤电清洁低碳改造建设与大力发展可再生能源“两手抓”,已经建成全球最大的清洁煤电供应体系,以及最大的可再生能源装机规模。其中煤电在发电量中的占比从2010年的70%以下降至2024年的54.8%。锚定“十五五”我国初步建成新型能源体系的发展目标,煤电转型将加快向纵深推进。从《煤电低碳化改造建设行动方案(2024—2027年)》、《新一代煤电升级专项行动实施方案(2025—2027年》等政策要求来看,当前一个阶段内,煤电深化转型的重点领域主要涵盖减量替代、深化“三改联动”、智能运行技术等方面,在完善资金支持和容量电价机制等外部条件的变化中,煤电转型将呈现新面貌。
一、我国电力结构转型成效
2010年以来,我国持续推动煤炭在能源消费总量中的占比逐步下降,非化石能源消费量占比稳步提升,能源转型取得显著成就。根据国家统计局数据,2010年我国能源消费总量为36.1亿吨标煤,2024年增至59.6亿吨标煤,能源消费总量增长65.3%。其中在能源消费结构方面,2010年我国煤炭占能源消费总量69.2%,至2024年下降至53.2%;非化石能源占能源消费比重则从2010年的9.4%,上升至2024年的19.8%,14年间在能源消费总量提升的趋势下其占比提升10个百分点以上,也进一步表明了非化石能源行业的加速发展。

图1:我国能源消费总量和煤炭消费占比
数据来源:国家统计局
从电力结构转型进程来看,我国由以煤电为主的装机和发电结构,向以可再生能源为主转型,战略明确、成果卓著。
电力装机方面,国家能源局数据显示,2010年末我国累计发电装机容量962.2GW,其中火电装机706.6GW,占比73.4%;水电装机213.4GW,占比约22.2%,风电累计装机29.6GW,光伏累计装机仅0.7GW,可再生能源装机结构以水电为主。至今,我国以火电为主导的装机结构发生重大改变,至2025年末我国累计发电装机容量3891.3GW,其中火电装机1539.0GW,占比约39.6%;水电、风电、光伏装机分别为448.0GW、640.0GW、1201.7GW,合计占比约58.8%。考虑到生物质能等其他可再生能源形式,至2025年我国可再生能源发电装机占比超过六成,风光累计装机超过1800GW并超过火电装机规模。电源结构方面,煤电在发电量中的占比从2010年的70%以下降至2025年的51.1%。可再生能源发电量占比38.3%。
从能源消费和电力结构未来发展方向来看,非化石能源装机还将保持快速增长,发电量也将进一步提升。根据国家能源集团发布的《中国能源展望2025-2060》,预计至2035年我国一次能源消费总量将达到约71.8亿吨标准煤,非化石能源消费占比将提升至35%左右;至2060年一次能源消费总量降至约59.0亿吨标准煤,非化石能源消费占比将达到80%左右。非化石电源是全国电力装机增长的主力,其发电量占比至2035年将提升至56.3%左右;2035年后非化石电源装机将继续快速增长,至2050年、2060年发电量占比分别提升至76.9%、95.3%左右。
二、我国煤电转型进程
煤电是保障电力安全的“压舱石”与“稳定器”,顺应我国经济社会发展需求与改革方向,我国煤电也在大幅淘汰落后产能、推动燃煤电厂超低排放改造、实施煤电“三改联动”中加快绿色转型。
(一)“十一五”期间:有序发展煤电,强化供应保障
此阶段我国能源建设的总体思路和规划主要是有序发展煤炭、加快开发石油天然气、优化发展火电,在山西、陕西、内蒙古、贵州、云南东部煤炭富集地区优化建设煤电基地,对于“三西”地区煤炭资源适度加快开发等。在绿色发展方面,对煤电提出“以大型高效环保机组为重点优化发展火电,推进洁净煤发电,加快淘汰落后的小火电机组”等总体要求,强化煤电供应保障能力,提升节能环保成效指标。彼时,我国风电、光伏产业处于发展初期,光伏产业链基础仍较薄弱,度电成本高企,因此抓牢煤电和油气的保障供应尤为重要。
(二)“十二五”期间:首提“能耗双控”,明确煤电节能改造要求
全球范围内气候变化议题的关注度持续提升,我国在《能源发展“十二五”规划》中首次明确提出实施能源消费强度和消费总量双控制、着力提高清洁低碳化石能源和非化石能源比重、加快优化能源生产和消费结构等基本原则和目标,推动煤炭在能源消费总量的比重逐渐下降。同期发布了《节能减排“十二五”规划》、《煤电节能减排升级与改造行动计划(2014-2020年)》,对现役机组改造升级的方向、技术目标和规模,以及新建机组的能效准入门槛控制进行指引,重点淘汰小火电2000万千瓦。综合来看,“十二五”期间我国以总量控制和结构优化为前提,明确煤炭和可再生能源消费比重目标,持续推进煤电机组“上大压小”,强化高效节能机组建设与改造,进一步推动煤电向清洁高效转型。
(三)“十三五”期间:严控增量、产能淘汰与减量替代相结合
在“十三五”期间供给侧结构性改革的背景下,严控增量为此阶段煤电行业的主题。《能源发展“十三五”规划》提出合理控制大型能源基地开发规模和建设时序,推动能源消费和供给革命,开展煤炭消费减量、严控新建煤矿项目、促进煤电清洁高效发展等行动。针对多地区将出现的电力供应过剩情况,2017年《关于推进供给侧结构性改革防范化解煤电产能过剩风险的意见》明确“十三五”期间,全国停建和缓建煤电产能1.5亿千瓦,淘汰落后产能0.2亿千瓦以上,实施煤电超低排放改造4.2亿千瓦、节能改造3.4亿千瓦、灵活性改造2.2亿千瓦的目标;严厉提出从严淘汰落后产能、清理整顿违规项目、严控新增产能规模等主要任务。在多措并举严格管控、重点地区煤炭消费减量替代持续推进下,至2018年我国提前两年完成燃煤电厂超低排放和节能改造总量目标任务,弃电量和弃电率实现“双降”,单位国内生产总值能耗下降3.1%,“十三五”期间关停落后煤电机组合计超过3000万千瓦。另一方面,“十三五”期间我国以风电、光伏为代表的可再生能源产业和装机实现了突破式发展,至2020年末非化石能源消费比重达到15.9%,助力煤炭与煤电消费比重的减量替代。
(四)“十四五”期间:煤电功能定位转型、“三改联动”深化
“十四五”期间,随着我国陆风与光伏实现全面平价,以风光为主体的新能源装机呈现爆发式增长,煤电适配新型电力系统建设、系统调节性作用凸显。“双碳”目标下,我国《“十四五”现代能源体系规划》提出加快推进煤电由主体性电源向提供可靠容量、调峰调频等辅助服务的基础保障性和系统调节性电源转型,发挥现有煤电机组应急调峰能力,有序推进支撑性、调节性电源建设,煤电转型在我国建设新型能源系统中有了新的历史使命。
2021年国家发改委、能源局发布《全国煤电机组改造升级实施方案》,首次提出煤电“三改联动”,包括节能降碳改造、供热改造和灵活性改造,明确至2025年全国火电平均供电煤耗降至300克标准煤/千瓦时以下、“十四五”期间煤电机组节能改造规模不低于3.5亿千瓦、存量煤电机组灵活性改造完成2亿千瓦,增加系统调节能力3000—4000万千瓦等目标。从实施成效来看,“十四五”期间我国“三改联动”累计规模超7.4亿千瓦,超超临界燃煤发电技术达到国际领先水平。
2025年《新一代煤电升级专项行动实施方案(2025—2027年)》指明新一代煤电升级的安全可靠、高效调节、清洁降碳、智能运行等方向。这是在“三改联动”完成阶段性任务基础上的深化拓展,意味着要实现煤电向调节电源转型,需要在宽幅调峰能力、快速响应能力、热电解耦能力、快速启停能力建设方面不断取得突破,煤电功能向综合服务和深度协同运行拓展和发展,并且仍保持低煤耗与低碳运行,这对煤电行业深度减碳与可持续发展提出更高要求。
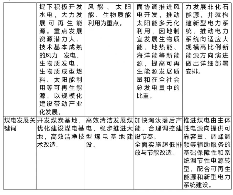
表1:我国“十一五”至“十四五”能源发展规划中对部分能源的规划


资料来源:公开资料整理
在保障能源安全与深化能源转型的推动下,至“十四五”末期,我国煤电以不到40%的装机占比、提供了约60%的发电量、70%的顶峰能力和接近80%的调节能力,大气污染物排放量下降90%以上,建成了全球最大的清洁煤电供应体系。另一方面,我国大力发展以风电、光伏为代表的可再生能源,推动二者成为全球最低成本的发电形式,为煤电转型和替代提供坚实的经济基础。
三、“十五五”煤电发展总体方向与关键路径
“十五五”期间,我国将初步建成新型能源体系,壮大非化石能源供给体系,构建适配高比例新能源的新型电力系统,建设坚强韧性能源供应链,加快能源消费绿色低碳转型。从物理改造和技术升级来看,煤电将在宏观总量控制、基础性改造工程支撑及系统升级工程牵引下,继续向高质量发展迈进。
在宏观总量控制方面,将持续实施煤炭消费总量控制和减量替代。“十五五”是实现碳达峰的收官期,需严控化石能源消费,加快煤炭减量步伐,预计2027~2028年我国煤炭消费量达峰并进入平台期,其后煤炭与煤电消费量或呈现波动下降趋势。因此,需加快提高可再生能源发电占比,鼓励煤电与新能源联营、融合发展和优化组合,改变能源结构偏煤的局面。
在基础改造工程支撑方面,加快现役煤电机组“三改联动”,进一步推动煤电向调节性电源转型。“三改联动”是煤电行业进一步节能减排、提高能源综合利用效率的有效手段,更是煤电在现代能源体系中转型和找准新定的关键。具体路径方面,可通过汽轮机侧改造、锅炉侧改造、储能蓄热与煤电集成,智能控制系统优化等技术,加快灵活性调整步伐,大幅提高深度调峰、快速爬坡能力;以及通过生物质掺烧、绿氨掺烧以及碳捕集利用与封存三种路径推进煤电低碳化改造。
在系统工程牵引方面,落实新一代煤电升级专项行动。新一代煤电升级强调清洁降碳、安全可靠、高效调节、智能运行四个维度,形成相互支撑、协同发力的转型框架,其中大部分指标为首度纳入产业政策框架或设定,标准严于现行要求,为煤电转型提供了可量化、可操作的技术路线图。
同时,煤电转型不仅需要技术升级的内核,更离不开外部机制的协同保障:一方面,必须通过容量电价、辅助服务市场等体制机制改革,让煤电的“调节价值”和“容量价值”获得合理回报,为企业可持续经营提供经济支撑;另一方面,要推动煤新协同发展,探索风光火储联营、耦合储能等新模式,拓展综合能源服务新业态,使煤电深度融入新型电力系统,在支撑新能源消纳的同时实现自身角色的重塑。
参考文献
[1]国家能源局.政策解读丨推进新一代煤电转型升级 助力新型电力系统高质量建设[EB/OL].https://mp.weixin.qq.com/s/TWdUwoQVpaJf72GFkxQiHQ,2025-4-18.
[2]贺一,张晓霞.从电量主体到可靠容量支撑者,煤电价值如何重构?[EB/OL].https://mp.weixin.qq.com/s/1VjgiQJU-ahcgySgIGTgEA,2026-2-25..
[3]黄修行,李巧云,韦文业,等.“双碳”目标下中国煤电低碳转型路径的现状及应对[J].湖南电力,2025,45(04):49-55.
[4]刘子剑,杨硕,王霁雪,等.我国风光新能源发展形势展望[J].中国煤炭,2025,51(07):39-44.DOI:10.19880/j.cnki.ccm.2025.07.004.
[5]宋宏伟,乔馨.煤电行业转型金融推进实践及困境突破——以阿拉善盟为例[J].北方金融,2025,(07):102-104.DOI:10.16459/j.cnki.15-1370/f.2025.07.014.
[6]徐进.我国新型电力系统“十五五”发展的十大看点[EB/OL].https://mp.weixin.qq.com/s/YADNTIqOMOXqNjQstf6dmg,2025-12-16.
[7]叶泽.煤电容量电价机制设计的不足之处及完善建议[J].中国电力企业管理,2025,(01):33-36.
[8]甄敬怡.我国将加强与新能源发展相适应的电力系统调节能力建设[N].中国经济导报,2024-03-02(002).DOI:10.28095/n.cnki.ncjjd.2024.000175.
[9]中国电力报.煤电如何当好供热“稳定器”?三改联动藏妙招[EB/OL].https://mp.weixin.qq.com/s/HcRP9nEtsPtIaMiBTMIjOg,2025-7-3.
[10]中能传媒研究院.煤电产业“十五五”“十六五”及中长期发展趋势研究[EB/OL].https://mp.weixin.qq.com/s/EAHqO8HBZyBa6hleVlXa3A,2025-11-20.
相关文章:
IIGF观点 |谢尚师:我国绿电消费发展现状与金融支持路径浅析
IIGF观点 | 谢尚师:从规模发展到融合消纳——绿色金融赋能“十五五”光储产业发展浅析
IIGF观点|谢尚师等:绿色金融支持海洋新能源发展浅析
IIGFCOP30观点 | 谢尚师:部分主要经济体能源转型战略比较与煤电退出路径浅析
作者:
谢尚师 中央财经大学绿色金融国际研究院研究员
研究指导:
任玉洁 中央财经大学绿色金融国际研究院绿色金融研究中心主任