English Version
  • 中财大绿金院

  • 绿金委

IIGF观点

当前位置: 网站首页 > 研究成果 > IIGF观点 > 正文

IIGF专刊 | 绿色债券2025年12月刊

发布时间:2026-01-31

债市复盘:2025年12月债券市场运行情况

绿债快报:2025年12月,我国境内新增发行绿色债券77只,募集资金规模886.53亿元

市场热点:央行发布一次性信用修复政策解决群众“信用困境”

政策概览:《绿色工厂评价通则》国家标准发布实施

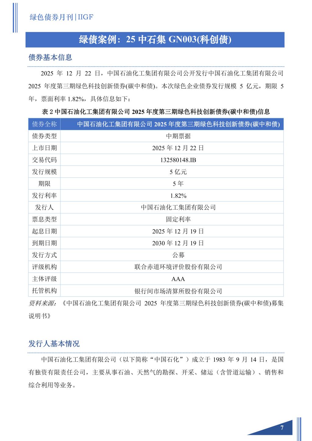
绿债案例:中国石油化工集团有限公司2025年度第三期绿色科技创新债券(碳中和债)