推动新质生产力发展是一场广泛而深刻的生产关系变革,可持续金融则是这场变革的“加速器”。在总结可持续金融发展背景及内涵的基础上,剖析可持续金融支持新质生产力发展的作用机理。研究发现,基于资源配置、风险管理和市场定价三大功能,可持续金融有助于引导资金流向现代化产业体系,为传统产业转型及新兴产业培育提供平稳发展环境,为现代化产业体系发展构建公平定价规则,从而赋能新质生产力发展。然而,可持续金融支持新质生产力发展仍面临挑战,包括总量和结构难题导致市场规模效应不足、数据和人才难题导致“科技—产业—金融”循环不畅、风险和监管难题导致现代化产业体系建设风险加剧等。应通过持续完善顶层设计、拓展市场规模、强化质量保障、加强风险管理等措施,提升可持续金融服务新质生产力发展的效能。
一、问题提出
正确发展新质生产力是推国务院政府工作报告提出“大力推进现代化产业体系建设,加快发展新质生产力”。2025年国务院政府工作报告再次强调“因地制宜发展新质生产力,加快建设现代化产业体系”。新质生产力是符合新发展理念的先进生产力质态,具有高科技、高效能、高质量特征。改革开放以来,中国生产力得到前所未有的发展,但伴随新一轮科技革命与产业变革,仍面临着传统生产力向先进生产力转型的挑战,需要用新的生产力理论指导中国式现代化实践[1]。新质生产力的战略部署推动人类文明迎来新的跃迁——从农耕文明的磨坊、工业文明的蒸汽机,迈向以零碳技术和创新要素配置为标志的新质生产力时代。新质生产力是继土地、劳动、社会和自然生产力之后的新型生产力形态,是生产力发展到一定阶段的必然结果[2]。新质生产力的“新”体现为新要素、新技术、新产业,“质”体现为高质量、多质性、双质效,“力”表现为数字、协作、绿色、蓝色和开放五大生产力[3]。现阶段,中国能源利用效率与国际先进水平相比还存在一定差距,亟须从“资源依赖”逐步向“技术依赖”转变,大力发展以绿色为底色的新质生产力,以推动经济高质量、可持续发展。
传统生产力向新质生产力的变革不仅依赖技术革命性突破,更需要金融体系的深度适配。金融是社会经济发展的重要命脉,也是发展新质生产力的重要基础[4]。传统金融模式在支持科技创新与绿色转型中暴露出显著短板,集中表现为配置低效、创新缺位与覆盖有限,制约了新质生产力的发展动能[5]。可持续金融作为应对气候变化、追求低碳发展的工具得到国际社会的认可[6]。可持续金融以人为本,以人类可持续发展为目标,以经济、社会和环境三个基本维度衡量某项经济活动的价值,拓宽了传统金融价值发现的维度[7],是支持中国新质生产力发展的重要动能。近年来,许多国家政府和大型机构对发展可持续金融越来越重视,2013—2023年全球绿色与可持续金融市场的规模至少增长了10倍[8]。在资源配置方面,可持续金融的杠杆效应不仅推动了个体企业的绿色转型,也在更大范围内促进了产业的可持续发展,通过对高污染、高耗能企业的兼并重组,其杠杆效应能够有效促进资源的优化配置。在产品创新方面,可持续金融体系下的绿色金融的金融杠杆作用能够调动社会资本参与环境保护和绿色技术创新,通过创新性的融资工具吸引私人资本进入绿色领域,从而促进绿色技术的研发和应用[9]。在覆盖范围方面,可持续金融不仅支持传统制造业高端化、智能化、绿色化转型,支持战略性新兴产业和未来产业发展,其社会维度的服务功能可为更广泛的社会群体提供金融服务,有助于激发市场活力和扩大大众创新创业的规模和潜能,为新质生产力的形成提供了广泛的社会基础。由此看来,可持续金融能够突破传统金融模式限制,为新质生产力发展注入长效动能。
现阶段中国研究大多基于可持续金融和新质生产力两个概念的内涵和发展路径展开论述,但从两者的理论源流出发,探讨可持续金融支持新质生产力发展核心的协同演化规律以及两者产生的“1+1>2”的整体效应的理论机制研究尚有空白。本文以可持续金融的内涵、作用机理为立足点,强调可持续金融是支持新质生产力的重要基础,产业是形成新质生产力的关键载体,传统制造业转型升级及战略性新兴产业和未来产业的培育亦是可持续金融重点支持方向。以此为前提,本文着力分析了可持续金融推动新质生产力发展的资源配置、风险管理和市场定价三大功能,并剖析了可持续金融支持新质生产力发展所遇困难与挑战,提出了相对应的政策建议。
二、可持续金融的发展背景及内涵
(一)可持续金融的发展背景
可持续发展已成为全球关注的核心议题。1987年联合国在《我们共同的未来》报告中正式定义了可持续发展概念,提出可持续发展是指既能满足当代人的需要,又不对后代人满足其需要的能力构成危害的发展。此后,《里约环境与发展宣言》《21世纪议程》等多项文件在国际会议上得到通过,可持续发展在国际组织的推动下逐步成为全球共识。2015年9月,联合国193个会员国在联合国大会第70届会议上通过了《2030年可持续发展议程》,该议程提出了联合国可持续发展目标(SDGs),包括17项可持续发展目标和169项子目标,旨在以综合方式彻底解决经济、社会和环境三个维度的发展问题,使全球走向可持续发展道路。
可持续金融源于可持续发展理念。推动可持续发展的关键在于引导资本投入可持续发展目标相关领域。根据联合国的预测,要实现2030年可持续发展目标(SDGs),全球每年需要5万亿~7万亿美元资金,发展筹资缺口估计达到4.2万亿美元,只有大量增加融资、改革国际金融架构,才能实现可持续发展目标。2017年,联合国社会影响力基金更名为联合国可持续发展目标影响力融资委员会,并启动了可持续发展目标影响力融资研究项目。2019年,第74届联合国大会发布了《达成可持续发展目标的融资路线图》,明确了1个主要目标、3项行动计划、6大重点领域和15项具体倡议,为金融推动可持续发展提供了全球行动指南。同年,联合国宣布成立全球可持续发展目标投资者联盟,计划采取多项措施扩大可持续发展投融资规模。欧盟与中国、加拿大等国共同启动了“可持续金融国际平台”,旨在加强国际合作,协调可持续金融分类、披露、标准和标签等方面的方法和举措,不断提升可持续金融的国际影响力。如今,可持续金融已成为全球市场关注的焦点,并引领着全新的投资潮流。
中国政府高度重视可持续金融发展。一方面,中国逐渐成为全球可持续金融的领导者。2018年,由中国人民银行在中国担任G20主席国时设立的G20绿色金融研究小组更名为可持续金融研究小组。2021年,G20财长和央行行长会议审议并通过了该小组的工作规划:一是构建G20可持续金融路线图以指导未来中长期可持续金融工作布局;二是在2021年推进三项重点工作,分别为强化可持续信息披露报送、整合绿色分类标准等方法和工具、鼓励多边开发机构积极助力《巴黎协定》目标的达成。中国人民银行和美国财政部作为联合主席,与G20成员、国际组织和私人部门开展了多轮协商,在广泛收集并梳理各方的意见与建议的基础上,初步明确了路线图的重点领域。另一方面,“自上而下”可持续发展政策奠定了中国可持续金融的发展基础。党的十八大以来,可持续发展逐步成为国家战略方向。“绿水青山就是金山银山”指出了可持续发展的核心和精髓。2012—2022年中央连续提出“生态文明建设”“创新、协调、绿色、开放、共享”“绿色低碳循环发展的经济体系”等战略理念,为可持续金融奠定了坚实理论基础,也推动了一系列可持续金融相关政策出台,可持续金融市场实践逐渐丰富,金融体系为推动可持续发展所发挥的作用愈加突出。
(二)可持续金融的内涵
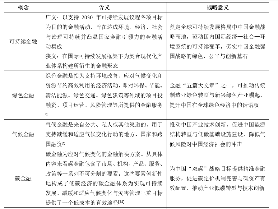
可持续金融尚未在国际上形成统一的定义,但众多国际组织均对可持续金融的概念进行了阐述和界定。2015年,联合国调查报告认为可持续金融体系是一个创造、评估和处理金融资产的系统,通过塑造实际财富为包容性、环境可持续性经济的长期需求提供服务。2018年,G20可持续金融研究小组将可持续金融定义为通过直接和间接的方式支持可持续发展目标框架,推动实现强劲、可持续、平衡和包容性增长的融资以及相关的制度和市场安排。其主要包含三方面内容:一是将环境、社会和治理(ESG)因素纳入财务决策中;二是金融要促进可持续经济、社会和环境发展;三是构建一个稳定的金融体系,解决长期教育、经济、社会和环境问题,包括可持续发展、技术创新、基础设施建设和缓解气候变化。同年,欧盟委员会发布了《可持续增长融资行动计划》,认为可持续金融一般是指在投资决策中适当考虑ESG因素,从而增加对长期和可持续活动的投资的过程。目前可持续金融虽然并无官方统一定义,但其具有四个方面的特点:一是将ESG因素纳入财务决策的政策、流程和实践中[10];二是减少和管理环境和社会风险及负面影响[11];三是引导资本用于环境和社会可持续的活动和资产[12];四是促进透明度、问责制和长期价值创造[13]。广义的可持续金融是在人类可持续发展这一宏大的目标和进程中金融体系变革的产物,以《2030年可持续发展议程》为指引,旨在达成环境、经济、社会与治理可持续并凸显国家金融引领力的金融活动集成,其主要包含绿色金融、气候金融、转型金融等,并与数字金融、科技金融一起,协同创新金融服务模式,为传统制造业转型升级和战略性新兴产业及未来产业培育提供定制化金融解决方案。狭义的可持续金融为在国际可持续发展框架下,为契合现代化产业体系构建所衍生的金融形态,其核心聚焦于为具有创新驱动、绿色生态及融合发展特性的产业集群予以精准适配的金融资源对接与优化配置,主要包含为传统制造业绿色转型及绿色新兴产业提供的绿色金融工具,在传统制造业向高端化、智能化转型进程中发挥桥梁作用的转型金融服务,以及与数字金融、科技金融配合为战略性新兴产业及未来产业下的企业提供的多样化金融扶持。涉及的相关概念具体如表1所示。
表1 可持续金融相关概念


可持续金融是人类发展新时期对传统金融体系的优化。传统金融以西方市场经济的经典经济学理论为基础,以资本为核心,以实现投资者利润最大化为目标。可持续金融以人为本,以人类可持续发展为目标,拓宽了传统金融价值发现的维度。从本质上看,可持续金融尝试重塑经济、社会和环境的关系,将过往仅与经济发展和资本紧密关联的金融体系赋予了可持续发展使命。从作用上看,可持续金融以资金流动为核心,能有效发挥资源配置、风险管理和市场定价功能,从而激发经济主体对经济、社会和环境价值的创造,有力推动可持续发展目标的实现。从内容上看,可持续金融以推进可持续发展目标实现为宗旨,而可持续发展目标旨在以综合方式彻底解决经济、社会和环境三个维度的发展问题,故其涵盖了所有产生社会和环境正向外部效应的金融服务,其具体内容如图1所示。在环境方面,可持续金融可细分为支持减缓气候变化、适应气候变化、生物多样性保护、海洋保护和其他环境问题的金融解决方案,与之相关的金融服务为碳金融、气候金融、生物多样性金融、蓝色金融、绿色金融、转型金融等。在经济方面,可持续金融聚焦被投资实体在就业、供应链、基础设施等方面的直接与间接经济影响。在社会方面,可持续金融围绕人权、劳工标准、社区福祉、消费者保护等社会议题,提供社区发展债券、消费者保护保险等工具。在治理方面,可持续金融针对董事会治理、信息披露、商业伦理等治理议题,提供ESG投资框架、反腐败金融产品等。可持续金融通过多维度金融支持协同推进经济可持续、社会公平及治理现代化,契合其服务2030年可持续发展议程与现代化产业体系构建的核心定位。

图1可持续金融涵盖的金融服务
注:资料来源于联合国环境规划署。
三、可持续金融支持新质生产力发展的作用机理
(一)新质生产力的核心载体
习近平同志指出,“新质生产力是创新起主导作用,摆脱传统经济增长方式、生产力发展路径,具有高科技、高效能、高质量特征,符合新发展理念的先进生产力质态”[16]。产业是经济之本,是生产力变革的具体表现形式。2024年中央经济工作会议将“以科技创新引领新质生产力发展,建设现代化产业体系”作为中国经济发展的重点任务,并强调“要牢牢把握高质量发展这个首要任务,因地制宜发展新质生产力。面对新一轮科技革命和产业变革,我们必须抢抓机遇,加大创新力度,培育壮大新兴产业,超前布局建设未来产业,完善现代化产业体系”。因此,培育和发展新质生产力必须加快建设现代化产业体系[17]。新质生产力的载体为现代化产业体系,其两大重点发展方向——传统制造业转型升级和新兴产业、未来产业超前培育,共同构成了现代化产业体系的主要脉络。
1.推进传统制造业高端化、智能化、绿色化转型
制造业是立国之本、强国之基。工业和信息化部等八部门发布的《关于加快传统制造业转型升级的指导意见》中明确提出“推动传统制造业转型升级,是推进新型工业化、加快制造强国建设的必然要求,关系现代化产业体系建设全局”。党的二十届三中全会审议通过的《中共中央关于进一步全面深化改革、推进中国式现代化的决定》强调“推动制造业高端化、智能化、绿色化发展”。制造业作为传统产业的支柱,不仅是国民经济的重要组成部分,更是国家经济安全的重要保障。中国是制造业大国,制造业规模连续15年位居世界首位。传统制造业作为现代化产业体系的基底,其增加值约占全部制造业比重的80%,在经济转型发展中占据重要地位。推动传统制造业高端化、智能化、绿色化转型,是新质生产力发展的核心内容之一。高端化,重点是引导企业持续优化产品与服务的质量及层次;智能化,重点是鼓励企业积极应用新一代信息技术,加快数字化转型及智能化变革;绿色化,重点是推动石化加工、机械制造等重点行业企业实现节能降碳和绿色转型。
现阶段中国传统制造业在高端化、智能化、绿色化方面取得了显著进展。2024年中国制造业投资同比增长9.2%,制造业前进动能不断增强,规上装备制造业增加值同比增长7.7%,对全部规上工业增长贡献率达46.2%。在高端化及智能化转型方面,2024年高技术制造业增加值同比增长8.9%,占全部规上工业的比重较2023年提高0.6个百分点。服务机器人产量1051.9万套,增长15.6%;3D打印设备产量341.8万台,增长11.3%。在绿色化转型方面,新能源汽车产量1316.8万辆,比上年增长38.7%;太阳能电池(光伏电池)产量6.8亿千瓦,增长15.7%。但从总体上来看,中国传统制造业发展仍然还处在一个由大变强、爬坡过坎的重要关口。关键核心技术的对外依存度仍处高位,受制于人的局面尚未根本扭转。工业软件市场被外资品牌高度垄断,工业企业特别是小微企业的生产经营困难仍然较多,转型升级的资金瓶颈和技术创新能力不足仍是传统制造业转型的主要制约因素之一[18]。
科技创新是推动传统制造业高端化、智能化、绿色化发展的重要因素。在推动传统制造业高端化及智能化转型方面,当前科技创新链条需更加灵巧,技术更新和成果转化应更加快捷,进一步发挥科技创新“降本增效”的关键作用,从而及时将科技创新成果应用到传统支柱行业上。在推动传统制造业绿色化转型方面,当前中国传统制造业结构和能源结构具有明显的高碳特征,应正确处理好发展与减碳关系,有序推进实现“双碳”目标。完善能源消耗总量和强度调控,强化环保、安全等制度约束,建立健全绿色低碳发展政策体系,加快绿色科技创新,提高能源使用效率,实现传统制造业绿色转型[19]。
2.培育战略性新兴产业和未来产业
发展新质生产力的现实途径是通过科技创新与产业创新的深度融合培育壮大新兴产业和未来产业,这是中国式现代化所要建设的现代化产业体系的核心内容[20]。战略性新兴产业以突破性前沿技术与关键发展需求为基础,对经济社会全局与可持续发展具有重大引领作用。未来产业代表着科技和产业的发展方向,是科技含量高、绿色发展足、产业关联强、市场空间大的产业。聚焦新能源、新材料、绿色环保等领域的战略性新兴产业和聚焦未来制造、未来材料、未来能源等领域的未来产业的布局发展,具有知识技术密集、物质资源消耗少、发展潜力大、综合效益好等特点,是培育和发展新质生产力的重要选择。
产业绿色化和数字化发展奠定了战略性新兴产业和未来产业的培育根基。绿色化与数字化既是全球产业变革的核心趋势,也是新质生产力的典型特征[21]。现阶段,中国在产业绿色化和数字化发展中取得了显著进展。一是坚定不移走绿色发展道路推动新兴产业和未来产业与绿色低碳深度融合。中国通过能源结构优化和绿色产业培育,逐步转化为具体的实践成果,为推动新兴产业和未来产业与绿色低碳深度融合提供了有力支撑。在能源消费层面,2024年中国煤炭消费量占能源消费总量比重为53.2%,比上年下降1.6个百分点。天然气、水电、核电、风电、太阳能发电等清洁能源消费量占能源消费总量比重为28.6%,上升2.2个百分点。在产业培育层面,中国已累计培育绿色工厂5 095家,产值占制造业总产值的比重超过17%,绿色工业园区371家、绿色供应链管理企业605家、绿色产品近3.5万个。同时,中国已建成全球最大、最完整和最具竞争力的清洁能源产业链。二是运用数字技术优势深化新兴产业和未来产业培育。一方面,中国数字基础设施建设完备,为以数字化为抓手加快形成新质生产力提供了基础保障。截至2024年末,中国光缆线路总长度达7288万千米,累计建成5G基站425.1万个,具备千兆服务能力的10G PON端口2820万个,建成千兆城市207个,实现县县通千兆、乡乡通5G。全国在用算力中心标准机架数超过880万,同比增长16.5%。累计建成5G虚拟专网5.5万个,工业互联网标识解析二级节点381个,接入企业50.6万家。另一方面,中国数字经济的发展是建设现代化产业体系、提高产业体系安全系数、增强大国经济韧性的关键。2024年,中国数字经济核心产业增加值占国内生产总值(GDP)比重达到10%左右,集成电路、人工智能、工业软件、基础软件产业等取得长足进步。数字产业完成业务收入35万亿元,同比增长5.5%,实现利润总额2.7万亿元,同比增长3.5%,直接从业人员达到2 060万人。数字产业呈现积极发展态势,为稳定经济增长、赋能新兴产业和未来产业作出了重要贡献[22]。
以绿色化和数字化作为重要抓手促进科技创新对加快培育新兴产业和未来产业意义重大。引领发展战略性新兴产业和未来产业,要求中国顺应科技与时代发展潮流,逐渐从劳动密集型和资源密集型产业转向资本技术密集型产业,实现跨越式发展。绿色发展作为联合国可持续发展目标的一部分,倡导通过对传统化石资源的深度加工利用,发展新能源、新材料,升级能源结构和降低能源浪费,实现生态友好的“低排放”和“零排放”生产目标。其亦可加快战略性、前沿性、颠覆性绿色科技创新及其推广应用,推动绿色战略性新兴产业和未来产业发展,构建绿色低碳循环经济体系,从而不断提升社会经济发展的“含绿量”。此外,培育战略性新兴产业和未来产业,须把维护中国数字经济产业安全稳定、推动中国数字经济产业优化升级放在重要地位。充分运用数字技术推动传统制造业改造升级,发挥“数据要素×”的倍增效应,以数字经济发展带动智能制造、智慧农业、高端服务业发展,从而加速培育战略性新兴产业和未来产业。
(二)可持续金融支持新质生产力发展的作用机理
新质生产力破解了传统生产力发展的生态困境,厚植了生产力可持续发展的底蕴,是生产力发展的最新质态。发展新质生产力,要以科技创新赋能关键性颠覆性技术突破[23],从而带动传统制造业升级并培育战略性新兴产业和未来产业,进一步增添新质生产力发展的新动能。而确立产业转型升级及新兴产业培育在新质生产力发展中的重要地位,则亟须可持续金融的有力支撑。中国人民银行于2021年3月研究确立了“三大功能”的绿色金融发展政策思路,明确指出包括资源配置、风险管理及市场定价功能在内的绿色金融“三大功能”将切实助力中国“双碳”目标实现[24]。相较于绿色金融,可持续金融则是一个更广泛的概念。其不仅关注环境责任,还特别强调社会责任与社会公平,致力于推动社会效益的提升以及可持续社会的构建。基于可持续金融与绿色金融的紧密关系,可持续金融同样具备资源配置、风险管理和市场定价这三大功能,为传统制造业转型升级及新兴产业培育提供必要的资金支持,有效降低产品研发与投资的风险,并为具有气候环境效益的绿色产业提供合理的市场估值,从而促进新质生产力的绿色和可持续发展。
一是发挥可持续金融资源配置功能,引导资金流向现代化产业体系建设中。新质生产力的发展核心在于整合并应用人工智能、先进制造技术和新材料技术,以此推动生产工具的革新,实现生产过程的先进性、绿色低碳性和安全性。生产工具和生产资料进步是产业转型的关键组成部分,其标志着从传统生产模式向新型生产模式的转变,是实现产业高端化、智能化、绿色化的重要步骤。以绿色环保及新能源技术为代表的绿色新兴产业为例,当下绿色新兴产业的国内市场培育结构失衡,大量绿色信贷资金用于基础设施绿色升级、节能环保以及清洁能源产业,其余新兴业态受绿色资金支持力度有限,引入社会资本和拓宽融资渠道成为新兴绿色产业发展的当务之急[25]。而可持续金融则可通过资金配置激发经济主体对亟待发展的绿色领域新型技术的创造,从而引领产业升级,催生当代先进生产力。再以传统制造业转型升级为例,农副食品加工、纺织业、服装服饰业等关系国计民生行业的传统制造业亟须绿色低碳转型,除可持续发展挂钩贷款、转型债券等间接融资工具外,可持续金融还可通过提供如股权融资等直接融资方式以支持传统制造业的可持续技术创新的资本需求,通过引导社会资本流向、优化资源配置提供间接融资支持,推动产业转型的资金供给。而按照可持续发展理念来评价上市公司,则可更加有效地发挥市场机制,引导上市公司学习借鉴在ESG方面的最佳实践,规范上市公司行为,推动企业生产方式由能耗大、浪费多的“单向度”过程向绿色低碳的“循环型”模式转变,使得整个产业向高端化、智能化、绿色化的发展方向转型,实现人类社会系统与自然生态系统之间的和谐共生。
二是发挥可持续金融风险管理功能,奠定传统制造业转型及新兴产业培育的平稳发展环境。安全是新质生产力发展的必要环境和重要保障。在大力发展新质生产力的背景下,新技术、新动能、新业态的出现,将催生出更为复杂多变、因素交织、系统结构复杂的风险源,使其在与自然系统和社会因素组合、叠加或耦合的情形下,导致更多不确定性的新型风险。例如,近年来极端天气及重大自然灾害频发引发了社会各界的广泛关注,且由此带来的经济损失巨大,阻碍诸如生物技术、新能源、新材料等新兴产业健康、顺利地发展。构建专业化的防范化解重大公共安全风险源的体系、机制和模式,将为传统制造业及新兴产业的平稳发展提供重要的技术保障。而可持续金融凭借其在风险管理方面的独特优势,可成为防范化解新型风险的关键抓手。首先,可持续金融不仅能够提供诸如保险、衍生品等工具为企业和产业的发展提供气候环境风险保障,还可引导金融机构将气候环境风险纳入管理范畴,对相关金融风险进行识别、评估、监测和管理。通过环境信息披露、环境压力测试、绿色和棕色资产风险权重调整等途径,为新兴产业提供适应气候变化的必要工具和策略,从而增强新兴产业对气候变化的适应能力和韧性。其次,可持续金融可不断推进战略性新兴产业和未来产业下企业的气候环境信息披露,转变企业生产经营理念,有效促进投融资方对气候相关风险的认知和重视,为战略性新兴产业和未来产业培育提供了一个更加健康和透明的投资环境。最后,可持续金融可将碳密集相关的传统企业纳入支持范畴,通过界定转型活动、引导企业制定转型计划以及在金融工具中嵌入惩罚机制等手段,有效促进传统企业的减排和业务转型,帮助其更好地管理和减轻转型风险敞口,从而在新发展格局中保持竞争力。
三是发挥可持续金融市场定价功能,建立现代化产业体系公平发展的定价规则。促进传统制造业转型升级及培育新兴产业要求重构生产关系,不仅会推动新要素对传统要素的替代,更会加速自然资源等传统要素利用方式优化,这必然要求更精细、更有效和更高质量的资源管理制度,加快健全资源环境要素市场化配置体系,明晰碳排放权、用能权、用水权、排污权等资源环境要素的产权,建立覆盖全成本的价格机制,引导各类资源要素向新兴产业集聚,构建现代化产业体系。由于环境效益与气候风险成本尚未内生化,部分金融机构现阶段只能对注重发展新质生产力的产业及项目进行识别并发放统一的利率优惠,未能有效反映其资产真实内部价值。可持续金融通过市场定价机制,确保传统制造业和新兴产业的资产得到长期性合理的估值,还可通过各自的交易市场形成更为合理的定价机制。如可持续金融下的碳金融市场规则的建立,初步形成了有别于区域碳市场差别碳价的统一碳价格,且当前三个履约周期结束后碳市场总体运行平稳,显示出中国将环境影响外部性内部化的良好开端。而基于碳交易形成的碳配额抵质押等金融手段也进一步拓展碳资产的金融属性,成为企业融资的新渠道。随着中国碳市场拓展纳入主体范围、引导机构投资者入市、开放碳金融衍生品等,未来基于碳交易形成的产品定价将不断优化,环境权益产品如水权、用能权以及排污权等将通过各自的交易市场形成更为合理的定价机制。
四、可持续金融支持新质生产力发展的挑战
可持续金融作为支持新质生产力培育的中坚力量,在疏通金融“血脉”与产业“肌体”协同循环中发挥着不可替代的纽带作用。然而,当前中国可持续金融发展仍在总量和结构、数据和人才、风险和监管等方面存在堵点与难题。
(一)总量和结构难题:可持续金融市场尚未形成规模效应支持现代化产业体系建设
一是可持续金融市场规模较小,限制其建设现代化产业体系的潜力。全球可持续金融市场规模虽已扩张至4.2万亿美元,但资金分配仍表现为明显的倾向性[8]。气候债券倡议组织(CBI)数据显示,大部分可持续资金流向被严格界定为“深绿色”或“纯绿色”的投资项目,而对于旨在帮助传统高碳产业高端化、智能化和绿色化的资金需求则因缺乏统一标准和框架而面临融资障碍。从中国情况来看,可持续金融产品的主流依然集中于绿色领域,作为绿色金融规模最大的产品,2024年绿色信贷余额为36.6万亿元,占境内外贷款余额比例仅为14.10%。中国作为全球最大的绿色债券发行国之一,2024年绿色债券发行仅为6814.32亿元,同比下降18.65%,占所有债券发行规模的0.86 %。从转型金融工具来看,2024年中国共发行58只可持续发展挂钩债券,发行规模合计344.29亿元,同比增长38.41%。尽管可持续发展挂钩债券等可持续金融产品在种类和发行量上呈现增长趋势,但相较于绿色债券市场约3.62万亿元的规模,其体量仍然较小。显然,可持续金融在整个金融体系中的占比仍然有限,其在推动新质生产力发展方面的潜力尚未得到充分释放。
二是可持续金融市场结构失衡,难以有效满足现代化产业体系发展的金融需求。从金融机构提供的产品和服务来看,中国可持续金融主要以商业银行发放绿色信贷为主,整个可持续金融市场行业仍然存在覆盖领域窄、发展片面化、模式单一化的特征。商业银行在发行可持续金融产品中占据主导地位,而其他金融机构的参与度则相对较低,保险、基金、信托、融资租赁等多元化产品和服务创新不足。从区域金融生态发展异质性来看,当前中国不同省份间实际金融发展情况差异较大,绿色金融改革创新试验区及气候投融资试点尚未充分发挥“以点带面”的示范效应,适应现代化产业体系的多样化融资需求的可持续金融发展模式在各地尚未成熟。从产品质量上看,目前国内大多数金融机构对可持续金融的理解和认可程度仍有待加强,且由于中国现行法律和政策文件未能有效监管企业环境、社会及公司治理相关信息披露,不同地区、行业对信息披露的标准也不尽相同,使得部分可持续金融产品的质量参差不齐,部分监管审核机构对相关信息识别能力不足,造成中国各地区可持续金融市场规模存在显著差异。
(二)数据和人才难题:可持续金融发展基础薄弱导致“科技—产业—金融”循环不畅
推动科技—产业—金融良性循环是实现高水平科技自立自强和高质量发展的核心命题[26]。可持续金融作为中国金融重要发展方向,不仅是推动科技—产业—金融良性循环的关键,亦是中国科技创新能力提升的重要支撑。然而,中国可持续金融仍面临金融基础设施无法适应新质生产力发展、可持续金融科技创新的主动权尚未掌握在自己手中等问题导致“科技—产业—可持续金融”循环不畅。
一是可持续金融数据基础设施与现代化产业体系构建之间的技术兼容性问题日益凸显。一方面,从可持续金融数据收集视角来看,可持续金融数据的标准化和非标准化之分使得数据的整合和分析更为复杂。标准化数据如交易所信息和基本财务数据相对容易获取和处理,而非标准化数据,如企业的环境影响报告和社会影响评估,往往需要额外的清洗和标准化工作,从而增加了数据处理的难度和成本,增加了金融机构在评估和监控风险时的技术难度,导致资金难以有效对接现代化产业体系下的企业创新需求。另一方面,从数据共享的角度来看,可持续金融数据共享平台面临着技术和监管的双重障碍。技术层面上,不同平台间的数据格式和隐私保护措施可能不兼容,且当下可持续共享数据平台尚未普及进一步限制了数据的有效共享。监管层面上,可持续数据的分级分类管理、权属界定以及监管规则的不确定性均可能阻碍数据的自由流动和使用。相比于大中型企业,现代化产业体系下有众多初创型科技创新企业由于缺乏完善的ESG治理相关数据记录,导致信息的不完整和不连贯,限制金融资源在科技创新领域优化配置。
二是可持续金融科技、人才等投入要素的内生创新动力不足。一方面,可持续金融科技创新内生动力不强。为支持现代化产业体系建设,可持续金融需运用人工智能、区块链等先进技术,而此类技术的研发与应用则需大量资金投入。中国六大国有银行年报数据显示,2020和2021年中国科技总投入增速高达33.5%和12.34%,而2022年同比增速跌破两位数,放缓至8.42%,2023年增速急剧放缓到5.38%。此外,从研发经费投入强度看,中国2023年的水平为2.65%,位列世界第12位,仍低于经济合作与发展组织(OECD)国家2.7%的平均水平,基础研究投入占全社会研发投入的6.77%,显著低于发达国家普遍15%以上的水平。投入不足导致中国在可持续金融科技前沿技术的研发和应用进展缓慢,难以形成具有自主知识产权的成果。另一方面,可持续金融领域的人才培养体系尚不健全,掣肘其业务实践。可持续金融作为一门新兴复合学科,其深入推进亟须大量兼备多领域知识与技能的复合型人才,目前中国尚未打造出贴合现代化产业体系发展需求的可持续金融人才培育体系,进而在吸引与留存高端人才方面仍有瓶颈。
(三)风险和监管难题:可持续金融治理水平不足加剧现代化产业体系建设风险
稳定的可持续金融发展环境是建设现代化产业体系的必然要求。世界处于百年未有之大变局中,经济、社会、环境各方面矛盾交织并不断加剧,其对金融领域产生的直接、间接成本与冲击效应具有必然性、可预见性以及不可逆性[27],波及可持续金融体系的平稳运行,导致资金的避险情绪升温,流向新兴产业培育与传统制造业转型的资金受阻。
一是可持续金融风险识别能力有待提升。一方面,针对环境与社会等风险的量化评估体系尚未健全。现阶段中国金融机构尚未掌握成熟的ESG及转型等系列风险的管理方法学,难以科学量化评估金融机构所面临的环境、社会等系列风险,未能充分了解系列风险的传导路径,也未将可持续发展相关风险成本纳入经营考虑。另一方面,环境与社会等风险与产业协同管控存在缺口。新的环境、社会等系列风险未能全面解决,而避险情绪导致的现代化产业发展风险仍在延续。尤其是现代化产业体系下的传统制造业面临低碳转型的挑战,部分碳密集型行业融资收缩过快将引发金融风险。部分金融机构仍未将可持续发展因素融入其投资决策中,现阶段仍采取一刀切的“运动式”减碳方式,对石油加工、金属制品等传统碳密集型行业“抽贷”“断贷”。融资收缩过快导致传统化石能源行业融资成本提高,一定程度提升了投资不良的可能性,进一步加剧金融风险。
二是可持续金融风险评估所需的技术工具与外部环境仍有优化空间。一方面,风险量化技术在产业建设中的适配性不足。现阶段国内仅有少数大型金融机构尝试开展环境压力测试和情景分析,量化分析可持续发展相关风险,总体来看仍缺乏开展环境风险量化分析的专业技能[24]。环境压力测试模型仍聚焦传统制造业碳排放测算,对生物多样性保护、循环经济价值链等新兴领域缺乏定制化评估框架。另一方面,信息披露质量制约风险评估精度。ESG相关信息披露水平未完全符合现代化产业体系建设要求。尤其是碳排放和碳足迹信息的核查与验证仍处于起步阶段,缺少针对碳相关指标的大范围强制披露的实施方法。生态环境部门的污染监测数据、工业和信息化部的产能利用率数据与金融系统的信贷流向数据之间尚未形成结构化交互通道,制约金融机构构建多维风险预警图谱。
三是可持续金融监管体系仍需完善。一方面,风险监测维度覆盖不全形成监管盲区。现有风险监测系统多聚焦传统信用风险维度,缺乏对环境、社会以及治理风险的穿透式追踪能力,尤其对技术路线改变引发的产业链资产减值风险、绿色专利侵权导致的估值波动等新型风险缺乏预警指标。另一方面,全生命周期管理能力存在应用断点。金融机构对绿色项目的风险管理多停留在贷前准入阶段,未能建立覆盖研发—中试—量产—退出的全流程监测体系,绿色项目监管链条尚未实现从技术研发到产能退出的闭环覆盖。此外,可持续发展因素融入风险管理存在表层化倾向。ESG等可持续发展相关指标纳入监管考核仍停留在定性评价层面,尚未形成与产业碳生产率、资源循环利用率等核心指标挂钩的定量监测体系。
五、政策建议
加快建设以实体经济为支撑的现代化产业体系,是加快新质生产力发展的战略基石。金融是实体经济的“血脉”,克服可持续金融发展过程中面临的挑战,完善顶层设计、扩大市场规模、提升产品和服务质量、加强风险管理,发挥好可持续金融对建设现代化产业体系的促进作用,对实现金融资源与现代化产业体系的良性互动具有重要意义。
(一)完善可持续金融顶层设计,增强与现代化产业体系的政策协调
由于技术革命与金融体系的关系密不可分,生产力质变的创造性进程往往伴随着金融体系的推动和波动。技术变革引发的产业转型时代下可持续金融的发展需要国家层面的“发展战略”,以自上而下方式完善可持续金融顶层制度设计,缩小可持续金融与现代化产业体系间的壁垒,从而将可持续金融转化为新质生产力发展的内生动力,坚定不移走中国特色高质量发展之路。一是持续推动高水平、高质量、高效化的可持续金融政策和标准体系的建立。要在充分理解可持续金融内涵、吸收地方绿色金融等试点经验的基础上加快构建全国性统一标准。从国家层面制定“可持续金融发展战略”,并将其对标中国“十五五”规划和第二个百年奋斗目标,制定可持续金融中国方案。二是提升中国在可持续金融标准制定领域的国际话语权。要依托亚洲投资开发银行、金砖国家新开发银行等多边金融平台,加强与国际市场的联系与交流,发挥G20可持续金融工作小组、可持续金融国际合作平台、中英绿色金融工作组等多双边合作平台功能,加强中国在可持续金融标准制定等领域的交流合作,推动中国标准与国际可持续金融倡议的互认对接,争取在生物多样性金融、转型金融等新兴领域拥有规则制定主动权。三是提高可持续金融与现代化产业体系的政策协调水平。要全面准确理解新质生产力的内涵,将现代化产业体系建设的基本要求内嵌于引导可持续金融发展的关键制度。在促进可持续金融与现代化产业体系建设的横向整合方面,可由工信部门、生态部门联合建立现代化产业体系项目库,配套开发可持续发展专项贷款等融资产品。在促进可持续金融与现代化产业体系建设的纵向协同方面,可在绿色金融改革创新试验区等区域试点产业政策与可持续金融工具的适配性评估机制,重点解决科创企业技术评估与融资增信难题,并在横向整合与纵向协同的基础之上进一步完善激励约束机制。将金融机构对现代化产业领域的支持力度纳入监管评级,对引导创新与推广可持续发展园区贷、可持续发展工厂贷、可持续发展项目贷、首台(套)重大技术装备保险的金融机构给予税收优惠,引导资金精准对接现代化产业体系建设需求,形成产融结合、动态推进的工作机制。
(二)拓展可持续金融市场规模,释放可持续金融在新质生产力中的全域动能
可持续金融、现代化产业体系和新质生产力三者之间存在相互促进的关系,丰富的可持续金融产品和良好的金融服务是完善中国式现代化产业体系的“润滑剂”,构建协同、高效的现代化产业生态是新质生产力持续发展的重要支撑。要提高可持续金融产品的市场占比,解决可持续金融市场结构失衡的问题,需从扩大可持续金融产品体系规模和构建多元化可持续金融服务生态两方面入手。
一方面,建议持续扩大可持续金融产品市场规模。一是推出针对现代化产业体系下企业的专项贷款产品。金融机构可着力构建适配现代化产业体系的信贷供给机制,重点扩大绿色贷款和可持续发展挂钩贷款发行规模。强化绿色信贷、可持续发展挂钩信贷产品优势,利用政策激励的杠杆效应,通过内部资金转移定价优惠、增强与碳减排货币政策工具的衔接等方式,放大可持续信贷产品相关产品的比较优势,重点提升其对现代化产业体系下的企业信用贷款的支持力度。二是推动股权与债券融资在可持续金融领域的深化发展。优化多层次股票市场体系,鼓励企业通过主板、科创板、创业板等资本市场发行绿色股票,为不同行业和成长阶段的现代化产业体系下的企业提供适宜的融资平台。优化银行间市场、交易所、柜台等债券市场的分层,鼓励符合条件的现代化产业体系下的企业发行可持续发展挂钩债券、绿色债券吸引民间资本,为传统制造业转型及新兴产业培育募集资金。允许企业根据其项目技术突破指标或市场应用进度调整债券偿还条款。有序引入包括提前偿还债券、预期票据以及特殊税收债券在内的创新型债券品种。
另一方面,建议构建多元化、多层次的可持续金融服务生态体系。一是构建多类型金融机构协同参与的市场格局。保险公司可充分发挥保险在现代化产业体系建设中的风险缓释功能,积极探索绿色保险与产业转型风险的研发与适配力度,积极为现代化产业体系下的企业提供增信,增加绿色保险种类、提升保障范围。信托公司可设立绿色或可持续发展挂钩信托基金,吸引政府引导基金、社会资本等多方资金参与,对处于概念验证阶段的新兴绿色科技企业提供10年以上的长期研发资金支持。而对于成熟的绿色产业项目,可发行集合信托产品,实现社会资本与产业升级的收益共享。融资租赁公司可发挥“技术+金融”双轮驱动优势,创新碳租赁、绿色租赁等产品,同时联合商业银行开发先租后贷、先贷后租、租贷结合等组合工具,为企业发展提供全周期融资服务。二是因地制宜进行可持续金融深入创新。以广东、浙江等为代表的、宏观经济基础与金融生态基础较好的绿色金融改革创新试验区,可充分发挥经济基础好、市场主体活跃、配套设施完善度较高等优势,通过以点带面的方式率先在成熟、重点的领域开展可持续金融创新产品先行先试,再通过市场传导机制向更广范围发散,形成多主体参与的可持续金融实践。对于江西、贵州等生态基础较好、承接产业转移潜力较大的中西部地区,可以充分发挥经济带腹地职能优势,把握生态资源禀赋持续探索打造可持续金融支持企业生态产品价值实现的新发展路径。对于甘肃、新疆等经济基础较为落后的地区,可充分依托丝绸之路经济带建设的战略,引入国际可持续投资资金,拓宽中国现代化产业发展的资金来源。
(三)强化可持续金融发展质量保障,畅通现代化产业体系成果转化的高效通道
可持续金融可促进科技创新并加强创新引领,将科技创新成果应用到具体产业和产业链上,为完善现代化产业体系提供全新的技术和方法。而提高可持续金融的运用水平,质量建设是关键。一是要加快基础设施建设,为构建互联互通的可持续金融数据应用体系提供基础保障。可建立“政府引导—企业披露—机构创新”的联动机制。政府层面要构建标准引领与平台赋能的双轮驱动机制,通过政策引导、搭建平台等方式为现代化产业体系下的企业数据应用提供指引与平台,并加快建立统一的可持续金融系统接口和数据格式,逐步推进强制性可持续发展信息披露。企业层面要加强环境数据管理与应用。加大对产品全生命周期排放、环境影响及可持续发展方面数据披露的重视程度,将涉及污染物排放数据、资源利用效率、清洁能源使用等方面信息作为企业管理的重要方面。金融机构层面要深化数据赋能推动产品创新。金融机构可充分运用云平台技术,建立现代化产业间的信息共享机制,完善可持续金融数据与公共服务平台的对接体系,为可持续金融产品创新提供支持。二是要强化科技、人才等关键要素在可持续金融领域的投入。在科技投入方面,政府可制定政策加强核心技术攻关,支持可持续金融基础研究和应用研究。秉持创新驱动、数字赋能、绿色引领、开放合作的理念,全力挖掘“新质”语境下可持续金融的前沿技术,为传统制造业深度转型及新兴产业培育演进筑牢金融根基,夯实新质生产力建设的金融基石。积极引导金融机构与科研机构深度合作,依托人工智能驱动的智能合约技术,搭建可持续金融数据库,构建可持续金融科研成果转化收益的智能分配体系。鼓励组建由金融科研领军人物与创新团队共同牵头的攻关小组,开展可持续金融、信息技术、区块链技术等多学科交叉研究,为可持续金融产品的创新开发提供有力支持。
在人才投入方面,要持续实施可持续金融人才培养战略。各地教育部门及高校要着力完善可持续金融人才的选拔与培育体系,增强在政策扶持、资金投入以及科教资源配置上对可持续金融人才培养的重视程度,构建起自主培养与委托培养相结合、专业深化与跨领域发展相协调、理论研究与实践操作相融合的人才培育模式。要构建“课程—实践—学科”三位一体的可持续金融人才培养体系[27],开设可持续金融、可持续金融科技创新、可持续金融数据分析等核心课程,聚焦前沿技术应用与工具实操。此外,还可联合金融机构搭建产学研实训平台,建立全周期实践能力培养链条。推动金融、环境和可持续相关领域的跨学科教育,允许金融专业学生选修环境科学等专业课程,进而建立产业转型和可持续发展同步推进的人才培养体系。
(四)加强可持续金融风险管理,奠定现代化产业体系建设稳定基石
建立能够应对各类风险的金融体系,是在气候变化的客观环境下保障金融安全、防范发生系统性风险的必然举措。中国亟须构建全方位、多层次的可持续金融风险管理体系,从而保障其对现代化产业体系的稳定支持。一是加强可持续金融风险识别与管理能力建设。建议金融机构厘清风险在可持续金融系统内部的传导机制并采用关键风险指标进行识别。金融机构可设计环境—社会—治理风险的三维识别框架,重点破解物理风险与转型风险的跨周期传导路径。开发包含气候情景分析、行业脆弱性评估的预警指标体系,预防环境与气候等风险演化为金融系统性风险。企业则可依托工业互联网平台整合现有数据,建立与金融机构风险模型兼容的共享数据库。定期向金融机构和社会公众披露相关信息,便于金融机构快速精准地对企业的风险状况进行评估。二是鼓励金融机构开展风险评估和环境压力测试。政府及监管部门可通过提供资金扶持、技术援助以及研究支撑等多元手段,激励金融机构开发嵌入环境、经济、社会因子的风险评估体系,从而应对环境变化、经济下行、社会动荡等因素导致的金融风险。而针对“绿天鹅”事件频发态势,金融机构可着力开发并完善环境压力测试方法学,将环境与气候因素整合到在险值(VaR)模型、环境—经济系统模型、基于历史数据的计量经济分析以及数据驱动的因果分析方法中。通过多维数据分析校验,识别物理风险和转型风险对可持续金融体系的主要影响路径及其波及效应。三是完善并拓展可持续金融风险监管框架。金融机构可逐步建立涉及客户重大风险的内部报告和责任追究制度,明确投资准入的标准。前置风险预警环节,建立健全风险管理长效机制,对金融产品实施全生命周期管理,强化内部监管功能。将可持续发展因素纳入银行资产管理和储备投资,引导金融机构和投资者关注并重视各类风险和我国现代化产业的培育。此外,亦可联合监管部门设计分层风险分担方案,通过“政策性担保+绿色保险”组合工具分散投融资风险,对符合可持续发展导向的业务给予风险准备金计提优惠,激发机构内部产品创新内生动力。
本文原载于《当代经济科学》2025年第6期
基金项目:国家自然科学基金项目“碳中和目标下能源企业的资产搁浅风险及对内地与香港资本市场的影响”(72361167635)
本文引用格式为:王遥,李雨珊,吴祯姝.可持续金融支持新质生产力发展的理论机制研究[J].当代经济科学, 2025, 47 (06): 1-15
参考文献
[1]孟捷,韩文龙.新质生产力论:一个历史唯物主义的阐释[J].经济研究,2024,70(3):29-33.
MENG J, HAN W L.Neo-qualitative productivity theory: an interpretation of historical materialism[J]. Economic Research Journal, 2024, 70(3):29-33.
[2]李政,廖晓东.发展“新质生产力”的理论、历史和现实“三重”逻辑[J].政治经济学评论,2023,22(6):146-159.
LIZ, LIAOX D. The theoretical, historical, and realistic“triple”logics of developing “new quality productivity”[J].China Review of Political Economy,2023,22(6):146-159.
[3]蒋永穆,乔张媛.新质生产力:逻辑、内涵及路径[J].社会科学研究,2024,46(1):10-18.
JIANG Y M, QIAO Z Y. New quality productivity:logic, connotation, and path[J]. Social Science Research, 2024, 46(01):10-18.
[4]王遥.绿色金融为新质生产力加速赋能[J].经济,2024,26(4):24-26.
WANG Y. Greenfinance accelerates empowering new productive forces[J]. Economy, 2024, 26(4):24-26.
[5]赵天越.金融新质生产力:理论基础、核心框架与发展策略[J].宁夏社会科学,2024,43(5):108-118.
ZHAO T Y. New Quality productive forces in finance: theoretical foundations, core framework and context-specific development strategies[J]. Ningxia Social Sciences, 2024, 43(05):108-118.
[6]傅聪.欧盟可持续金融的内涵、机制与面临的挑战[J].中国社会科学院大学学报,2023,45(8):99-118.
FU C. The Connotation, mechanism and challenges of sustainable finance in the European Union[J]. Journal of University of Chinese Academy of Social Sciences, 2023, 45(8):99-118.
[7]白澄宇,王森,李志全,等.可持续金融的发展现状、国际经验及对我国的启示[J].可持续发展经济导刊,2021,20(11):14-21.
BAI C Y, WANG S, LI Z Q, et al. Sustainable finance development status, international experience, and enlightenment to China[J]. Sustainable Development Economic Herald, 2021, 20(11):14-21.
[8]马骏,程琳.克服全球绿色金融发展的能力瓶颈[J].中国金融,2024,75(1):35-37.
MA J, CHENG L. Overcomingcapacity bottlenecks in global green finance development[J]. China Finance, 2024, 75(1):35-37.
[9]史代敏,施晓燕.绿色金融与经济高质量发展:机理、特征与实证研究[J].统计研究,2022,39(1):31-48.
SHI D M, SHI X Y. Green finance and high-quality economic development:mechanism, characteristics and empirical study[J]. Statistical Research, 2022, 39(1):31-48.
[10]EDMANS A, KACPERCZYK M. Sustainable finance[J]. Review of Finance, 2022, 26(6): 1309-1313.
[11]LAGOARDE-SEGOT T. Sustainable finance. A critical realist perspective[J]. Research in International Business and Finance, 2019, 47: 1-9.
[12]QUATRINI S. Challenges and opportunities to scale up sustainable finance after the COVID-19 crisis:lessons and promising innovations from science and practice[J]. Ecosystem Services, 2021, 48: 101240.
[13]DI MARCO R, DONG T, MALATINCOVÁ R, et al. Symbol or substance? Scrutinizing the“risk transparency premise”in marketized sustainable finance: the case of TCFD reporting[J]. Business Strategy and the Environment, 2023, 32(6): 3027-3052.
[14]刘倩,王遥.碳金融全球布局与中国的对策[J].中国人口·资源与环境,2010,21(8):64-69.
LIU Q, WANG Y. Thestatus quo and developing trend analysis of global carbon finance[J]. Chinese Journal of Population Resources and Environment, 2010, 21(8):64-69.
[15]王遥,张广逍.转型金融:内涵、框架与未来展望[J].当代经济科学,2024,46(3):1-17.
WANG Y, ZHANG G X. Transitionfinance: connotation, framework, and future prospects[J]. Modern Economic Science, 2024, 46(3):1-17.
[16]习近平.发展新质生产力是推动高质量发展的内在要求和重要着力点[J].求是,2024,67(11):1-8.
XI J P. Developing new productive forces is an inherent requirement and important focus for promoting high-quality development[J]. Qiushi, 2024, 67(11):1-8.
[17]刘伟.科学认识与切实发展新质生产力[J].经济研究,2024,70(3):4-11.
LIU W. Scientificunderstanding and practical development of new productive forces[J]. Economic Research Journal, 2024, 70(3), 4-11.
[18]毛强,庞凯.新质生产力与现代化产业体系的内在契合与互动路径[J].改革,2025,38(2):62-76.
MAO Q, PANG K. Theinherent compatibility and interactive paths between new quality productive forces and themodern industrial system[J]. Reform, 2025, 38(2):62-76.[19]高瑜,李响,李俊青.金融科技与技术创新路径:基于绿色转型的视角[J].中国工业经济, 2024, 42(2): 80-98.
GAO Y, LI X, LI J Q. Fintech and the path of technological innovation: from the perspective of greentransition[J]. China Industrial Economy, 2024, 42(2):80-98.
[20]郭朝先,陈小艳,彭莉.新质生产力助推现代化产业体系建设研究[J].西安交通大学学报(社会科学版),2024,44(4):1-11.
GUO C X,CHEN X Y,PENG L.Research on promoting modern industrial system construction by new quality productive forces[J].Journal of Xi'an Jiaotong University(Social Sciences),2024,44(4):1-11.
[21]郭晗,侯雪花.数字新质生产力推动新型工业化:内在机理与策略选择[J].改革, 2025, 38(2):77-87.
GUO H, HOU X H. Promoting new-type industrialization with digital new quality productive forces: logical mechanism and strategic choice[J]. Reform, 2025, 38(2):77-87.
[22]周密,郭佳宏,王威华.新质生产力导向下数字产业赋能现代化产业体系研究:基于补点、建链、固网三位一体的视角[J].管理世界, 2024, 40 (7): 1-26.
ZHOU M, GUO J H, WANG W H. Research ondigital industry empowering the modern industrial system under the guidance of new quality productivity: based on the perspective of supplementing nodes,establishing links and fixing networks [J]. Management World, 2024, 40 (7):1-26.
[23]王树斌,侯博文,李彦昭.新质生产力要素机制、创新逻辑与路径突破:基于系统论视角[J].当代经济科学, 2025,47(1):120-133.
WANG Shubin, HOU Bowen, LI Yanzhao. New quality productivity forces element mechanism, innovation logic, and path breakthrough-through the lens of system theory[J]. Modern economic science, 2025, 47(1): 120-133.
[24]王遥,任玉洁.“双碳”目标下的中国绿色金融体系构建[J].当代经济科学,2022,44(5):1-13.
WANG Y, REN Y J. Constructionof green financial system under the carbon peak and carbon neutrality goals[J]. Modern Economic Sciences, 2022, 44(5):1-13.
[25]ZENG S, LIU Y, LIU C, et al. A review of renewable energy investment in the BRICS countries: history, models, problems and solutions[J]. Renewable and Sustainable Energy Reviews, 2017, 74: 860-872.
[26]涂永红.推动“科技—产业—金融”良性循环[J].人民论坛, 2023, 32(6): 52-57.
TU Y H. Promoting apositive cycle of“technology-industry-finance”[J]. People's Tribune, 2023, 32(6):52-57.
[27]吴振宇,唐朝.“十四五”时期金融风险防控面临的挑战与应对[J].改革, 2021, 34(6): 49-58.
WU Z Y, TANG C. Challengesand countermeasures of financial risk prevention and control in the 14th five-year plan period[J]. Reform, 2021, 34(6):49-58.
本文注释略
相关文章:
IIGF观点 |王遥、任玉洁:中国特色绿色金融体系——发展实践、面临形势与展望
IIGF观点 | 王遥、任玉洁:金融服务美丽中国建设的挑战与展望
IIGF观点 | 王遥、任玉洁:从响应到共生:“两山”理念下绿色金融的演进
IIGF观点 | 王遥:人民币绿色主权债伦敦“启航” 展现中国绿色发展决心
作者:
王 遥 中央财经大学绿色金融国际研究院院长
李雨珊 中央财经大学国家财经战略研究院博士研究生
吴祯姝 上海电机学院商学院讲师