中国拥有全球面积最大的人工林和快速增长的森林碳汇,在实现生态文明建设和“双碳”(2030年前碳达峰、2060年前碳中和)战略目标中扮演关键角色。绿色金融作为引导资金投向低碳可持续领域的重要手段,被纳入国家顶层设计,用以助力碳达峰碳中和目标。近年来,中国初步建立了涵盖绿色信贷、绿色债券、绿色保险、绿色基金、绿色信托、碳金融产品等多层次的绿色金融体系,为林业可持续发展提供重要支持。
一、国家层面绿色金融政策为可持续林业发展指明方向
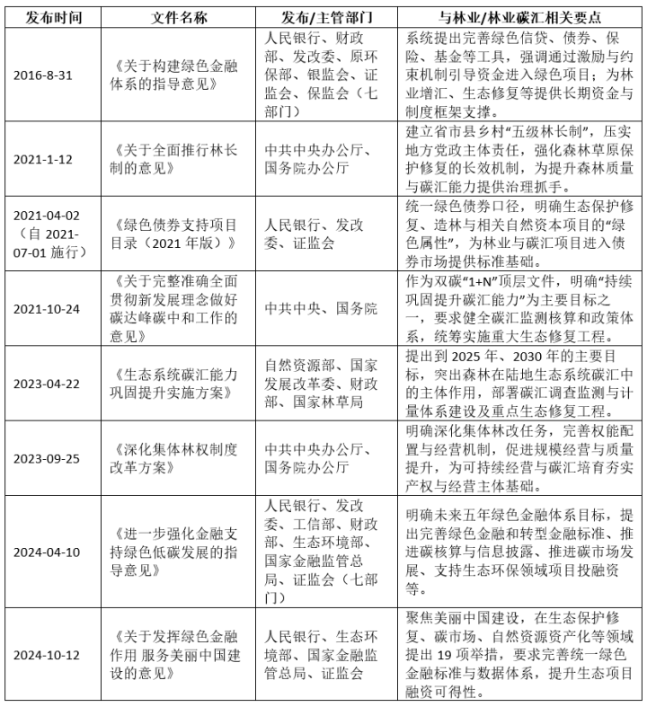
人民银行等监管部门高度重视将林业纳入绿色金融支持范围,完善绿色金融标准和统计,引导金融机构加大对林业及碳汇项目的信贷投入。早在2012年,银保监会建立绿色信贷统计制度,将绿色林业列为12个绿色信贷支持领域之一。此后,人民银行等发布《关于构建绿色金融体系的指导意见》(2016)和《进一步强化金融支持绿色低碳发展的指导意见》(2024),明确要求金融资源向生态保护和碳减排领域倾斜。
在债券融资方面,政府积极将林业碳汇项目纳入绿色债券支持范畴。人民银行、发改委、证监会联合发布的《绿色债券支持项目目录(2021年版)》明确具有显著固碳作用的造林、植树种草活动可以发行绿色债券。政策性银行率先对新政策进行实践,2021年9月,中国农业发展银行成功发行国内首单用于森林碳汇的碳中和债券36亿元,期限2年,票面利率2.00%,募集资金全部用于支持造林和再造林项目贷款[1]。该债券严格遵循“可测度、可核查、可验证”原则,开创了以资本市场融资推动林业增汇的新模式。此后多家金融机构跟进发行碳中和债券、碳资产支持票据等,拓宽林业绿色融资渠道。据统计,截至2024年,我国累计发行绿色债券2669只,发行规模共计4.16万亿元[2]。
在碳市场方面,中国自2011年起试点碳排放权交易,并于2021年启动全国碳市场。林业虽然未直接纳入全国碳交易体系,但作为温室气体自愿减排(CCER)的重要来源受到政策支持。生态环境部牵头制定了一系列林业碳汇项目方法学(如造林、森林经营、竹林碳汇方法学),截至2017年暂停新项目审批时,已有近百个林业CCER项目通过审定,其中造林碳汇项目66个、森林经营25个。2024年1月,我国CCER市场正式重启,截至2025年8月,共有118个项目挂网公示,其中包括57个造林碳汇项目和红树林营造项目。国家林草局持续完善森林碳汇监测评估体系,将森林碳储量监测纳入全国森林资源清查,并牵头编制林业碳汇计量、监测和报告标准。目前相关部门正推进修订CCER管理办法,拟优化林业碳汇项目管理流程,支持更多优质林业碳汇项目进入自愿减排交易市场获取收益。这些制度安排为森林碳汇通过碳市场转化为经济价值奠定了坚实基础。
绿色金融支持林业发展的顶层设计还体现在宏观战略层面。《关于完整准确全面贯彻新发展理念做好碳达峰碳中和工作的意见》(2021)、《深化集体林权制度改革方案》(2023)和“十四五”相关规划强调,要发挥生态系统增汇作用,健全生态产品价值实现机制,发展碳汇交易和气候投融资。2023年,中国人民银行等四部门印发的《关于发挥绿色金融作用 服务美丽中国建设的意见》也提出,加大对林业碳汇、清洁能源等领域的金融支持力度,开发更多绿色金融产品,为美丽中国建设注入资金活水。在这些国家政策引领下,绿色金融成为撬动社会资本投入可持续林业的重要杠杆,为各地探索创新提供了政策支持和资金来源保障。
表1. 与林业或林业碳汇相关的国家政策与指导意见

二、地方层面创新机制为可持续林业提供实践土壤
在国家“双碳”目标与“生态产品价值实现机制”推进的大框架下,部分省市正以财政工具与市场化手段协同,探索将森林生态功能转化为可交易、可抵押、可保险的“金融性资产”。福建省三明市率先探索将森林碳汇量证券化,推出了“林业碳票”制度。林业碳票是基于森林固碳功能,将林木年净固碳增量核算后,由林业部门核发的碳减排量收益权凭证,可用于交易、抵押等。碳票代表了一种新的生态价值形态,使优良生态“看得见摸得着”。截至2024年中,三明市已累计开发林业碳票项目49个,核算碳减排量112.2万吨;其中16.1万吨碳减排量通过碳票交易售出,交易金额达231.1万元。三明碳票的成功经验引起各地关注。贵州毕节、安徽滁州、陕西咸阳等地也相继开展林业碳票试点,探索“绿水青山”变现的新路径。可以预见,林业碳票制度将逐步走向规范和推广,在实现生态产品价值货币化方面发挥更大作用。
森林具有火灾、病虫害、极端天气等多重风险,完善的保险机制是林业可持续经营的重要保障。近年来多地在政策性森林保险基础上推陈出新,开发出涵盖碳汇价值的林业保险产品。广东韶关作为国家林业碳汇试点市,森林覆盖率高达74.5%,针对“森林受损导致碳汇价值流失”这一新课题,引入商业保险分担风险。太平财险韶关公司将传统森。
林综合保险与碳汇指数保险相结合,推出了全国首个同时保障林木碳汇“存量”和“增量”的“林业碳汇遥感指数组合保险”。该产品运用卫星遥感和植被模型监测森林生长碳汇,既保障森林资源本身,又覆盖因火灾、病虫害等造成的碳汇减损。2022年,该保险在韶关曲江区落地,承保当地1500亩商品林,提供高达1207万元的风险保障。此外,韶关还首创“森林碳汇遥感指数保险”并已在翁源县为林农提供保障,以及推出“野生动物伤害(致害)政府救助责任保险”,覆盖野猪等野生动物破坏农作物的损失[3]。同时,政策性森林保险也在全国加速推广。截至2024年,广西等多个省区已实现公益林保险全覆盖,广西全区承保公益林面积超5554万亩,形成中央与地方财政支持的特色森林保险体系。这些创新险种构建了“政府引导+商业保险”的生态风险分担机制。森林保险保障水平的提高,不仅提升了林业抗风险能力,也为金融机构开展林业贷款解除后顾之忧,间接支持了林业融资和可持续发展。
在林业效益补偿方面,以往补偿多由政府财政直接支付,如国家公益林每亩每年定额补助。近年一些地区探索将这种稳定的生态补偿收益权转化为金融资产,实现“活权融资”。广东肇庆邮储银行在人民银行肇庆市中心支行指导下,于2019年创新推出“生态公益林补偿收益权质押贷款”。其模式是:林农将未来若干年的公益林补偿资金收益权作为质押,从银行获得一次性贷款,银行登记质押并通知林业局备案。贷款发放后,由于公益林补偿款每年稳定拨付,银行有可靠的还款来源保证。这一创新有效解决了生态公益林经营主体缺抵押物、融资难的问题,将政府补偿转化为林农发展生产的启动资金。目前该模式在广东肇庆等地成功落地,并有地方财政对用于造林、森林抚育的贷款给予贴息支持。类似的机制在江西等地也有所实践:邮储银行江西分行推出“生态林补贴质押贷款”,以集体或个人未来可获得的生态补偿款作质押,发放低息贷款。这类金融产品打开了生态补偿市场化的新局面,使林业经营者能够提前获取生态效益带来的现金流,用于扩大再生产或提升管护质量,形成“以林养林”的良性循环。
三、中国绿色金融支持可持续林业发展已现成效
当前,我国通过绿色信贷、债券、基金、保险及碳汇金融等多元化工具,构建起支持林业可持续发展的金融体系,在扩大融资规模、强化风险保障、提升生态及社会效益等方面取得显著且可量化的成效。
从融资规模看,林业相关的绿色信贷、债券、基金投入连年增长。中国人民银行数据显示,截至2025年四季度末,本外币绿色贷款余额44.77万亿元,其中生态保护修复和利用贷款余额为5.03万亿元。绿色债券市场蓬勃发展,中国已连续多年成为全球最大绿色债券发行国。森林碳汇专项融资亦取得突破——农发行36亿元碳中和债券发行当天即获8.61倍超额认购。在绿色股权投资方面,多地设立了生态产业投资基金,吸引社会资本参与森林康养、木本油料、碳汇开发等,可持续林业投融资渠道更加多元。
从风险保障和收益看,政策性森林保险覆盖面快速扩大。例如广西在2023年实现全区111个县(市、区)森林保险全覆盖,2024年上半年承保森林5554.4万亩,为林农和林企提供了坚实的风险兜底。保险理赔和风险补偿机制的完善,大幅降低了林业经营者的后顾之忧,间接提高了银行对林业贷款的意愿。碳汇交易亦可为投资者创造可观收益,例如,内蒙古大兴安岭林区自2014年以来实施碳汇交易试点,已完成5笔碳汇交易,交易额191万元[4]。
虽然目前碳价不高,总收益有限,但随着全国自愿碳市场重启和碳价回升,森林碳汇的市场价值有望攀升。三明市和大兴安岭的实例证明,即便在低碳价下,“不砍树也能致富”不再是梦想。又如江西将森林碳汇纳入生态补偿考核,对碳汇能力强的县区给予奖补,2022年拿出360万元奖励碳汇评价前40名的县市,成为全国首个将碳汇绩效用于财政奖励的省份。这表明碳汇金融化已直接转化为林业经营者的经济收益。
在生态效益和社会效益方面,绿色金融助推林业高质量发展的成效体现在多个层面。森林覆盖率和蓄积量持续提升,全国森林覆盖率已从2000年的16.6%提高到2024年的25%以上,森林蓄积量超200亿立方米,连续40年保持森林覆盖面积和蓄积量的“双增长”。每年通过造林、森林经营新增的碳汇量相当可观,据估算,中国森林生态系统在1999-2018年年均森林碳汇增量可达7.9亿吨二氧化碳当量,为实现碳中和作出重要贡献(朱建华等,2023)。其中相当部分新增森林面积得益于各类储备林贷款、生态修复专项债等绿色金融投入。绿色金融工具还带来了就业和民生效益:在江西、福建等地,林业碳汇项目与精准扶贫相结合,为偏远林区的贫困人口提供护林员、碳汇监测员等就业岗位,并通过碳交易收益返还当地社区。例如贵州毕节的“单株碳汇扶贫”项目中,村民通过管护单株树木获取碳汇收益,每株树每年产生的碳汇减排量可兑换现金,既增加了收入又提高了造林护林的积极性。在绿色金融的支持下,这些创新模式实现了生态改善与民生改善的双赢。
中国在绿色金融支持可持续林业发展方面已形成从中央到地方、多层次多元化的政策与实践体系。国家层面的政策指引为金融支持林业提供了制度保障,地方因地制宜的创新机制将金融活水精准滴灌到山林生态保护和产业发展中。一系列成功案例证明,绿色信贷、绿色债券、碳交易、保险等工具在林业领域的融合运用,正有效盘活“绿水青山”的经济价值,推动实现绿色富民与生态振兴。展望未来,随着“双碳”战略的深入推进和绿色金融体系的日臻完善,更多社会资本有望在政策激励下投入林业碳汇和生态产业。中国的经验表明,通过优秀的制度安排和创新实践,金融可以成为架设绿色发展和森林永续经营之间的桥梁,使可持续林业发展获得强大的资金支持,助力美丽中国和全球气候目标的实现。
参考文献
[1]《中信证券助力农发行成功发行国内首单用于森林碳汇的碳中和债券》,https://www.citics.com/newsite/news/202109/t20210927_1157682.html
[2]《IIGF观点| 2024年绿色债券进展报告》,中央财经大学绿色金融国际研究院,2025年3月1日,https://iigf.cufe.edu.cn/info/1012/9691.htm
[3]《创新打造绿色金融“韶关样本”》,韶关市金融工作局,2023年10月12日,https://www.gdjr.gov.cn/gdjr/jrzx/dfjr/content/post_18786.html
[4]《大兴安岭丨发展碳汇产业实现绿色发展》,环球网,2021年1月27日,https://biz.huanqiu.com/article/41gdwenVVda
相关文章:
IIGF观点 | 刘炳材、王雅琦:绿色博弈与链条重塑——东南亚林业供应链的深层解构与转型之路
IIGF观点 | 刘炳材、王雅琦:贸易韧性与供应链协同——东南亚林产品的全球竞逐与中国角色
IIGF 观点 | 刘炳材、王雅琦:合规上行与价值链重塑——东南亚林业的绿色转向
作者:
刘炳材 中央财经大学绿色金融国际研究院研究员
王雅琦 中央财经大学绿色金融国际研究院高级研究员