在2025年11月于巴西贝伦召开的第三十届联合国气候变化大会期间,净零政策工作组[1]发布年度报告《政策至关重要:从承诺到落实——巴黎协定十年回顾》(以下简称“《净零政策报告2025》”)。该报告聚焦建设全球净零政策框架所需的四大核心支柱,即转型规划的完整性、政策的韧性导向、碳信用市场,以及问责与治理机制,并对下一阶段各国净零政策的制定与优化提出建议。《净零政策报告2025》系统梳理了全球净零政策近年来的演进趋势,可为我国持续完善碳达峰碳中和政策框架、提升气候政策实施的完整性与可信度提供重要参考。
一、全球气候政策整体进展
全球气候政策体系建设加速推进。自2020年以来,G20国家中推动企业与金融机构净零转型的政策数量实现三倍增长,涉及政策工具1000余项,覆盖全球GDP的六成以上。超过60%的经济体正在采用或推进ISSB采用可持续披露标准;约60部可持续金融分类标准正在制定或实施中。越来越多的政策框架要求企业与金融机构制定转型计划并披露进展,包括情景分析、行业路线图、碳预算及绿色公共采购要求,这些举措共同构成了实现净零转型的制度基础。
全球气候政策的区域进展和议题覆盖仍不平衡。在过去的一年间,尽管美、欧在气候政策上的倒退或摇摆,但其他地区的进展显著,亚洲、拉美和非洲正成为全球气候政策的新重心。关键议题方面,联合国净零高级别专家组(UN HLEG)提出的九大建议领域均取得了一定进展,包括净零承诺、净零目标的设定、自愿碳信用的使用等(见表1)。然而在逐步淘汰化石能源、游说与倡议的协调以及公正转型政策方面,进展仍然有限。总体来看,全球净零政策体系不断演进,但依旧需要关注结构性不平衡的问题。
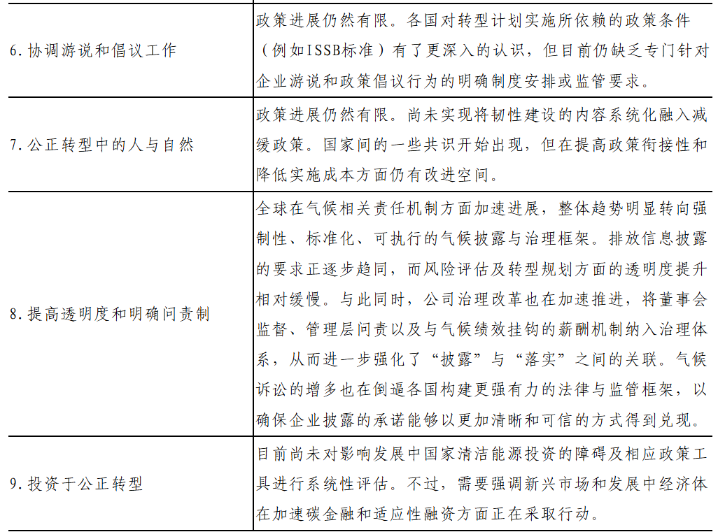
表1 自 COP29 以来关键政策进展及其与 HLEG 建议的对照情况UN HLEG建议



资料来源:净零政策工作组(TNZP).《政策至关重要:从承诺到落实——巴黎协定十年回顾》
二、聚焦四大净零政策关键支柱
报告进一步聚焦转型规划、韧性建设、碳信用市场及问责机制四项关键支柱,剖析了相关进展和现存挑战。
转型规划:越来越多国家要求企业和金融机构披露减排目标与转型规划,但政策信号仍不一致,且仍缺乏细化指导。目前,超过35个司法辖区已采纳或正在推进采纳ISSB标准,奠定了机构净零转型相关信息披露的有益基础;G20中的9个国家针对转型规划的单独披露出台了政策;其中欧盟(法国、德国、意大利)是仅有已将转型计划披露纳入《企业可持续发展报告指令》强制要求的司法辖区;部分国家还通过宏观审慎政策、行业转型规划政策、行业碳排放总量控制、公共采购规则等政策间接推动转型规划的制定。整体来看,政策的力度和精细度不足,政策导向的差异性较大,各国政府需要进一步通过明确行业转型的路线图、实施措施防止碳锁定,以及鼓励企业积极开展政策参与,以强化转型规划政策体系的完整性和有效性。
韧性:韧性因素越来越多地体现在各国的气候政策中,但依旧存在显著不足,需要通过系统性的实体经济政策逐步优化。报告指出,随着气候危急情况的加剧,政府需要从零散的措施转向以韧性为核心的综合战略,韧性建设意味着对于减缓、适应、自然保护与社会(公正转型)优先事项的统筹协调。部分国家已在信息披露、分类标准以及转型规划政策中纳入韧性考量,较为普遍的内容包括对于气候物理风险、自然风险、劳工影响的信息披露;以及对于适应、自然与生物多样性和公正转型的分类方法学设计等。然而实际政策力度相对有限,例如在55个要求了物理气候风险披露的G20国家政策中,仅有23个指出应当披露相应的财务影响,17个要求应当披露相应的气候情景方法学。而为了系统地推进韧性建设工作,助力韧性投融资,需要在可持续金融政策外的多个领域开展循环、动态的政策制定,包括战略规划与政策协调、监管对接、保险与风险转移、公共财政政策等。
碳信用市场:为保障碳信用开发、交易和使用过程是诚信的,政策环境依旧有待健全和完善。采用低质量的碳信用会极大削弱主体的减排力度,制约实际气候行动进程。各界证据表明,当前以项目为基础的碳信用机制存在系统性、广泛性的不足,在国际组织的碳信用诚信倡议外,国家层面的相关政策制定也极为重要。报告统计,G20成员国目前已发布58个碳信用相关政策,覆盖碳信用开发、使用以及将碳信用作为金融工具交易、《巴黎协定》第6条操作等主要环节;包括中国在内的16个国家对于碳信用的购买行动要求披露;部分国家也在将碳移除信用纳入国家气候政策工具箱,这些进展均有助于优化对于高质量碳信用的供给和需求。为了确保高质量碳信用市场真正发挥推动全球减排的作用,报告建议政府进一步强化政策引导,培育对高质量碳信用的有效市场需求,并提升透明度,以防止“漂绿”行为的发生。
问责机制:具有完善的数据基础、健全的治理架构和外部约束的问责机制是推进净零转型的重要基础。报告指出,建立可信、可比和可执行的问责机制,对于保障净零转型目标的实现至关重要。为此,政策应当聚焦三个维度。第一是气候数据的可靠性,目前,G20成员国政策中超过30%的披露规则已经要求或建议披露其排放量的计算方式,而对于转型风险或物理风险的评估、转型规划方法学的比例则较低,分别为5%和17%,有待提高。第二是强调公司治理,涉及公司高管薪酬披露、气候相关财务激励、转型监管制度、气候风险识别的问责机制等,目前9个G20国家已要求将气候风险识别的责任落实到具体高管,6个要求将金融机构高管薪酬与气候目标挂钩。第三是外部约束机制,即气候诉讼机制,随着全球气候诉讼案例不断增加,这一机制正成为塑造全球气候政策的重要力量。为此,各国政府应持续完善气候相关法律基础,以强化气候行动的责任落实和法律约束。
三、启示和建议
总体来看,《净零政策报告2025》对全球净零政策的系统性梳理,为我国进一步完善应对气候变化政策体系、提升政策执行力与国际协同提供了重要启示。结合报告内容,本文提出以下四点建议,以期随着国内政策标准体系的持续完善,我国将逐步具备推动国际制度变革和规则制定的产业基础和国家实力,更好地发挥在全球气候治理中的领导力。
第一,建议依据企业和金融机构能力建设进展,分阶段推进转型规划要求。目前,我国在可持续信息披露及环境信息披露相关指引中,纳入了对机构低碳转型相关信息的披露的零散要求。为进一步强化转型规划的制度化和可操作性,建议采取分阶段推进策略:第一阶段,在现有能力基础上,逐步推动可持续信息的强制性披露,以规范企业和金融机构的数据采集和报告流程,同时加强能力建设;第二阶段,在信息披露制度稳定运行、企业与金融机构具备相关能力的前提下,再逐步提出额外披露转型规划的具体要求。整个过程中,应广泛征询金融机构和行业意见,确保转型规划与行业碳减排路线图充分衔接,同时鼓励多方协同,动态更新碳减排技术路线,推动转型规划的精细化落实和可持续执行。
第二,建议系统深化政策对韧性建设相关物理风险、自然风险和社会影响因素的覆盖。为了强化我国低碳转型路径中的韧性建设,建议强化在信息披露、分类标准以及转型规划政策中的韧性考量。在信息披露方面,强化金融机构对气候风险及自然相关风险管理的要求,并将各部门信息纳入环境信息披露体系,以提升数据的可比性和透明度;在分类标准方面,建议在绿色金融标准体系中明确适应相关产业和项目类别,对市场投融资行为形成清晰指引,并在生物多样性金融标准试点成熟后推广应用;在转型规划方面,应加强部门协同,鼓励在未来的企业和金融机构转型规划政策要求中全面纳入韧性要素,从而推动韧性建设在减缓、适应和公正转型等方面的全面落地。
第三,建议完善政策体系,推动高质量碳信用开发、交易和使用,保障金融机构碳资产质押业务的安全性与有效性。当前,我国全国碳市场正快速发展,同时地方碳汇、林业碳票和建筑碳信用等实践不断涌现,但碳信用质量、市场规则及金融应用标准仍有提升空间。为了保障碳资产在质押、融资及投资中的可靠性,应推动碳市场主管部门重点强化政策引导和标准建设,明确碳信用开发、使用及交易的高质量标准,建立完善的信息披露、第三方核查及认证机制,以确保质押碳资产对应真实、可量化的新增减排,防止低质量信用或“漂绿”行为流入金融体系。在金融实践方面,建议引导银行和其他金融机构建立健全碳资产风险管理体系,包括碳信用评级、流动性评估等机制等,确保碳资产质押产品的稳定价值,为我国绿色金融和碳市场的健康发展提供制度保障。
第四,建议强化金融机构公司治理要求与宏观审慎政策,以金融治理助力推动气候目标有序实现。在问责机制维度,完善的数据基础、健全的治理架构和外部约束机制是保障净零转型的重要前提。为此,应强化金融机构内部治理,包括将气候风险识别和转型规划责任落实到高管层,建立与净零目标挂钩的薪酬激励和考核机制,推动在信贷、投资和碳资产管理中全面落实气候风险管理要求。同时,可通过宏观审慎政策引导金融机构合理配置低碳及高质量碳信用资产,控制潜在系统性风险,保障碳资产质押和绿色金融业务的安全性与稳定性。在外部约束方面,应结合信息披露、第三方核查、绿色评级及法律保障机制,强化金融机构在净零转型中的市场化问责,确保政策要求既可执行又具备约束力,推动落实金融体系对我国“双碳”目标实现进程的有效响应。
脚注
[1]净零政策工作组(Taskforce on Net Zero Policy)于2023年12月在迪拜举行的联合国气候变化大会第28次会议(COP28)期间的联合国秘书长非国家实体高级别会议上正式成立。该工作组的成立是对于非国家实体净零排放承诺问题高级别专家组(HLEG)在2022年发布的《诚信至关重要》(Integrity Matters)报告所提出的10项关键建议的回应,旨在通过评估并推动由各国政府制定的政策和监管措施,以支持或促进企业和金融机构净零承诺,强化与1.5°C目标一致的净零排放承诺的可信度与问责机制。
相关文章:
IIGF观点 | 刘慧心:聚焦“十五五”,金融协同支持气候韧性建设和高质量发展
IIGFCOP30总结 | 刘慧心:全球Mutirão下的国际气候行动新前景
IIGF观点 | 刘慧心:金融视角下的中国新一轮气候目标解读
IIGF观点|刘慧心、刘思辰:中国银行业气候风险管理实践进展
作者:
刘慧心 中央财经大学绿色金融国际研究院气候金融研究中心执行主任