日前,第十四届全国人大常委会第十八次会议表决通过关于批准《〈联合国海洋法公约〉下国家管辖范围以外区域海洋生物多样性的养护和可持续利用协定》(BBNJ协定)的决定。“十五五”规划建议中也提出了建设海洋强国的战略部署。在此背景下,本文系统探讨了全球公海生态治理新框架下“海洋生态保护+海洋产业”融合发展的中国路径。未来需通过创新融资机制、深化产业协同与金融创新,助力中国在履行国际协定义务的同时,实现蓝色经济高质量转型。
一、BBNJ协定获人大常委会会议表决通过
2025年10月28日,第十四届全国人大常委会第十八次会议表决通过关于批准《〈联合国海洋法公约〉下国家管辖范围以外区域海洋生物多样性的养护和可持续利用协定》(BBNJ协定)的决定,为中国正式加入这一具有里程碑意义的国际文书奠定基础。BBNJ协定是在《联合国海洋法公约》(UNCLOS)框架下,由联合国于2018年启动政府间谈判并于2023年6月19日在纽约正式通过的首个全球性公海生态治理条约。协定确立了在公海与国际海底区域对海洋遗传资源共享、海洋保护区设立、环境影响评估和能力建设的法律机制。截至2025年11月,共有145个签署国、75个缔约方,将于2026年1月17日生效。该协定的达成被视为继《巴黎协定》后最重要的全球生态治理成果,为国际海洋资源公平利用与生物多样性保护提供了制度支撑。
二、中国上市企业ESG信息披露的实践统计与展望
“十五五”规划建议从国家战略层面强调海洋经济可持续发展,明确要求加强海洋开发、利用与保护,加快建设海洋强国。未来五年,我国海洋经济将迈向以科技创新为核心驱动、以绿色安全为底线、以高质量发展为目标的可持续发展新阶段。在产业布局上,规划释放了由传统要素驱动向创新驱动转型的信号,强调要加强海洋科技创新,巩固提升海洋装备制造业等优势产业,壮大海洋新兴产业,发展现代航运服务业,构建现代化、融合化的海洋产业体系。在资源与环境管理方面,规划提出“科学开发”与“重点保护”并举的思路,要求实施系统化海洋调查与观测监测,推进海洋能源与海岛资源的可持续利用,同时强化重点海域的生态保护与修复,提升蓝色碳汇能力,促进生态与经济双赢。此外,规划布局深海极地考察支撑保障体系,并强调坚定维护海洋权益,提高海上执法和司法保障能力。
三、统筹推进海洋生态保护与海洋经济可持续发展是重要方向
产业发展方面,根据自然资源部统计,2025年前三季度我国海洋经济运行总体稳中向好,前三季度海洋生产总值7.9万亿元,同比增长5.6%。海洋资源供给水平持续提升,用海用岛面积同比增长19.2%,海洋油气和风电产量显著上升,海洋水产品产量增长4.8%。传统产业如船舶制造、交通运输和海洋旅游保持向好势头,同时海洋新兴产业加速发展,海洋药物研发、智能制造、信息服务和涉海金融均释放积极信号。政策制度保障方面,新修订的《海洋环境保护法》自2024年1月1日起施行,标志着我国海洋生态保护进入制度化新阶段。修订后的法律强化了船舶污染防治、碳减排、低碳航运等制度,完善了污染物排放监测和防污设施管理,为统筹推进海洋经济发展与生态环境保护提供了法治保障。在政策与产业的共同推动下,各地政府、科研机构及企业积极开展“海洋生态保护+产业融合”实践,如海藻养殖与风电共区开发、红树林保护与碳汇交易等创新模式(详见附录)。案例表明,统筹推进海洋生态保护与海洋经济可持续发展,已成为我国蓝色经济高质量转型的重要方向。
这一转型方向不仅是生态文明建设的内在要求,更是破解传统海洋保护融资困局、撬动社会资本的关键手段。2021年,国务院印发《关于鼓励和支持社会资本参与生态保护修复的意见》提出“采取生态保护修复+产业导入方式,利用获得的自然资源资产使用权或特许经营权发展适宜产业;对投资形成的具有碳汇能力且符合相关要求的生态系统,申请核证碳汇增量并进行交易;通过经政府批准的资源综合利用获得收益等”提升社会资本参与意愿。在实践中,通过二者融合,可进一步增加项目还款来源、扩大项目抵质押权益、增强项目内部自平衡能力、降低项目负面风险等。
围绕此议题,中央财经大学绿色金融国际研究院(IIGF)与世界自然基金会(WWF)联合开展了《海洋生态保护与产业协同发展的可融资模式探索》研究。研究总结出海洋生态保护与产业协同发展的四大核心路径。一是资源产业化,即以生态资源开发为抓手,构建“修复—利用—反哺—再修复”闭环,通过加工转化与技术创新实现生态价值向市场价值的转化;二是产业耦合,打通产业壁垒,通过空间协同、流程闭环与功能集成提升资源利用效率;三是生态友好投入,以生态目标为导向,通过生态友好材料加速受损生态系统修复;四是配套技术创新,引入生态友好型技术,系统性预防、减缓产业活动的生态风险,实现环境影响的实时监测与快速响应。相关研究成果后续将公开发布,期待与各方共同拓展海洋生态保护与海洋产业统筹的新路径。
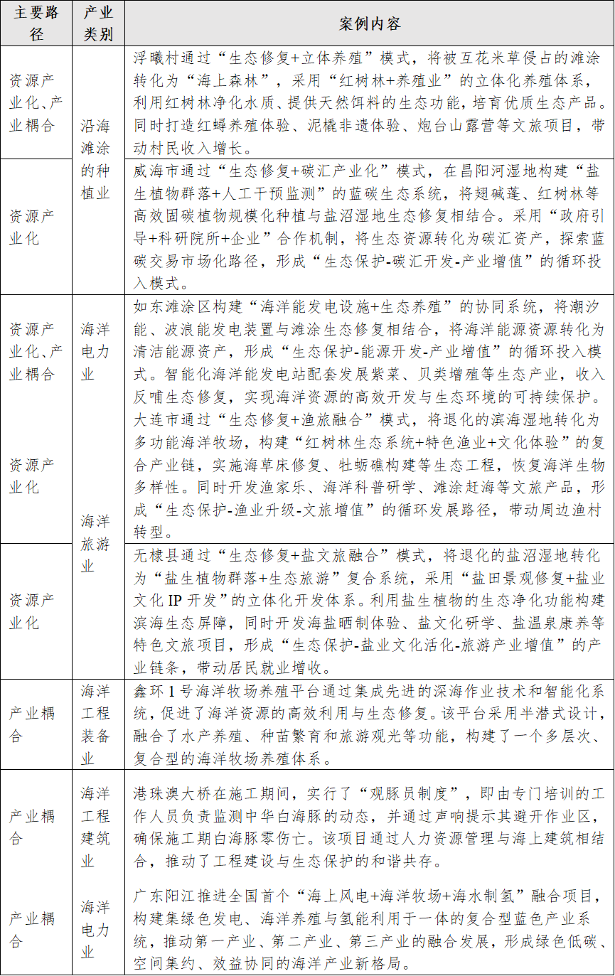
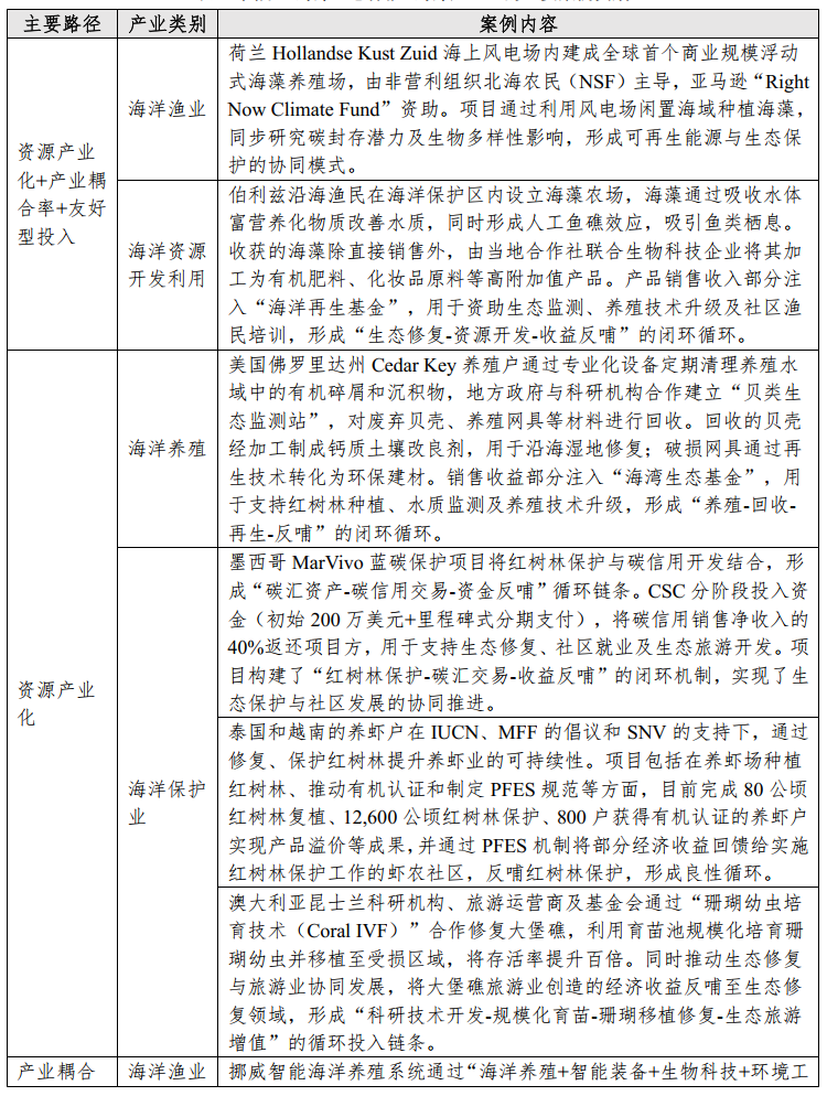
四、附录
表 1 中国“海洋生态保护+海洋产业”的主要路径案例实践



表 2 国际“海洋生态保护+海洋产业”的主要案例实践



参考文献
[1] UNITED NATIONS. Agreement under the United Nations Convention on the Law of the Sea on the Conservation and Sustainable Use of Marine Biological Diversity of Areas beyond National Jurisdiction[EB/OL]. (2025-11-07). https://treaties.un.org/PAGES/ViewDetails.aspx?chapter=21&clang=_en&mtdsg_no=XXI-10&src=TREATY.
[2] 福州市人民政府. 【生态修复+】浮曦村:“蓝色海湾”上的“海上森林”[EB/OL].(2023-09-18). https://www.fuzhou.gov.cn/zwgk/zdlyxxgk/xczx/dxsf/202309/t20230918_4674344.htm.
[3] 威海发布. 威海:向“碳”而行 蓝色碳汇“点绿成金”[EB/OL]. (2020-11-20) . https://www.sohu.com/a/433153261_100088635.
[4] 南通市人民政府. 南通如东:“风光”无限好 “蓝”金新动能[EB/OL]. (2024-06-18). https://www.nantong.gov.cn/ntsrmzf/ntxw/content/5163d5e0-5260-4683-a9a9-6d54c4c72862.html.
[5] 三亚日报. “生态修复+渔旅融合” 大连打造多功能海洋牧场[EB/OL]. (2023-02-11). https://www.sanyarb.com.cn/sanyaluyou/2023/02/11/detail_20230211372021.html. [19] 中国日报. 山东无棣:“生态修复+”激活盐碱地[EB/OL]. (2022-11-30) . https://tech.chinadaily.com.cn/a/202211/30/WS6387078fa3102ada8b2249f8.html.
[6] 海南省科学技术厅. “鑫环1号”:科技赋能深远海养殖[EB/OL]. (2024-09-04). https://dost.hainan.gov.cn/kjxw/mtjj/202409/t20240904_3726573.html.
[7] 新华社. 港珠澳大桥建设者:为白海豚“保驾护航”[EB/OL]. (2018-10-25) . https://www.gov.cn/xinwen/2018-10/25/content_5334459.htm.
[8] 央视网. 【高质量发展调研行】广东阳江:打造“海上风电+海洋牧场+海水制氢”融合项目[EB/OL]. (2023-11-09). https://local.cctv.com/2023/11/09/ARTI5piRbBKwKUm92TaDMwwX231109.shtml.
[9] 威海新闻网. 威海爱伦湾海洋牧场:“生态+”模式赋能海洋经济[EB/OL]. (2024-03-01). https://www.sohu.com/a/761619633_121902976.
[10] 国家发展改革委. 山东滨州:大力发展海洋牧场 打造“蓝色粮仓”[EB/OL]. (2023-01-13). https://www.ndrc.gov.cn/fggz/nyncjj/njxx/202301/t20230113_1346586.html.
[11] 新华网. 河北唐山:海洋牧场“绘”“新”景[EB/OL]. (2023-06-26). http://www.news.cn/photo/2023-06/26/c_1129717855.htm.
[12] 人民网. “海牛”探海 智能装备助力量“矿”于海[EB/OL]. (2024-07-10). http://finance.people.com.cn/n1/2024/0710/c1004-40274995.html.
[13] 中国日报. 科技领航,沪东中华造船引领LNG动力船舶新潮流[EB/OL]. (2021-06-29). https://sh.chinadaily.com.cn/a/202106/29/WS60dada65a3101e7ce9757802.html.
[14] 新浪财经. 我国“油改气”浮式天然气储存及再气化装置完工交付[EB/OL]. (2025-03-04). https://finance.sina.com.cn/roll/2025-03-04/doc-inenmtfv8954561.shtml.
[15] 生态环境部. 关于中海壳牌惠州三期乙烯项目环境影响报告书的批复[EB/OL]. (2020-10-10). https://www.mee.gov.cn/xxgk2018/xxgk/xxgk11/202010/t20201010_802498.html.
[16] 广东省地方金融管理局. 探索破解融资及风险难题,金融打造赋能湛江海洋牧场建设新模式[EB/OL]. (2023-08-11). https://www.gdjr.gov.cn/gdjr/jrzx/dfjr/content/post_18494.html.
[17] 盐城新闻网. “风光”显身手 海水变甘露!盐城这项技术解决多国淡水危机[EB/OL]. (2025-03-17). https://www.ycnews.cn/ycyw/2025/03-17/XkJNqJbk.html.
[18] REEF RESILIENCE NETWORK. Sustainable Aquaculture Case Studies[R/OL]. (2025-11-07). https://reefresilience.org/wp-content/uploads/Aquaculture-Case-Studies-Email.pdf.
[19] WWF世界自然基金会. 观点 | 发展“海洋生态保护+海洋产业”的综合模式 提高海洋生态保护和修复项目可融资性[EB/OL]. (2025-10-24). https://mp.weixin.qq.com/s/YT-EugNzPvex6h3YZXzong.
[20] BUSINESS NORWAY. Norwegian Technology for Sustainable Aquaculture[EB/OL]. [2025-11-07]. https://businessnorway.com/articles/norwegian-technology-for-sustainable-aquaculture.
[21] WALVIS BAY SALT HOLDINGS (PTY) LTD. Environmental Management Plan (EMP)[R/OL]. (2024-11). https://eia.meft.gov.na/screening/5059_wbsh_environmental_management_plan_nov2024_finalmeft.pdf.
[22] GARANOVIC A. EU project picks wave energy and offshore solar among solutions[EB/OL]. (2024-10-09). https://www.offshore-energy.biz/eu-project-picks-wave-energy-and-offshore-solar-among-solutions/.
[23] HAKIREVIC PREVLJAK N. NCL bio-methanol powered containership inaugurated in Norway[EB/OL]. (2024-09-27). https://www.offshore-energy.biz/ncl-bio-methanol-powered-containership-inaugurated-in-norway/.
[24] SMEP PROGRAMME. Gaia Biomaterials AB[EB/OL]. [2025-11-07]. https://smepprogramme.org/project/gaia-biomaterials-ab/.
[25] EUROPEAN COMMISSION. 6. Other innovations[EB/OL]. [2025-11-07]. https://blue-economy-observatory.ec.europa.eu/6-other-innovations_en.
[26] COVE. Marine Electrification Study 2022[R/OL]. (2023-06. https://coveocean.com/wp-content/uploads/2023/06/COVE_Marine-Electrification-Study-2022.pdf.
相关文章:
1.IIGF观点 | 周洲:全球蓝色浪潮——联合国海洋大会与蓝色金融实践
2.IIGF观点 | 周洲、杨金艺:海洋经济可持续发展的融资情况研究——基于Citespace的知识图谱分析
3.IIGF观点 | 周洲、郭紫丹:农业天气指数保险产品发展及未来展望浅析
4.IIGF观点 | 王遥、傅奕蕾、周洲:生物多样性金融的国际创新
作者:
周洲 中央财经大学绿色金融国际研究院研究员