2022年3月7日上午,全国政协十三届五次会议第二次全体会议在人民大会堂举行。全国政协委员、国务院发展研究中心原副主任、党组成员王一鸣在会上的发言中表示,中国经济“进”有动能。在新发展理念引领下,创新驱动、数字经济、绿色转型成为推动经济转型的新引擎。随着互联网、大数据、云计算、人工智能、区块链等技术加速创新,日益融入经济社会发展各领域全过程,各国竞相制定数字经济发展战略、出台鼓励政策,数字经济也得到快速发展。数字经济已经成为各国把握新一轮科技革命和产业变革新机遇的战略选择。本文主要讨论数字经济发展的相关背景,国内外数字经济相关政策,并探讨数字经济与碳中和的关联性以及各个行业数字化转型发展状况。
一、数字经济背景介绍
近年来,国家已经陆续出台相关政策鼓励数字经济的发展。2021年3月,我国发布的《中华人民共和国国民经济和社会发展第十四个五年规划和2035年远景目标纲要》中提议加快建设数字经济、促进数字技术与实体经济深度融合,赋能传统产业转型升级。2022年2月,国务院发布《“十四五”数字经济发展规划》(以下简称《规划》),《规划》明确数字经济是继农业经济、工业经济之后的主要经济形态,并且提出到2025年,数字经济迈向全面扩展期,数字经济核心产业增加值占GDP比重达到10%的发展目标。《规划》提出数字经济是继农业经济、工业经济之后的主要经济形态,是以数据资源为关键要素;以现代信息网络为主要载体;以信息通信技术融合应用;促进公平与效率更加统一的新经济形态。2021年,中国信息通信研究院发布了《中国数字经济发展白皮书》显示,2020年我国数字经济规模达到39.2万亿元,占GDP比重为38.6%;数字经济增速达到GDP增速3倍以上,成为稳定经济增长的关键动力。地方上,已有广东、江苏、山东等13个省市数字经济规模超过1万亿元;北京、上海数字经济GDP占比超过50%。

图1 2017年-2020年数字经济规模变化
数据来源:中国信息通信研究院
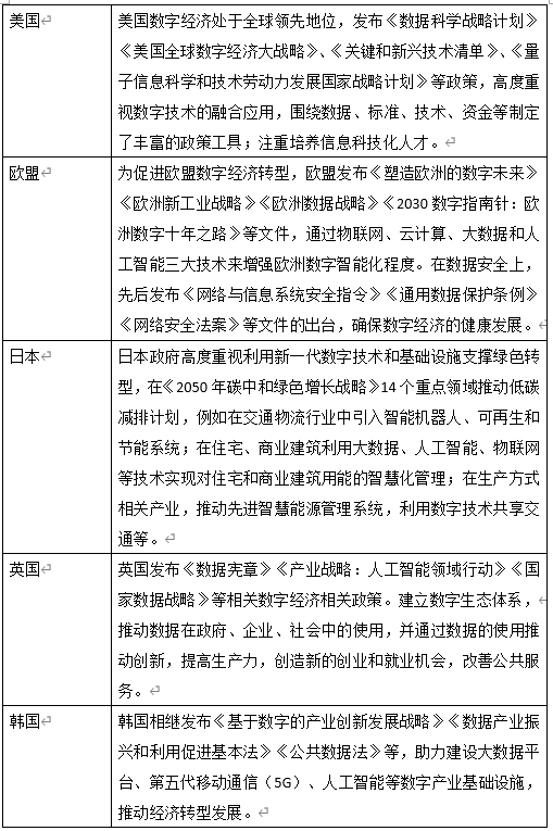
随着数字经济的迅速发展,数字化与智能化发展成为推动全球经济和产业转型的重要推动力。全球各个国家地区高度重视推动数字经济的发展,纷纷出台相关政策和发展战略,构建适合本国发展的数字经济治理体系。主要体现在为利用现代信息技术降低产业能耗,提高数字治理效率效能,完善数字基础设施。此外,还包含网络数字安全方面等举措。
表1 各国发展数字经济相关举措

数据来源:公开材料整理
二、数字经济助力碳中和的重要作用
2021年10月,国务院发布《2030年前碳达峰行动方案》,提出要推进工业领域数字化智能化绿色化融合发展。在碳达峰、碳中和的背景下,高能耗行业亟需转型,生活消费方式有待优化,数字经济与绿色发展的深度融合已成为实现“双碳”目标、推动经济高质量发展的必然要求和重要支撑。(一)数字经济与低碳减排的关联性在国家“双碳”目标的影响下,工业互联网、数字化转型主题的节能降碳减排受到广泛关注。2020年,全球气候行动峰会发布的《指数气候行动路线图》提出评估,通过在能源、制造业、农业和土地使用、建筑、服务、运输和交通管理中实行数字解决方案,这项技术可以帮助减少高达15%的全球碳排放,也就是2030年所需减少50%碳排放目标的三分之一。运用数字技术与建筑行业、煤电行业、交通行业、化工行业等深度结合,促进传统产业的技术升级与节能降耗。数字化经济是未来发展的趋势,其技术在不同行业的应用也愈加广泛。数字经济的碳减排效应可以从行业数字智能化转型和数字城市发展两个层面来关注其减碳效应。在行业数字化转型方面,数字经济碳减排效应主要体现在数字技术带来的能效提升,减少基础设备生产制造阶段与运营阶段的能源消耗和碳排放。数字技术能够带动不同行业的产业结构优化与行业智能化发展,上下游体系的改造来减少物料和能源的消耗。通过控制高耗能行业领域碳排放、大力发展低碳产业,促进产业转型。在数字经济与城市发展方面,数字科技推动智慧城市的建设。智慧城市的发展是城市碳减排的具体应用场景。在基建上通过数字化提高城市交通运作效率,减少不必要能源消耗。通过对客流和交通疏堵状态的数字化管理,有助于更好地规划设计公交系统的路线、班次,降低乘客候车时间,提高交运效率。通过应用智能化和数字技术进行城市管理,不仅能够通过数据管理提高城市运作效率,而且居民置身于智慧城市中,推动居民生活方式的低碳化转变,在城市数字化转型生活场景应用中助力碳减排。(二)数字经济助力碳中和路径数字化是促进可持续发展的重要工具,从我国发布的《中华人民共和国国民经济和社会发展第十四个五年规划和2035年远景目标纲要》到《“十四五”数字经济发展规划》,国家数字经济发展相关政策中不断明晰数字经济的碳中和路线,将数字基础设施、新能源、创新、产业数字化等要素作为实现碳中和目标的关键支柱。产业结构优化和低碳技术研发对于企业乃至国家的低碳发展尤为重要。提高能源使用效率,促进低碳经济与数字经济的结合发展。协同推进数字产业化和产业数字化,赋能传统产业转型升级,促进传统产业的数字化创新与绿色低碳转型。数字经济与绿色经济是未来发展的重要方向,需要两者协同发力,推动低碳发展进程。此外,数字经济发展实现碳中和另一路径体现在智慧城市建设方面。在应用场景上,通过运用数字技术推动新兴城市基础设施建设。逐步打造智能算力、通用算法和开发平台一体化的新型智能基础设施,包括智慧交通、智慧能源、智慧制造等推动智慧城市的建设和治理水平。在智慧城市建设环节,可以利用充足的数据不断调试信息交通系统,以此来提升智慧城市的信息管理水平。最终实现民生、环保、交通、公共安全、城市服务等在内的各种需求做出智能响应。
三、数字化在不同行业的应用
数字化转型是企业对数字化技术创新性的应用体现,企业结合数字化与自身产业发展的战略性调整,是企业为完善自身商业模式、工业模式与低碳模式的所经之路。数字化在不同行业得以应用创新,例如化工、交通、建筑、制造等。包括流程的自动化、运营中的预测及检测维护,实现能源效率的提升。数字智能化在不同行业的应用表现如下:
(一)化工行业数字化和信息化是实现化工行业智能化的必经路线。我国化工企业数量多且规模大,数字化应用场景多,对安全生产信息化智能化管理要求高。对于化工行业而言,调整用能结构尤为重要。化工行业的绿色转型发展需要利用新兴技术提高其在整个流程中的运行能力与产品质量。推动行业的技术创新与工艺变革,包括采用更加先进的污废处理技术。化工行业的智能化、数字化建立在高度自动化的基础上,数字化实现依靠智能控制机器的运行和机器智能决策,也意味着机器为中心的电子自动化逐步取代以人为为中心的机械自动化。自动化水平得到不断提升的同时提高工业生产效率。化工园区的数字化转型对数据采集、数据传输、数据治理等数据服务提出了更高的要求,同时提高化工园区内数据价值的挖掘和精细化运营管理标准。近年来智慧化工园区的建设通过对环境监测数据实时监控,进一步提高资源利用率,减少污染物的排放,实现生态环境与数字经济发展深度融合。(二)交通行业数字化交通发展是运用大数据、互联网、人工智能、区块链、超级计算等新技术与交通行业深度融合;利用数据资源赋能交通发展,加速交通基础设施网、运输服务网、能源网与信息网络融合发展,推进交通数字化建设。逐步实现交通运载工具、装备、路网、枢纽、场站等交通基础设施的数字化。为构建新型交通生态体系,许多省份推出智慧交通推动数字经济与共享经济的发展,促进交通产业与数字技术的结合,最终提升整体交通运输效率。通过大数据、云计算与AI等技术的应用来构建低碳道路交通网络,促进交通行业数字化升级与资源的高效使用。不仅能够提高土地的使用效率,而且运输效率的提高能够减少对资源的消耗,从而达到节能减排的目的。互联网企业在城市智慧交通方面也贡献自身力量。以支付宝为例,支付宝在城市交通领域的实践应用中,不断推出乘车码、实时公交、公共交通出行大数据等一系列智慧出行数据产品,促进公共交通行业的数字化升级转型。鼓励绿色出行,为用户提供更加便捷、绿色的出行方式,城市交通减排打造绿色智能化方式。(三)建筑行业《数字建筑白皮书2021》指出,所谓数字建筑,是基于数字孪生理念,全面运用5G、BIM(建筑信息模型)、物联网等前沿技术,实现建筑的全过程、全要素、全参与方的数字化、智能化,从而构建项目、企业和产业的平台生态新体系。全国人大代表、上海建工董事长徐征向2022年全国两会提交了两份书面建议,涉及建筑产业数字化转型升级的相关内容。徐征认为,加快传统产业数字化转型升级和数字赋能,是深化供给侧结构性改革的重要抓手,是传统产业实现质量提升、效率提高、动力增强的重要途径,越来越成为经济社会发展的核心驱动力。随着城市建筑更新加快,许多工业用地和设施在二次利用过程中,往往需要进行环境风险评估和污染治理。借助数字技术,提高风险评估与修复技术的智能化水平,为施工用地污染治理提供了解决方案。(四)制造行业数字经济与制造业的发展紧密相连,主要应用在数据的收集、传输、加工与使用,带动制造行业的数字化转型。数字技术覆盖到生产制造的整个环节,涉及产品决策、产品生产以及到最后产品的销售。企业利用数据掌握客户的实际需求使生产决策更加精准,在生产过程中,数据作为投入要素能够提升生产的智能化、协同化,提高产品生产效率。通过智能制造、智能控制提高资源配置效率,从而推动智能车间、智能工厂的发展,也进一步推动智能制造的升级完善。在销售环节,通过智能化对接供需双方的数据能够减少商品错配率,以及后期产品的智能升级和服务模式的数字化创新,从而减少产品积压和产能过剩。数字技术的深度运用形成新的智能制造产业,加速数字产业化和产业数字化的进程。
参考文献
[1]AU.S. Grand Strategy for the Digital Economy,Information Technology&Innovation foundation, Report D. Atkinson I January2021
https://itif.org/sites/default/files/2021-us-grand-strategy-global-digital-economy.pdf
[2]陈友骏.日本参与全球数字经济治理的构想与实践[J].日本学刊,2021(S1):136.
https://kns.cnki.net/kcms/detail/detail.aspx?dbcode=CJFD&dbname=CJFDLAST2021&filename=REED2021S1020&uniplatform=NZKPT&v=7iiAAYKLve283aBQe-Ks9bC011yT6XL1ZBdx5-zjbs40D0m8BED0A4ydMd0aa6mI
[3]国务院关于印发“十四五”数字经济发展规划的通知
http://www.gov.cn/zhengce/content/2022-01/12/content_5667817.htm
[4]吴琦,任大明.数字经济助力绿色低碳发展[J].金融博览(财富),2021(11):16-17.
https://kns.cnki.net/kcms/detail/detail.aspx?dbcode=CJFD&dbname=CJFDLAST2021&filename=JRYH202111011&uniplatform=NZKPT&v=fBpO7qopgkSEucZy1wCZkG7Y_6-VOZzum9KMcenrTTLVaKH5cx97RROGdLQdftEX
[5]吴琦.全面提升数字经济的低碳化水平[J].环境经济,2021(17):62-65.
https://kns.cnki.net/kcms/detail/detail.aspx?dbcode=CJFD&dbname=CJFDLAST2021&filename=HJJI202117017&uniplatform=NZKPT&v=3yFhrUeAvpFkSs4KSQTGDBnYcXvFs4jIKGxQCvA0BdEArELVqzXjmzxYBVSarAXs
[6]王春宇. 美国和欧盟的数字经济政策[J]. 新经济,2020(2):104-106.DOI:10.3969/j.issn.1009-8461.2020.02.018.
[7]遥歌. 走数字经济林荫路,助力碳达峰、碳中和[N]. 人民邮电,2021-10-19(005).DOI:10.28659/n.cnki.nrmyd.2021.003316.
https://kns.cnki.net/kcms/detail/detail.aspx?dbcode=CCND&dbname=CCNDLAST2022&filename=RMYD202110190050&uniplatform=NZKPT&v=aiNNL_vFeRl6KIihcEz-dN9hdNYbRlz73OavQEsO0wxS3TJyq0147imEDbJTlSXXzwwp3rSLVDc%3d
[8] 徐维祥,周建平,刘程军.数字经济发展对城市碳排放影响的空间效应[J].地理研究,2022,41(01):111-129.
https://kns.cnki.net/kcms/detail/detail.aspx?dbcode=CJFD&dbname=CJFDLAST2022&filename=DLYJ202201009&uniplatform=NZKPT&v=10dy8ksoFDU4LvlU1tg0lkQZQcDXFAkRDbhma13eBvXSoEyZ87YwEJ_nV3tG-4n-
[9]《中国数字经济白皮书》,中国信息通信研究院,2020.7
http://www.caict.ac.cn/kxyj/qwfb/bps/202007/P020200703318256637020.pdf
作者:
朱晨晨 中央财经大学绿色金融国际研究院助理研究员,长三角绿色价值投资研究院助理研究员
原创声明
如需转载、引用本文观点,请注明出处为“中央财经大学绿色金融国际研究院”。
新媒体编辑:白璟