排污权指排放者在环境保护监督管理部门分配的额度内,并在确保该权利的行使不损害其他公众环境权益的前提下,依法享有的向环境排放污染物的权利。在中国一般是政府将该权利以一定的价格出让给需要排放污染物的排污主体,污染者既可以从政府手中购买权利(一级市场),他们之间也可以相互转让或出售权利(二级市场),以此形成排污权交易市场。排污权交易市场是以“污染者付费”机制为基础形成的市场,其市场化交易的机制有利于企业将减排变为自觉行为;同时资金被引导流动到减排做得好的企业,可以促进企业开发更加先进的减排技术;市场还能吸引投资者,让更多主体参与到污染防控工作中。
中国排污权交易探索时间早,但进展缓慢。自1987年开始排污权交易的尝试。1987-2006年,是起步及试点摸索阶段,这一阶段主要进行了一些试点项目。2007年后,步入排污权市场试点深化阶段,这一阶段公布了政策文件,明确了国家级试点省市。截至2020年底,全国大部分省份开展了排污权交易工作,但整体进展缓慢,2020年部分地方通过启动排污权交易二级市场、制定排放权交易基准价格等方式推动了市场发展,但还存在不少问题。本文将对2020年的进展情况进行梳理,并提出推动市场更好发展的政策建议。
一、 排污权交易市场2020年进展梳理
2020年,排污权交易市场的整体建设进展缓慢,但仍有部分地方通过启动排污权交易二级市场、制定主要污染物排放权交易基准价格等方式推动排污权市场发展。
(一) 部分省市发布政策文件,推动市场发展
青海省、山东省、安徽省黄山市等省市发布本省市排污权管理办法等文件,对排污权交易的制度、参与主体、参与方式、交易流程等作出细化规定,推动规范发展排污权市场,探索建立环境资源优化配置机制。河北省、辽宁省探索开展排污权抵质押贷款业务,促进重点行业的排放改造与重点设施的深度治理,完善金融对生态环境业务的支持。河北省制定2021-2025年主要污染物排放权交易基准价格,规范交易行为,加强交易价格管理,做好监测评估。陕西省推动排污权二级市场交易,标志着陕西省利用市场手段控制污染物排放进一步得到了深化。
各省市在2020年的政策推动情况如下图所示:
图1 2020年各省市排污权交易政策
(二) 市场交易不活跃,融资工具少
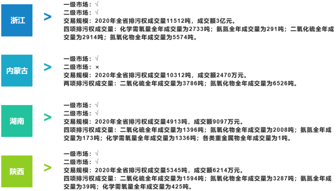
尽管全国大部分省份已开展排污权交易,但交易信息透明度较差。根据公开信息,总结出4个省份的详细交易情况如下图所示:

图2 2020年4省份排污权交易情况
相比2019年,浙江省2020年排污权成交量11512吨,同比下降57.5%。浙江省排污权交易活动与地区生产总值呈现正相关走势,相关系数达0.76;与工业增加值同样呈现正相关,相关系数0.643。在2020年上半年由于疫情、外贸等因素影响,浙江省经济受到一定冲击,工业停工或缓工;经济活动的缓滞影响了排污权交易的活跃度。不过下半年随着企业陆续复产复工,生产和消费强势反弹,排污权交易活跃度有所提升。同样,湖南省2020年排污权成交量4913吨,同比下降30%,也是受疫情影响生产和消费活动减少所致。内蒙古2020年排污权成交量10312吨,同比提升达2600%,主要原因推测为市场日益成熟、参与主体显著增多,叠加政府政策推动。
整体而言,排污权交易市场推出的融资工具数量不多,信息披露不全面。根据可得信息整理的融资工具情况如表1所示。2020年浙江、江苏、广东等东部省份继续推动排污权融资工具,促进工业企业通过排污权抵质押贷款获得资金用于节能减排、技术改造及流动资金补充等。参与企业以能源、电力、钢铁、印染、纺织等工业企业为主;参与金融机构除了建设银行、工商银行、兴业银行等四大行及大型股份制商业银行外,还包括江苏银行、海安农商银行、浙江桐乡农村商业银行等东部地区省市级商业银行。未来预计将有更多工业发达省市的地区银行参与本地排污权抵质押贷款项目,排污权融资方兴未艾。
表1 2020年部分省份排污权融资工具

资料来源:Wind数据库
二、排污权交易市场存在的问题与挑战
2020年排污权交易市场发展缓慢,老问题仍然存在,如法规支撑体系不完善,交易制度设计不成熟;定价方法不统一,二级市场极不活跃;与排污许可制度间的衔接工作落实不到位;与环境保护税有重合部分等。同时,还面临着其他问题:
第一,局限于省市层面的交易导致市场规模有限。目前,我国排污权交易试点工作的开展均以行政区域划定界限,分为两种类型:一是在地级市层面开展交易,如浙江省嘉兴市;另一种是以省作为一个市场开展交易,如山西省、湖南省。而随着排污权交易的深入开展,以市为一个市场开展交易逐渐显露出问题:由于市场覆盖区域小,参与主体不足,导致市场容量过小,交易不活跃。污染物通常具有扩散性、流动性的特点,环境污染表现通常是大范围、区域性的,特别是在河流与大气领域表现得尤为突出。即使是在省域范围内开展,排污权交易市场规模仍然有限,不利于活跃、稳定的交易。
第二,政府主导的总量控制和指标分配机制尚不完善。总量控制与初始排放权分配是形成排污权交易的基础与前提。由于排污权试点地区环境容量尚未明确、总量控制的上限没有划定,政府储备调控机制与区域环境质量目标的相关性并不显著,指标的初始分配难以结合环境质量和容量有效推进企业的污染减排。总量控制难以有效实现,各地区制定配额有偿分配方式和定价方法不统一、不规范,使得排污权交易难以建立真正的市场机制、真实反映排污权价值,导致企业参与积极性不足,排污权市场难以兴起。
第三,监管体系不健全。排污权市场的深入发展离不开完善的监管体系。但是目前,一方面,政府监管相关法律法规不健全,已有的监管法规多是地方性的,国家层面针对排污权交易市场的政策文件仍然匮乏,缺少指导性的根本大法和统一的交易监管制度。另一方面,排污权交易具有金融、环保等多重属性,涉及的监管部门较多,包括生态环境部、发展改革委、金融监管部门等,目前相关部门协作机制还不完善。
第四,市场推动进程缓慢。我国虽然从1987年就开始了排污权交易市场的尝试,但一直以来进展缓慢。从顶层设计来看,政策推动力度不足,碎片化的地方政策不足以推动市场长期、健康发展。从市场实践来看,交易不活跃、信息透明度低,特别是二级市场交易极不活跃。湖南、内蒙古、陕西三省2020年市场交易规模均不足亿元,其中陕西省二级市场交易规模仅1676万元;且浙江、重庆等试点均出现二级市场交易记录“断层”。企业出于排污检测考核而被动参与交易,对于排污权交易缺乏认识和参与积极性。
三、政策建议
针对排污权交易市场中存在的问题,本文提出以下五方面的建议:
第一,逐步建立跨省域排污权交易市场。按照省份、甚至市级切割排污权市场会导致市场规模有限的问题,环境污染本身就具有扩散性、流动性、区域性的特点,因此,建立跨省域的排污权交易市场是必然趋势。跨省域交易可以更大程度地发掘区域内的减排潜力。建议针对重点区域,如京津冀、长三角、珠三角,建立区域性排污权交易所,扩大交易范围,提升活跃度,更好地发挥市场机制的作用。
第二,建立科学规范的总量指标核定机制。面对总量控制和指标分配机制尚不完善的问题,需要结合地区环境质量和容量确定域内排污单位许可排放总量的上限目标,同时根据行业、企业具体情况规划年度减排任务。从宏观层面,,还需制定区域统一的排污权分配方式与定价方法;从微观层面,建议细化纳入排污权交易的行业企业、污染排放名录,确定从企业到区域的排放总量及削减计划目标。
第三,完善监管体系。为解决排污权交易市场监管体系不健全的问题,一方面,建议出台政府监管相关法律法规,建立健全从国家到省份的法规和制度,对配额分配方法、交易规则等进行统一规范,并建立统一的交易监管制度,为政府监管提供法律依据和执行标准。另一方面,建议制定各监管部门的协作机制,促进相关部门通力合作,既监管到位,也避免重复监管,推动市场发展的同时不过多增加企业负担。
第四,推动排污权抵质押贷款等金融产品。目前,河北、辽宁等省份出台政策鼓励探索排污权抵质押贷款业务,江苏省亦出台本省首个环境权益抵押贷款管理办法——《江苏省排污权抵押贷款管理办法(试行)》,对排污权抵押贷款用途条件、期限额度、贷款程序、贷款管理等内容进行了规定和明确。地方工业企业作为主要的资金使用者,能够通过排污权抵质押贷款缓解自身面临的现金流压力,借助贷款资金用于节能环保改造或购买排污权,帮助企业端树立节能减排意识,对于企业和环境都有正向作用。因此,地方政府与金融机构可以合力推动排污权抵质押贷款等金融产品,盘活企业环保资产,拓宽融资渠道,同时提升企业对环境资源的重视程度,促进排污权优化配置与排污权交易市场的发展。
第五,建立排污权交易数据库,加强信息披露。建议推动建立细化到企业的排污总量及排污权交易数据库与登记簿,对数据、交易进行集中管理与服务。此外,建议搭建排污权交易服务平台,形成对排污权交易监测、评价、预警的全面支持机制。同时加强相关信息披露力度,让企业了解交易信息渠道,让投研机构监测分析,让社会大众进行有效监督。
作者:
奉椿千 中央财经大学绿色金融国际研究院研究员
崔 莹 中央财经大学绿色金融国际研究院气候金融研究中心主任