本期摘要:
气候投融资政策观察
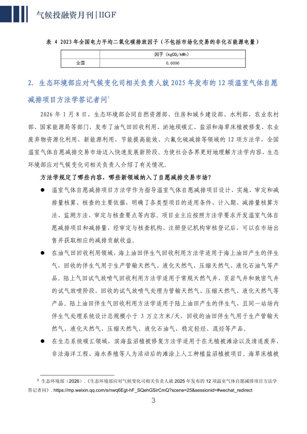
生态环境部应对气候变化司有关负责人就《关于发布2023年电力二氧化碳排放因子的公告》答记者问
生态环境部应对气候变化司相关负责人就2025年发布的12项温室气体自愿减排项目方法学答记者问
国家发展改革委等部委发布《关于加强政府投资基金布局规划和投向指导的工作办法》《政府投资基金投向评价管理办法(试行)》
工信部等五部门发布《关于开展零碳工厂建设工作的指导意见》
中国人民银行拓展碳减排支持工具支持领域,推动经济社会发展全面绿色转型
国内外碳市场进展
全国碳市场
全国自愿减排交易市场
地方试点碳市场
欧盟碳市场
地方气候投融资实践进展
北京市生态环境局关于开展2025年度重点碳排放单位碳排放配额预发工作的通告
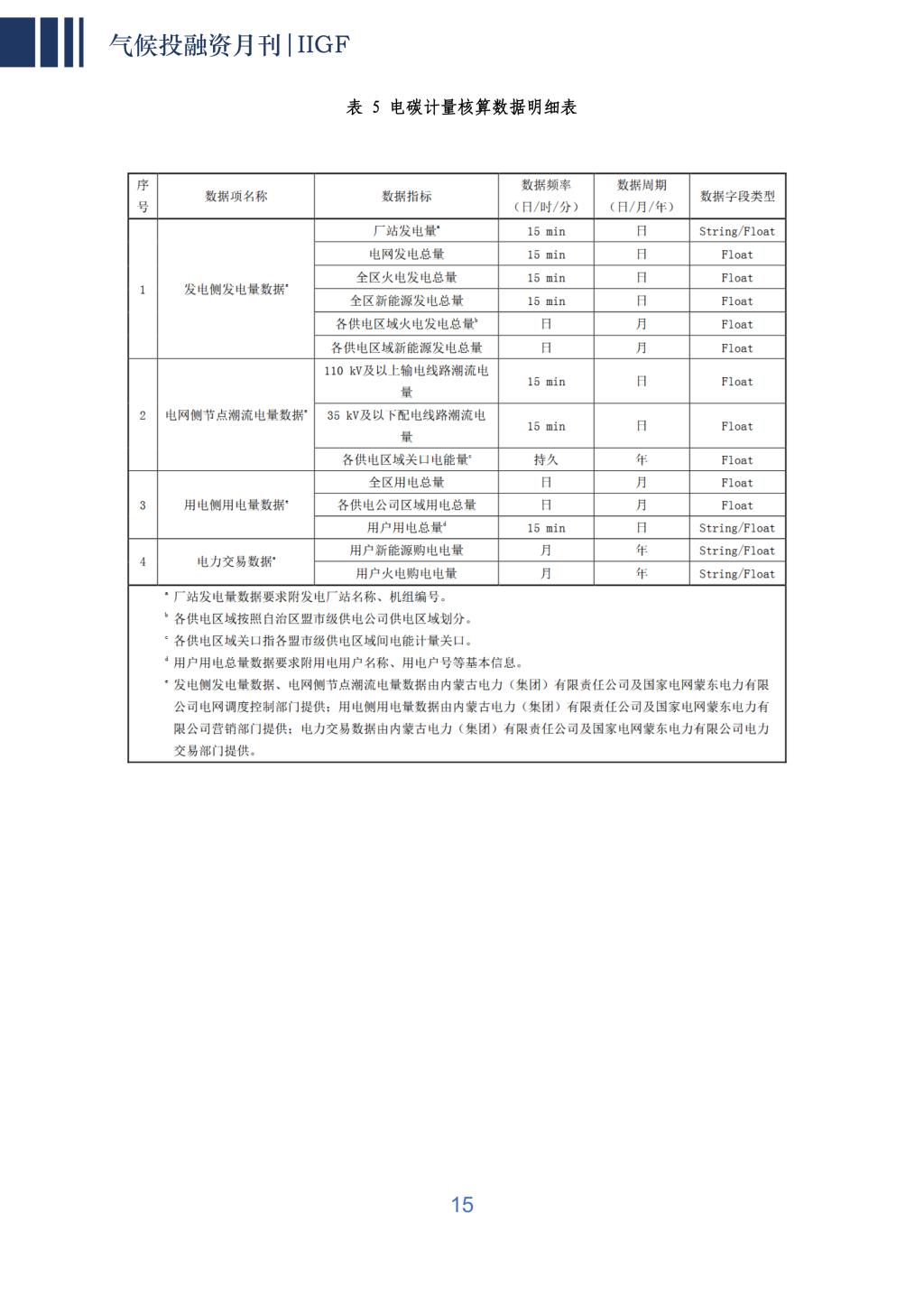
内蒙古自治区发布全国首个省级电碳计量地方标准《电碳计量技术规范》
国内外重要事件及关键议题追踪
生态环境部部长黄润秋在2026年全国生态环境保护工作会议上提出将修订碳排放权交易管理办法等一系列积极应对气候变化的举措
欧盟碳边境调节机制于2026年1月1日正式生效并平稳运行
世界经济论坛发布《2026年全球风险报告》:气候与环境风险仍构成长期系统性挑战
达沃斯2026气候与能源议题要点:合作与分歧并存



















