今年全国两会期间,人大代表和政协委员们在议案提案中多次提及供应链发展,其中也不乏基于绿色低碳发展视角,为我国供应链绿色低碳转型提供了解决方案。在经济全球化和全球联合实现“碳中和”的背景下,从碳排放数据追踪为开端的企业供应链管理得到愈来愈多的重视,ESG指标及评估体系作为有效平衡经济、环境和社会需求评估工具,监管部门、投资者和消费者对企业供应链ESG相关考核也据此提出更高要求。供应链ESG发展不仅是提升企业高质量、可持续发展关键,更是从链条数据追踪、关注、管控助力全球“碳中和”目标实现的重点。
一、什么是供应链ESG管理
供应链管理包含但不限于原材料供应商、产品制造商、零售商、顾客服务以及管理领域的原材料采购、产品设计、生产、运输、分销、包装、销售和废物的回收等维度,传统模式下的企业供应链管理受驱与效率和效益最大化。
在全球可持续发展议题下,通过气候风险和社会危机管理事件后,供应链管理也相伴在经济效益之下衍生更多关于社会、环境维度的关注。环境、社会、治理(Environmental、Social、Governance,ESG)联通定性与定量指标综合评定,作为有效衡量企业财务效益之外的市场竞争力、可持续发展能力等价值的工具,已在国内外呈现主流化发展趋势。供应链管理作为企业经营重要环节之一,供应链ESG管理则是在传统供应链之于对上述相关管理维度的筛选流程中增设ESG要素,如对供应商的治理架构、员工福利、利益相关者管理、碳排放情况、环境效益和危机管理等提出更多核证要求,在保证企业产出的产品和服务高质量,也是多维度的提升企业市场优势和竞争力,从供应链环节便降低潜在的国际贸易、政策、气候、产业转型、市场消费模式转变等的风险。
二、供应链ESG管理的意义
(一)供应链ESG管理的政策要求趋严
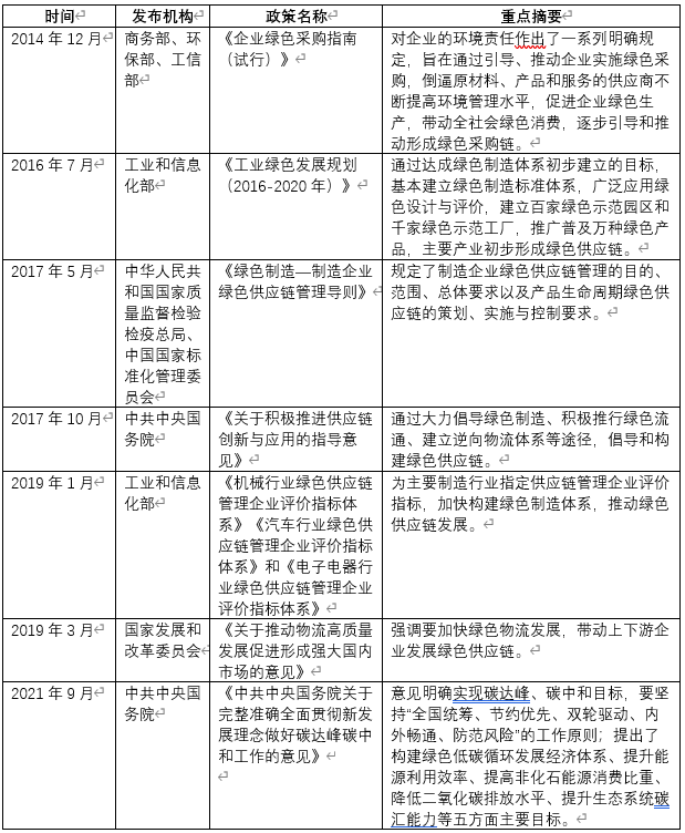
供应链作为贯穿经济产业发展的重点链路,在国内外已经得到了广泛的关注,并从政策、机制设置等层面对供应链领域相关要素提出更为严苛的管控,致力于从链路上有效的深化节点主体的可持续发展意识,推动企业的ESG绩效与提升、碳排放和减排效益数据追踪等。企业在供应链ESG管理方面的忽视,或将缺失不同时点下的政策优惠支持、抬高指标考核下的政策风险、抑制未来发展的路径及国际合作的可能等。1. 国际政策要求早在2014年国际上对供应链的可持续性便给予关注,从绿色低碳供应链开始逐渐深化。2014年,亚太经合组织通过了《关于建立APEC绿色供应链合作网络的倡议》,首次强调供应链发展的绿色化议题;2016年联合国在《2030可持续发展议程》中将“负责任的消费和生产”作为17个可持续发展目标之一,并在子目标中提出,减少生产和供应链的资源损失,从供应链角度强化有限资源的高效利用。2021年3月欧盟议会提出并正在建构待实施的碳边境调节机制,将商品及服务的供应链碳排放管理拉入全球化贸易视野。层层加码的机制建设和布局是在提高经济全球化企业的可持续发展,也是完善碳排放管理、防止碳泄露风险的有效措施。以下为简略的国际供应链管理推动政策举措。· 欧盟颁布了《包装和包装废物94/62指令》、《关于报废电子电气设备指令(WEEE)》、《冲突矿产规则》等指令,针对原材料采购、生产、运输、分销及回收等供应链环节;欧洲议会通过了“碳边境调节机制(CBAM)”议案,对欧盟进口的部分商品征收碳税。· 英国颁布《加强英国制造业供应链政府和产业行动计划》将可持续供应链提升到国家战略高度;· 德国供应链政策重点是在制造业领域构建以环境保护和资源节约为导向的绿色供应链,实现供应链的可持续发展;· 美国发布《国家环境政策法》、《资源保护与回收法案》、《包装中的毒物》、《环境标志制度》、《绿色采购制度》《通过废弃物减量、资源回收及联邦采购来绿化政府行动》等一系列有关绿色供应链管理的法律法规。2. 国内政策要求国内政策除针对上市公司要求披露ESG报告、重点环境企业披露环境信息外,还包括对原材料采购和运输等供应链环节的规定、绿色供应链的顶层设计以及绿色供应链标准制度体系。不仅通过引导供应链环节的绿色化来倒逼利益相关方提高环境保护能力,还通过对绿色标准体系的规定推动企业自我调整供应链管理模式。

(二)供应链ESG风险具有传导性供应链作为从产品设计到售后服务各环节组成的一体化的网链结构,每个环节都不是割裂的。这意味着任何环节出现的风险都会由供应链传导到其他环节,扩大风险的影响。1. 稳定性与安全性在不断变化的环境保护政策要求下,企业的原材料供应会受到限制。不稳定的原材料供应会影响交付时间,从而造成对客户满意度的连锁反应。同时面对越来越严格的法规,在环境保护问题、社会责任问题以及公司内部治理问题上的错误实施也会使企业被迫停止经营。2. 负面舆情连带随着全新通讯技术的出现,信息传播的速度也越来越快,特别对于负面的舆论而言。与负面舆论的供应商进行合作,企业产品也将面临负面舆论的打击。而企业负面舆论的出现将有可能导致消费者抵制以及投资者撤资的情况出现。3. 非绿成本和风险叠加环境保护政策根据“环境和资源的有偿使用”原则以及“污染者付费”原则向企业对使用自然资源和环境污染的行为征税或收费。企业在生产过程中所承担的非绿成本如果转嫁于消费者,过高的价格将使得产品失去市场竞争力。非绿成本的产生会影响产品的销售,从而给企业带来财务风险。(三)供应链ESG管理对企业创新能力的激发在最佳效益的驱动下,大部分企业的供应链管理都采取传统供应链管理模式,即聚焦于生产制造技术的提高和运输方式的改进,把供应链各个环节作为割裂的部分。但随着生产技术和运输网络的不断进步,继续研发更加前沿的生产技术和运输方式带来的边际效益日趋减少。(四)重建企业与供应商之间关系把供应链各环节看作是相互联系相互影响的,供应商和企业之间就不仅仅是交易的关系。对供应链各环节联系的重视,促使供应链企业战略伙伴关系的形成。供应商不再只是为企业生产产品提供原材料,更需要考虑对产品的回收和再利用。这就需要企业和供应商之间从以产品为中心的供求关系渐渐变成以互相成就可持续发展为中心的供求关系。把供应商融入环境管理,使得供应商和企业统一利益方向,合力解决产品的成本和环境污染问题。这同时也意味着企业和供应商在生态设计上需要更紧密的合作,激发企业的从原材料供应到产品回收的革新和创新。(五)供应链ESG管理可提升企业市场竞争力在政策导向下,ESG理念逐步受到消费者和投资者的重视。投资者和消费者关注企业的ESG表现,甚而将ESG作为投资和消费的重要考量标准。1. 投资机构对供应链ESG管理的关注不同于企业和供应商的交易合作关系,投资机构和被投资企业之间存在所有权关系。投资机构在投资前就对企业进行ESG风险分析,企业为了获得注资将通过供应链的ESG管理来提升自己的ESG表现。在投资过程中,投资机构也会对供应链中存在的ESG相关问题进行识别和监控。投资机构对企业供应链ESG风险的关注影响公司的管理行为,也为企业的ESG实践和管理提供资本。因此企业的供应链ESG管理逐步深化对资本投入的吸引,能够形成良性循环助推企业的市场竞争力的可持续发展。2. 绿色消费对供应链ESG管理的需求绿色消费市场快速发展,使得绿色产品市场供给缺口出现。政府对绿色消费的引导和绿色消费对于产品有助于公众健康、物资回收利用、能源有效使用以及对环境的保护等要求,促使供应链的绿色生产、绿色包装、绿色运输和绿色回收等环节的发展。
三、供应链ESG管理路径分析

第一步:供应链行为准则审查1.既有供应链管理政策审查企业在ESG能力建设核查和金融机构在进行投资决策选择时,可依据国际通识的ESG供应链管理内容、元素、架构结合地方企业发展特性对供应链管理进行自查/核查。可参考对标的原则/指引/指标包含但不限于全球报告倡议组织发布的可持续报告标准在供应商社会层面的评估(GRI414)、世界银行《环境与社会标准》、ISO14000和ISO14001、中国社会责任绩效分类指引(GB-T36002-2015)国家标准、香港联交所发布的《环境、社会及管治报告指引》及中央财经大学绿色金融国际研究院具有中国本土化特色考量的ESG指标内容等。2.潜在风险点分析在供应链政策管理和实施流程自查和核查中发现的既有和潜在矛盾要素,可结合时下政策、行业发展、技术支持、市场选择、未来规划等多维度视角,针对政策、气候、产业转型、国际合作、技术迭代、市场消费行为进行风险分析。致力于提出调整及应对方案,降低相关风险发生可能的同时,提升企业的可持续发展能力/投资质量。第二步:供应链分析1.供应链合作方分类对供应链上游合作方作分类风险分析,可依据产业、关联环节、环境及社会影响程度、产品及服务组成比例、碳排放强度等作不同维度的重要性和优先级排序。2.风险传导分析

基于重要性和优先级的排序,结合风险传导流程对其直接、间接和潜在风险影响进行分析,充分历史数据审查和短期数据追踪。第三步:ESG风险分析(内部供应链ESG要素核查)1.企业自查或委托专业第三方ESG咨询,明确供应链相关产业重要ESG风险点,进行直接和间接风险分析。通过内部核查、外部资料参考、尽职调查等方式,从内部明确供应链ESG实践、风险和能力提升需关注的要素。2.利益相关方问卷(外部供应链ESG要素补充)基于供应链环节易涉猎的ESG要素向利益相关方发放问卷调查,了解外部的重点关注要素,为下一阶段的核查和风险分析提供依据和要素参考。第四步:供应链ESG表现评估1.既有供应链合作方ESG现状、风险评估

第五步:供应链ESG完善和提升

为了将ESG管理融入供应链各个环节,带动供应链上各个合作方的深度合作,需要为供应链制定ESG战略规划;并且要从企业治理架构的变革和规划推动管理制度的变动,从而使ESG文化在企业中更好贯彻。规划的实施还需要追踪并评估有效性以保证规划能够为供应链管理提供实时的长远的指导。因此需要定期对供应链ESG执行情况进行核查,通过供应链合作方的ESG表现以及风险分析,来追踪供应链ESG管理情况。根据风险分析的情况来构建ESG应对方案,同时ESG问题发生的因素变化也能够被锚定为检测标准从而预测风险的未来演变。对ESG问题的关注和解决推动供应链ESG规划进程,促进企业整体ESG管理能力的提升。
四、供应链ESG发展挑战与建议
(一)持续推进供应链ESG政策和机制建设
一是现阶段国内无论是关于ESG还是供应链管理要求政策引导都尚为有限,对市场的引导和示范性不强;二是环境友好和绿色认证等激励机制类目较为局限,对企业和消费者选择引导的激励性和刺激性不够;三是供应链相关数据获取存在一定的困难,企业端对上游数据和金融机构投资决策的数据追踪,信息要素未打通和相关方法学研究及应用的支撑均是限制供应链ESG管理的重点挑战,相关要素通路建设是推进供应链ESG发展的基础。
(二)强化可持续发展和企业供应链ESG管理意识
在短平快的粗放经济高速增长后,我国从生态环境建设到现今的可持续发展、“碳中和”议题意识普及尚不够深入。从市场角度看,绿色消费、绿色生活方式的消费选择致使绿色商业模式和经济效益不够突显,企业对强化ESG供应链管理、增加材料和管理成本动力不强。因此,企业ESG意识和管理实践、消费者生活方式转型是推动可持续闭环发展互为选择、互为引导、相辅相成的关键要素。
(三)科技赋能供应链ESG管理
信息披露和共享是提高资源利用效率、密切供应链环节联系的关键。特别是面对庞大的信息流、资金流、实物流体系而言,缺乏有数可依的现实是限制供应链ESG数据管理、追踪、监控、风险评估信息的重点。积极推动各产业联动,包含但不限于物联网数据嵌入,区块链链上数据同步和叠加等均能赋能供应链ESG未来的信息管理、风险分析和评估。
(四)跨研究人才建设
相比于经济利益导向的传统供应链管理模式,兼顾社会效益、环境效益和经济效益的ESG管理模式要求更多方面的数据获取和风险分析、更有革命性发展的技术水平以及对政策的分析等方面的工作。相比于管理集中度高的传统供应链管理模式,管理分散的ESG模式因为供应链各环节更加紧密的联系需要大量跨职能的交流。因此跨研究人才建设是供应链一体化的重要基础。
参考文献
[1]王帅琦,李淑娟.绿色供应链管理、制度环境与零售企业环境效益关系研究[J].商业经济研究,2021(24):35-38.
[2]郑迎飞,周欣华,赵旭.国外企业绿色供应链管理及其对我国的启示[J].外国经济与管理,2001(12):30-34.DOI:10.16538/j.cnki.fem.2001.12.006.
[3]李向东,阎洪,叶润强.建立绿色供应链中的协调关系[J].软科学,2001(04):66-69.
作者:
邓洁琳中央财经大学绿色金融国际研究院助理研究员,长三角绿色价值投资研究院助理研究员
王心怡 长三角绿色价值投资研究院科研助理
原创声明
如需转载、引用本文观点,请注明出处为“中央财经大学绿色金融国际研究院”。
新媒体编辑:白璟