English Version
  • 中财大绿金院

  • 绿金委

IIGF观点

当前位置: 网站首页 > 研究成果 > IIGF观点 > 正文

IIGF专刊 | 绿色债券双月刊

发布时间:2025-11-29

债市复盘:2025年9-10月债券市场运行情况

绿债快报:2025年9-10月,我国境内新增发行绿色债券123只,募集资金规模1555.92亿元

市场热点:瑞丰银行成功发行10亿元绿色金融债券

政策概览:国家认监委关于发布绿色产品认证实施规则的公告

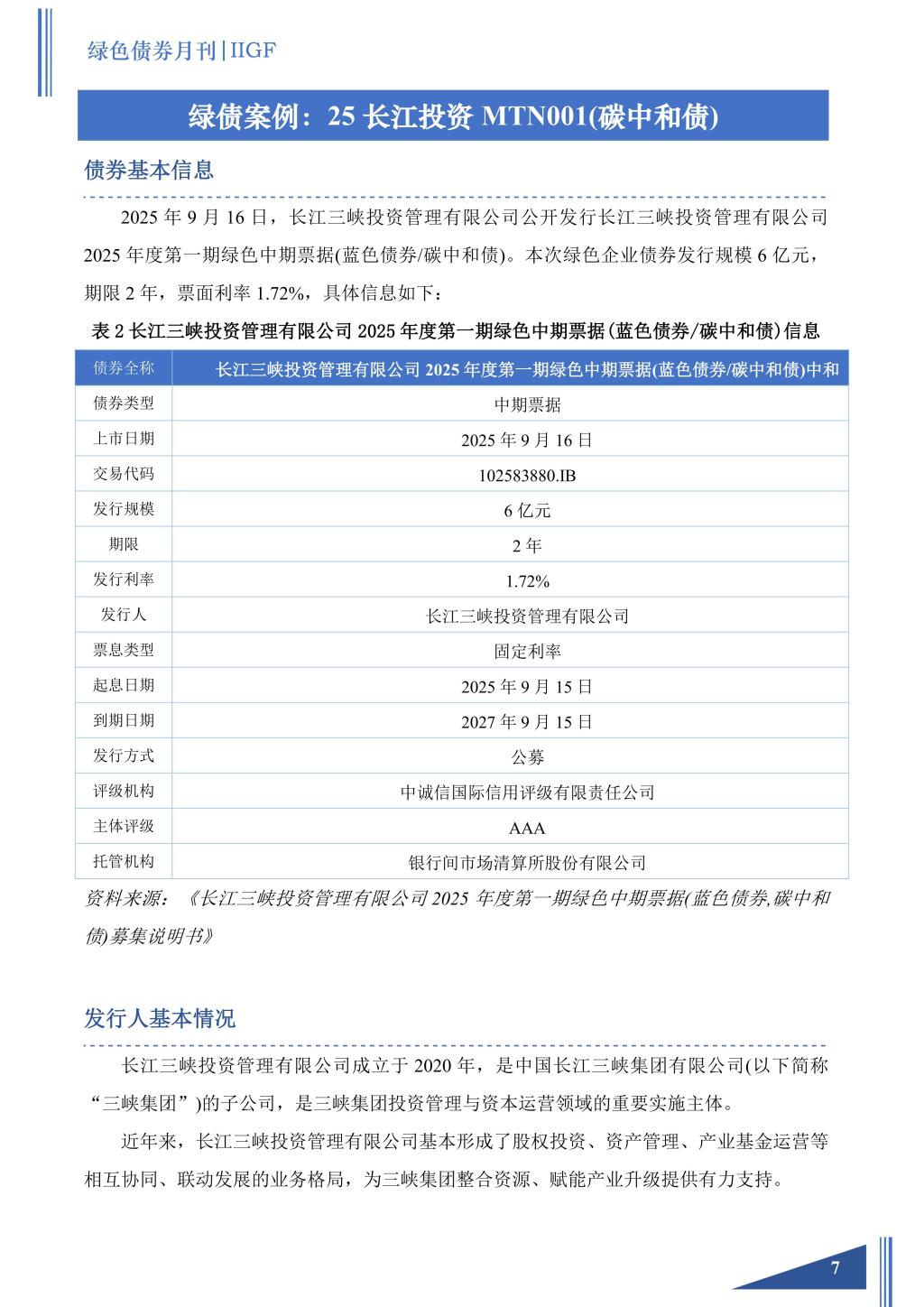
绿债案例:长江三峡投资管理有限公司2025年度第一期绿色中期票据(蓝色债券/碳中和债)信息