各省、自治区、直辖市财政厅(局)、生态环境厅(局)、人民政府外事办公室、发展改革委、工业和信息化主管部门、商务主管部门、国资委,中国人民银行上海总部及各省、自治区、直辖市、计划单列市分行,金融监管总局各监管局,新疆生产建设兵团财政局、生态环境局、外事办公室、发展改革委、工业和信息化局、商务局、国资委,有关单位:
为贯彻落实党的二十大和二十届历次全会精神,推动经济、社会和环境可持续发展,稳步推进我国可持续披露准则体系建设,规范企业可持续发展信息披露,财政部会同生态环境部、外交部、国家发展改革委、工业和信息化部、商务部、中国人民银行、国务院国资委、金融监管总局、中国证监会制定了《企业可持续披露准则第1号——气候(试行)》,现予印发,在实施范围及实施要求作出规定之前,由企业自愿实施。
财政部 生态环境部 外交部 国家发展改革委
工业和信息化部 商务部 中国人民银行
国务院国资委 金融监管总局
2025年12月19日
企业可持续披露准则第1号——气候(试行)
第一章 总 则
第一条 为规范企业与气候相关风险、机遇和影响的信息(以下简称气候相关信息)的披露,保证气候相关信息质量,根据《企业可持续披露准则——基本准则(试行)》,制定本准则。
第二条 企业气候相关信息披露的目标,是向投资者、债权人、政府及其有关部门和其他利益相关方提供重要的气候相关信息,以便其作出经济决策、资源配置或者其他决策。
第三条 企业在披露气候相关信息时,下列情况中,应当使用报告日合理且有依据的信息(该信息无须付出过度成本或者努力即可获得):
(一)识别可合理预期会影响企业发展前景的气候相关风险、机遇,以及识别气候相关影响;
(二)编制气候相关风险或者机遇预期财务影响以及气候相关影响的信息;
(三)确定用于气候相关情景分析的适当方法、选择气候相关情景分析的输入值,以及就如何进行气候相关情景分析作出分析性选择;
(四)选择用于核算范围三温室气体排放的方法、输入值和假设;
(五)披露易受气候相关物理风险、转型风险影响的资产或者业务活动的金额和百分比,以及与气候相关机遇有关的资产或者业务活动的金额和百分比。
上述(二)和(三)中,企业还应当采用与其技能、能力和资源相称的方法。
第四条 为满足可持续信息基本使用者的信息需求,企业应当按照本准则第二章至第五章的要求,披露重要的气候相关风险和机遇的信息。
为满足可持续信息使用者对气候相关信息的需求,企业还应当披露本准则第二章至第五章未涵盖的重要的气候相关影响信息。企业披露的气候相关影响信息,如有按照要求在环境信息依法披露等渠道同时披露的,气候相关影响信息应当保持一致。
企业披露的气候相关影响信息不应掩盖或者模糊其披露的气候相关风险和机遇信息,两者应当可区分。
第二章 治 理
第五条 在治理方面,企业气候相关信息披露的目标,是使可持续信息基本使用者了解企业管理和监督气候相关风险和机遇所采用的治理架构、控制措施和程序。
第六条 企业应当披露负责监督气候相关风险和机遇的治理机构(包括董事会及其下设委员会或者其他类似机构)或者人员的情况,包括下列信息:
(一)该机构或者人员的职权范围、授权、职责描述和其他相关政策如何体现其对气候相关风险和机遇的监督责任;
(二)该机构或者人员是否具备在执行、监督气候相关风险和机遇的战略、制度等方面的专业技能和胜任能力,以监督企业为管理气候相关风险和机遇而制定的战略;
(三)该机构或者人员获悉气候相关风险和机遇的方式和频率;
(四)该机构或者人员在监督企业的战略、重大交易决策、风险管理流程以及相关政策时,如何考虑气候相关风险和机遇,包括是否考虑这些风险和机遇之间的权衡;
(五)该机构或者人员如何监督气候相关风险和机遇的目标设定,并监控这些目标的实现进展,包括是否以及如何将相关绩效指标纳入薪酬政策。
第七条 企业应当披露管理层在管理和监督气候相关风险和机遇时所采用的治理架构、控制措施和程序中的作用,包括下列信息:
(一)特定管理层岗位或者部门是否被赋予管理和监督气候相关风险和机遇的职责,以及如何对该岗位或者部门进行监督;
(二)管理层是否采用控制措施和程序对气候相关风险和机遇的监督予以支持,以及如何将这些控制措施和程序与企业的其他内部职能相整合。
第八条 企业针对可持续风险和机遇的管理和监督已经建立整体性治理架构和内部制度的,可以对第六条至第七条规定的内容进行整合披露,无须重复披露气候相关治理的信息。
第九条 鼓励企业利用内部审计部门、法律部门或者其他负有监督职责的部门对气候相关风险和机遇进行监督,并聘请独立第三方机构对气候相关信息进行鉴证。
第三章 战 略
第十条 在战略方面,企业气候相关信息披露的目标,是使可持续信息基本使用者了解企业管理气候相关风险和机遇所制定的战略和可能结果。为了实现这一目标,企业应当披露下列信息:
(一)可合理预期会影响企业发展前景的气候相关风险和机遇;
(二)气候相关风险和机遇如何影响企业的战略和决策;
(三)气候相关风险和机遇的当期和预期财务影响;
(四)企业的战略和业务模式对气候相关变化、发展和不确定性的韧性。
第十一条 企业在披露可合理预期会影响企业发展前景的气候相关风险和机遇时,应当:
(一)描述可合理预期会影响企业发展前景的气候相关风险和机遇;
(二)针对企业识别出的每项气候相关风险,说明企业将该风险认定为气候相关物理风险还是气候相关转型风险;
(三)披露这些风险和机遇对企业的业务模式和价值链的当期和预期影响,以及企业的业务模式和价值链中气候相关风险和机遇集中的领域(如特定活动、业务关系、地理区域、设施和资产类型等);
(四)针对企业识别出的每项气候相关风险和机遇,明确其可合理预期影响企业发展前景的时间范围(包括短期、中期或者长期),如何定义短期、中期和长期,以及这些定义如何与企业用于战略决策的时间范围相关联。
第十二条 企业应当披露气候相关风险和机遇对其战略和决策的影响,包括下列信息:
(一)业务模式当期和预期的变化,包括其应对气候相关风险和机遇的资源配置(如管理或者退出关于碳、能源或者水密集型业务的计划,因需求或者供应链变化导致的资源配置,通过资本支出或者额外研发支出进行业务发展所产生的资源配置,收购或者剥离等);
(二)当前和计划采取的用于减缓和适应气候变化的直接措施(如节能产品认证、碳标识认证,改变生产工艺或者设备、搬迁设施、调整劳动力结构以及改变产品规格等);
(三)当前和计划采取的用于减缓和适应气候变化的间接措施(如与客户、供应链合作等);
(四)企业已有的气候转型计划,包括制定转型计划时使用的关键假设和依据;
(五)计划如何实现其设定的气候目标和国家法律法规、战略规划要求企业实现的目标,包括但不限于温室气体排放目标;
(六)当前和计划为支持上述活动而配置资源的信息;
(七)根据本条(一)至(五)披露的以前报告期间计划进展的定量和定性信息。
第十三条 企业应当披露气候相关风险和机遇的当期和预期财务影响,包括下列定量和定性信息:
(一)气候相关风险和机遇对企业报告期间的财务状况、经营成果和现金流量的影响;
(二)识别出的可能对下一年度报告期间相关财务报表的资产和负债账面价值存在重大调整风险的气候相关风险和机遇;
(三)基于管理气候相关风险和机遇的战略、制定的投资和处置计划,以及实施战略所计划的资金来源,说明短期、中期和长期财务状况、经营成果和现金流量的预期变化。
企业根据第十一条至第十三条的规定提供定量信息时,可以披露单个数值或者区间数值。
第十四条 企业应当披露在生产经营过程中开展的有助于减缓和适应气候变化的创新措施和效果,以及为此支付的成本。
第十五条 企业发生碳排放权交易、购买绿色电力证书、开发温室气体自愿减排项目、出售和购买减排量、签订可再生能源合同等交易或者事项的,则应当披露报告期间与这些交易或者事项相关的资本化成本、费用化支出以及收益或者损失,并披露这些交易或者事项对企业下一年度报告期间相关财务报表的影响。
第十六条 企业无法单独识别气候相关风险或者机遇的当期或者预期财务影响,或者估计这些财务影响所涉及的计量不确定性很可能导致产生的定量信息没有价值的,则无须提供有关当期或者预期财务影响的定量信息。企业不具备提供气候相关风险或者机遇定量信息的技能、能力或者资源的,则无须提供预期财务影响的定量信息。
企业根据前款规定,确定无须提供气候相关风险或者机遇的当期或者预期财务影响的定量信息的,则应当披露下列信息:
(一)未提供定量信息的原因;
(二)有关财务影响的定性信息,包括财务报表中可能受到或者已经受到该气候相关风险或者机遇影响的行项目、合计项目和总计项目;
(三)关于该气候相关风险或者机遇、其他气候相关风险或者机遇和其他因素的综合财务影响的定量信息(除非该定量信息没有价值)。
第十七条 为使可持续信息基本使用者了解企业的战略和业务模式对气候相关变化、发展和不确定性的韧性,企业应当考虑已识别的气候相关风险和机遇,使用气候相关情景分析评估其气候韧性,并披露下列信息:
(一)报告日气候韧性评估的内容:
1.评估的气候相关变化、发展或者不确定性对其战略和业务模式的影响(如有),包括企业需如何应对气候相关情景分析中识别的影响;
2.评估气候韧性时考虑的重大不确定性领域;
3.评估在短期、中期和长期内调整其战略和业务模式以适应气候变化的能力,包括企业现有财务资源在应对气候相关情景分析中识别的影响时的可获得性和灵活性,企业重新配置、重新利用、升级、停用或者废弃处置现有资产的能力,以及当前和计划在气候减缓、适应和气候韧性机遇方面的投资的影响。
(二)进行气候相关情景分析时使用的输入值信息:
1.使用的气候相关情景及其来源;
2.是否包括不同种类气候相关情景;
3.使用的气候相关情景是否与气候相关物理风险或者转型风险相关;
4.使用的气候相关情景中,是否有与最新气候变化国际协议、国家战略规划、国家自主贡献相一致的气候情景;
5.使用的气候相关情景与评估企业对气候相关变化、发展或者不确定性的韧性之间的相关性;
6.在分析中使用的时间范围;
7.在分析中使用的业务范围(如经营位置和业务单元);
8.重大风险事件的类别和发生概率(如适用)。
(三)进行气候相关情景分析时运用的关键假设:
1.企业经营所在国家或者地区的气候相关法律、政策和自主贡献;
2.宏观经济形势;
3.国家或者地区层面的因素(如当地天气模式、人口统计数据、土地使用情况、基础设施情况、自然资源和生态环境形势等);
4.能源使用和组合;
5.技术发展。
(四)进行气候相关情景分析的报告期间。
企业提供定量信息时,可以披露单个数值或者区间数值。
第十八条 企业应当结合其面临的气候相关风险和机遇以及进行情景分析可用的技能、能力和资源,确定其使用的气候相关情景分析方法。企业目前不具备进行气候情景定量分析的技能、能力或者资源,但又面临较高的气候相关风险的,初期可以使用定性情景叙述等简单的方法进行气候相关情景分析,待具备相关的技能、能力或者资源后,则应当使用科学的定量方法进行气候相关情景分析。企业面临较高气候相关风险和机遇且具备必要的技能、能力和资源的,则应当使用科学的定量方法。
第十九条 企业可以按照战略规划周期(如每三至五年)进行气候相关情景分析。如果企业并未每年进行气候相关情景分析,则企业根据第十七条(二)至(四)规定对气候相关情景分析的披露可能与上一个报告期间相同,但需每年对气候韧性进行评估,并按照第十七条(一)规定披露相关信息,以反映气候相关变化、发展或者不确定性对企业业务模式和战略的影响。
第二十条 企业针对可持续风险和机遇的管理和监督已经建立整体性战略规划的,可以对本准则第十一条至第十九条规定的内容进行整合披露,无须重复披露气候相关战略的信息。
第四章 风险和机遇管理
第二十一条 在风险和机遇管理方面,气候相关信息披露的目标,是使可持续信息基本使用者了解企业识别、评估、排序和监控气候相关风险和机遇的流程(包括这些流程是否以及如何融入企业的整体风险管理流程)。
第二十二条 企业应当披露其识别、评估、排序和监控气候相关风险的流程和相关政策,包括下列信息:
(一)采用的方法和关键假设;
(二)使用的输入值和参数(如数据来源和流程中所涵盖的业务范围);
(三)是否以及如何使用气候相关情景分析来帮助识别气候相关风险;
(四)如何评估气候相关风险影响的性质、可能性和规模(如是否考虑定性因素、定量阈值或者其他标准);
(五)是否以及如何考虑气候相关风险相较于其他类型风险的优先级;
(六)如何监控气候相关风险;
(七)与上一报告期间相比,是否以及如何改变所使用的流程。
第二十三条 企业应当披露其识别、评估、排序和监控气候相关机遇的流程,包括是否以及如何使用气候相关情景分析来帮助识别气候相关机遇。
第二十四条 企业应当披露其识别、评估、排序和监控气候相关风险和机遇的流程在多大程度上以及如何融入企业的整体风险管理流程。
第二十五条 企业针对可持续风险和机遇进行统一管理的,可以对本准则第二十二条至第二十四条规定的内容进行整合披露,无须重复披露气候相关风险和机遇管理的信息。
第五章 指标和目标
第二十六条 在指标和目标方面,企业气候相关信息披露的目标,是使可持续信息基本使用者了解企业在气候相关风险和机遇方面的绩效,包括企业自身设定的目标的进展和国家法律法规、战略规划要求企业实现的目标的进展。
第一节 气候相关指标
第二十七条 企业应当披露下列与行业通用指标相关的信息:
(一)温室气体排放;
(二)气候相关物理风险——易受气候相关物理风险影响的资产或者业务活动的金额和百分比;
(三)气候相关转型风险——易受气候相关转型风险影响的资产或者业务活动的金额和百分比;
(四)气候相关机遇——与气候相关机遇有关的资产或者业务活动的金额和百分比;
(五)资本配置——针对气候相关风险和机遇发生的资本支出、融资或者投资金额;
(六)内部碳定价;
(七)薪酬。
第二十八条 企业应当按照范围一、范围二和范围三温室气体排放,分类披露报告期内产生的温室气体绝对排放总量(以吨二氧化碳当量表示)。
第二十九条 企业在按照第二十八条规定披露时,可以使用与其自身报告期间不同的价值链中其他企业的温室气体排放信息,但应当同时满足下列条件:
(一)使用无须付出过度成本或者努力即可获得的最新数据来源计量和披露其温室气体排放量;
(二)报告周期长度相同;
(三)披露在企业报告日与价值链中其他企业的报告日之间发生的、与温室气体排放相关的重大事件和情况变化所带来的影响。
第三十条 企业应当依据国家相关部门制定的企业碳排放核算标准核算温室气体排放,并披露核算依据。在国家相关部门尚未发布企业碳排放核算标准的领域,企业进行温室气体排放核算时,可以参照《温室气体核算体系》作为核算依据。
第三十一条 企业应当披露其用于核算温室气体排放的方法,包括下列信息:
(一)核算温室气体排放的方法、输入值和假设,包括使可持续信息基本使用者了解其在核算温室气体排放时所使用的活动数据和排放因子;
(二)选择用于核算温室气体排放的方法、输入值和假设的原因,以及该核算方法与第二十六条所述目标之间的关系;
(三)报告期内企业对核算方法、输入值和假设的变更及原因(如适用)。
第三十二条 对于范围一和范围二温室气体排放量,企业应当分别披露合并企业(母公司和其子公司形成的企业集团)和其他被投资企业(包括联营企业、合营企业和未合并子公司)的排放量。
第三十三条 企业应当披露其基于位置的范围二温室气体排放总量,并提供已签订的有助于可持续信息基本使用者了解企业范围二温室气体排放总量的合同信息或者结算信息。企业也可以披露其基于市场的范围二温室气体排放总量。
本准则豁免企业披露涉及国家秘密、法律法规禁止披露或者具有商业敏感性的合同信息。
第三十四条 企业应当基于其价值链以及范围三温室气体排放的类别,确定并披露其范围三温室气体排放计量中所包含的类别。企业可以将其范围三第十五类“投资”的温室气体排放的计量限定在融资排放范围内。
第三十五条 企业业务涉及资产管理、商业银行或者保险业务的,应当披露与其融资排放相关的信息。
第三十六条 范围三温室气体排放的计量包括直接计量和估计。企业计量范围三温室气体排放时,应当优先使用以下输入值和假设:
(一)基于直接计量获取的数据;
(二)企业价值链中特定活动的数据;
(三)在使用非直接从企业价值链活动中获得的数据时,如实反映价值链活动、企业排放所在地、所用技术的及时数据;
(四)经内部或者外部验证的数据。
在同等情况下,企业应当优先使用直接计量。
第三十七条 企业使用估计来计量范围三温室气体排放的,可以使用下列两种类型的输入值:
(一)代表导致温室气体排放的企业活动的数据;
(二)将本条(一)转换为温室气体排放的排放因子。
在极少数情况下,企业尽所有合理努力后仍然无法估计范围三温室气体排放的,则应当披露其对范围三温室气体排放的管理方式。
第三十八条 对于内部碳定价,企业应当说明在决策中是否以及如何应用碳价格(如投资决策、转移定价以及情景分析),披露其内部用于评估温室气体排放成本的每吨温室气体排放的价格。企业可以使用影子价格、内部税费等内部碳定价方法。
第三十九条 企业应当披露在决定高级管理人员薪酬时是否以及如何考虑气候相关因素。
第四十条 企业应当披露与特定业务模式、活动或者表明企业所处行业的其他共同特征相关的行业特定指标。企业在确定披露的行业特定指标时,应当充分考虑相关法律法规和政策的要求(如行业应用指南),以及行业内其他企业的披露惯例。
第二节 气候相关目标
第四十一条 企业应当披露其为监控实现战略目标的进展而设定的定量和定性气候目标,以及国家法律法规、战略规划要求其实现的气候目标,包括温室气体排放目标。对于每项目标,企业应当披露:
(一)用于设定目标的指标;
(二)设定目标的目的(如以减缓、适应气候变化或者满足法律法规、战略规划要求为目的);
(三)目标适用的企业范围(如仅适用于企业的一部分或者适用于整个企业);
(四)目标适用的时间范围;
(五)计量进展的基准期间;
(六)阶段性目标和中期目标(如适用);
(七)如果为定量目标,该目标是绝对目标还是强度目标;
(八)企业如何参考最新气候变化国际协议(包括该协议产生的国家或者地区承诺)设定目标。
第四十二条 对于每项温室气体排放目标,企业应当披露:
(一)目标涵盖的温室气体的种类。
(二)目标是否涵盖范围一、范围二或者范围三温室气体排放。
(三)目标是温室气体排放总量目标还是净排放量目标。如果企业披露温室气体净排放量目标,则还应当单独披露相关温室气体排放总量目标。
(四)目标实现是否来源于行业脱碳方法、方法来源,以及目标与基于最新气候变化国际协议或者国家相关部门发布的行业脱碳路线图的方法是否一致。
(五)目标实现的进展情况。
第四十三条 企业应当披露其设定和复核每项目标的方法,以及如何监控每项目标的实现进展,包括下列信息:
(一)目标及设定目标的方法是否经独立第三方验证;
(二)复核目标的流程;
(三)用于监控目标实现进展的指标;
(四)目标的修订及原因(如适用)。
第四十四条 企业应当披露其每项气候目标实现情况的绩效信息,以及对企业绩效趋势或者变化的分析。
第四十五条 企业计划使用外购减排量作为补充手段抵销其温室气体排放量,以实现温室气体净排放量目标的,应当在说明其计划使用的减排量时披露下列信息:
(一)实现温室气体净排放量目标依赖外购减排量使用的程度和方式;
(二)对减排量进行认证的独立第三方名称及认证体系;
(三)减排量所属的自愿减排交易机制名称,产生减排量的项目所处国别;
(四)减排量的类型,包括抵销所用减排量源自何种自愿减排项目;
(五)为使可持续信息基本使用者了解企业计划使用的减排量的可信度和完整性所需的其他因素(如项目业主对所提供材料真实性、完整性和有效性负责的承诺书)。
第四十六条 在确定和披露用于设定和监控实现气候目标进展的指标时,企业应当参考并考虑行业通用指标和行业特定指标的适用性。企业制定了计量目标实现进展的指标的,则应当披露:
(一)如何定义指标;
(二)指标是绝对值、相对值或者是定性指标;
(三)指标是否以及如何经独立第三方验证;
(四)计算指标的方法、关键假设、方法的局限性以及使用的输入值或者参数;
(五)指标的修订及原因(如适用)。
第六章 附 则
第四十七条 本准则由财政部会同相关部门负责解释。
附录
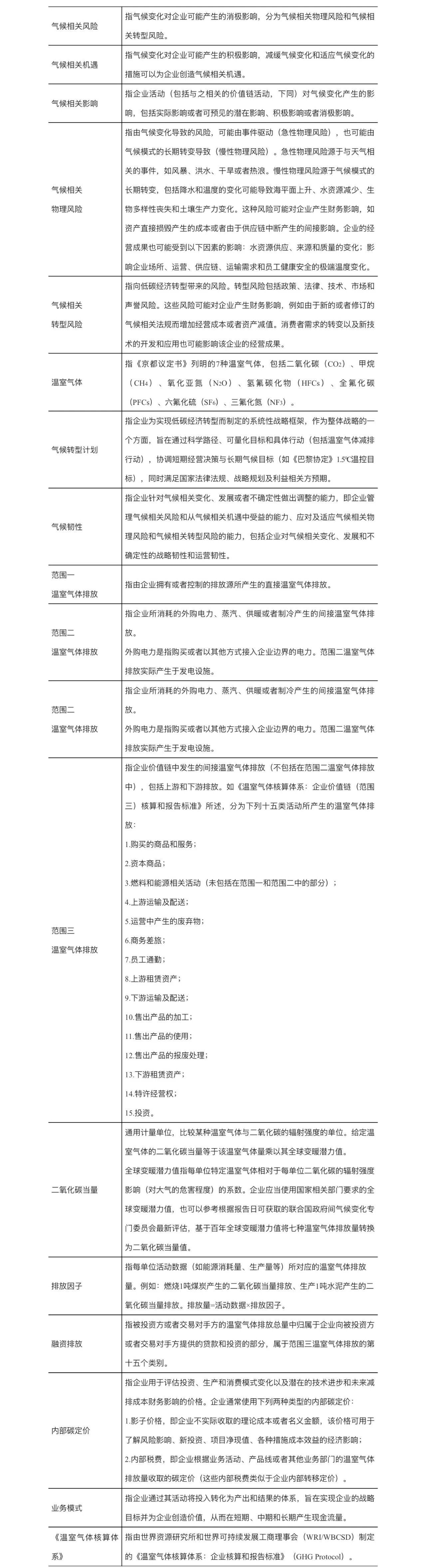
术语定义
本附录是《企业可持续披露准则第1号——气候(试行)》的组成部分,与本准则其他部分具有同等效力。
