English Version
  • 中财大绿金院

  • 绿金委

信息专报

当前位置: 网站首页 > 研究成果 > 信息专报 > 正文

IIGF专刊 | 绿色债券双周报(2023/09/09-10/06)

发布时间:2023-10-22作者:中央财经大学绿色金融国际研究院

本期摘要:

债市复盘:2023年8月份债券市场情况公布

绿债快报:2023年9月9日至9月28日,我国境内新增发行绿色债券34只,募集资金规模343.66亿元

市场热点:绿色金融债券首次应用于气候投融资领域

政策概览:《温室气体自愿减排交易管理办法(试行)》审议并原则通过

海外绿债:加拿大多伦多市发行1亿加元绿色债券

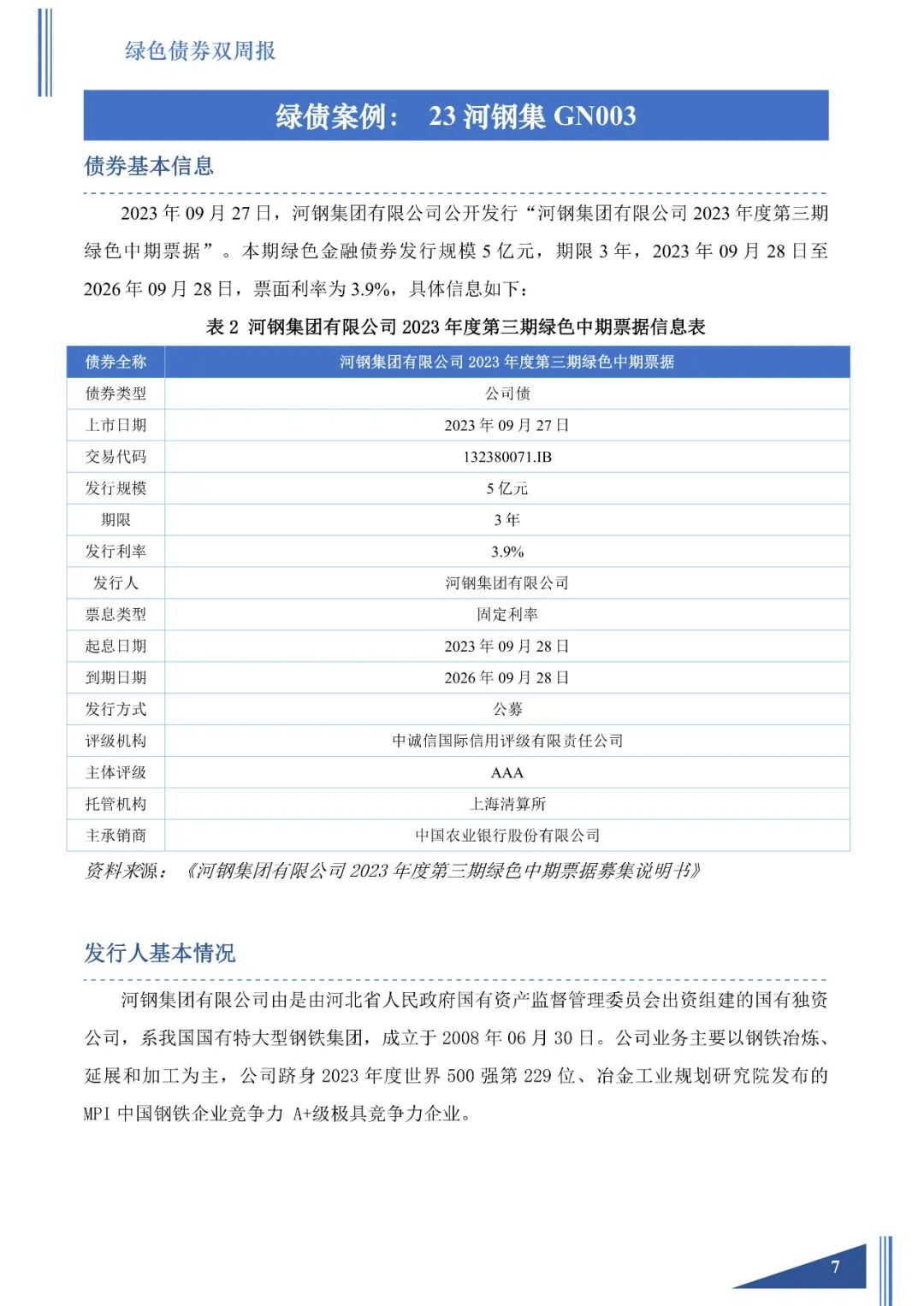
绿债案例:河钢集团有限公司2023年度第三期绿色中期票据

undefined

undefined

undefined

undefined

undefined

undefined

undefined

undefined

undefined

undefined

原创声明

如需转载、引用本文观点,请注明出处为“中央财经大学绿色金融国际研究院”。


新媒体编辑:侯一佳