本期摘要:
债市复盘:第三季度国债收益率整体呈小幅下降走势;9月新增社会融资规模29000 亿元
绿债快报:2021年10月11日到10月22日,我国境内新增发行贴标绿债22只,发行规模142.46亿元
市场热点:第二届联合国全球可持续交通大会在北京举行;COP15生态文明论坛闭幕发布“共建全球生态文明”倡议
政策概览:中共中央办公厅 国务院办公厅印发《关于进一步加强生物多样性保护的意见》;中共中央办公厅 国务院办公厅印发《关于推动城乡建设绿色发展的意见》
海外绿债:欧盟首个绿色债券获超千亿欧元认购
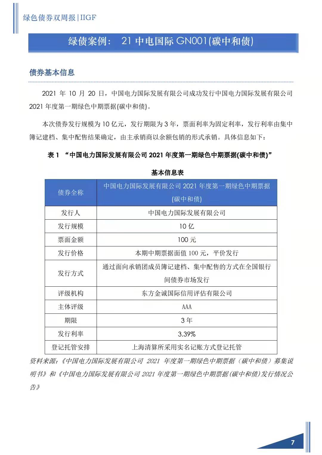
绿债案例:21中电国际GN001(碳中和债)










原创声明
如需转载、引用本文观点,请注明出处为“中央财经大学绿色金融国际研究院”。
新媒体编辑:王岩