本期摘要:
债市复盘:国家发改委公布2020年企业债券主承销商信用评价结果,25家获A类评级
绿债快报:8月9日到8月20日,我国境内新增发行14只贴标绿债,发行规模110.72亿元
市场热点:中国首批绿色金融标准发布;国家发改委:纠正运动式“减碳” 遏制“两高”盲目发展
政策概览:国家发改委、工信部、生态环境部、水利部联合发布《关于“十四五”推进沿黄重点地区工业项目入园及严控高污染、高耗水、高耗能项目的通知》;国家发展改革委、财政部、国家能源局发布《2021年生物质发电项目建设工作方案》
海外绿债:英国房地产开发商Berkeley发行4亿英镑绿色债券以支持节能住宅开发
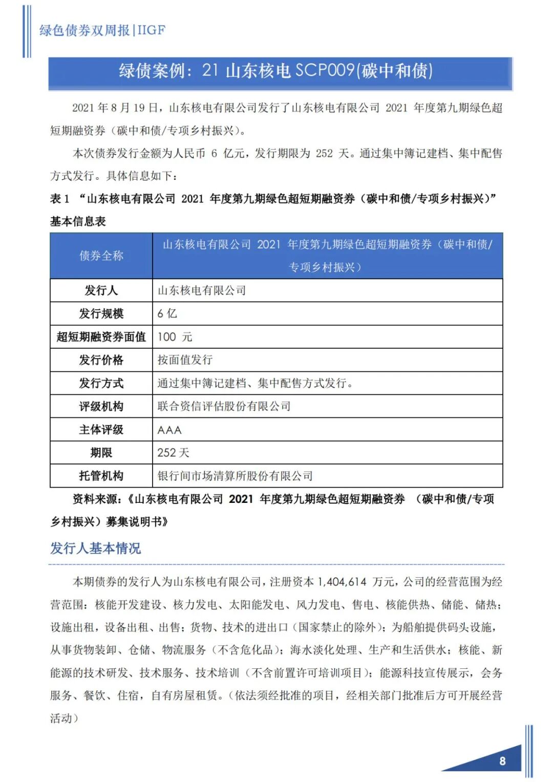
绿债案例:21山东核电SCP009(碳中和债)











原创声明
如需转载、引用本文观点,请注明出处为“中央财经大学绿色金融国际研究院”。
新媒体编辑:徐涵